Kategoria:Pachycephalosauria: Różnice pomiędzy wersjami

Z Encyklopedia Dinozaury.com
Skocz do: nawigacja, szukaj
m
m (Dyer i in. 2023)
Linia 100: Linia 100:
  
 
===Dyer i in. 2023===
 
===Dyer i in. 2023===
[[Plik: Horner_et_all_2023.png|400px]]
+
[[Plik: Dyer_et_al_2023.png|400px]]
  
 
Skalibrowany stratygraficznie kladogram z Dyer i in., 2023
 
Skalibrowany stratygraficznie kladogram z Dyer i in., 2023

Wersja z 13:52, 23 lip 2024

Autor: Kamil Kamiński


Pachycephalosauria (pachycefalozaury)
Długość do 4,5 m
Dieta roślinożerne, ?owadożerne, ?wszystkożerne
Miejsce Ameryka Północna i Azja
Czas
252 201,4 143,1
66

?(113) 92-66 Ma
kreda (?alb / turon - mastrycht)

Systematyka Dinosauria

Ornithischia

Saphornithischia

Genasauria

Neornithischia

Clypeodonta

Cerapoda

Marginocephalia

Pachycephalosauria Maryańska i Osmólska, 1974

Wannanosaurus
Pachycephalosauridae

Pachycephalosauridae.png
Różni przedstawiciele Pachecephalosauridae. Autor: Connor Ashbridge [6]

Wstęp

Pachycephalosauria to klad na ogół niedużych dwunożnych dinozaurów roślinożernych lub wszystkożernych z grupy Marginocephalia. Znane są często pod nazwą „dinozaury grubogłowe”., nawiązującej do charakterystycznej kopuły na szczycie czaszki. Występowały w późnej kredzie na terenie dzisiejszej Ameryki Północnej i Azji.

Budowa

Pachycefalozaury były przeważnie zwierzętami niewielkimi lub średniej wielkości. Ich masa zazwyczaj nie przekraczała 40 kg, co czyni je jednymi z mniejszych ptasiomiednicznych dinozaurów (Evans i in., 2013). Krótkie, wysokie czaszki tych dinozaurów miały w widoku bocznym nieco trójkątny kształt, a ich szczyty wieńczyło charakterystyczne zgrubienie, przyjmujące kształt kopulasty lub bardziej płaski. U niektórych gatunków przekraczało ono 20 cm grubości. Często otaczały je mniejsze guzki i niewielkie rogi. Były to najbardziej charakterystyczne elementy wyglądu pachycefalozaurów. Do nich też nawiązuje powszechnie stosowana nazwa – „dinozaury grubogłowe”. Oczodoły były na ogół duże, a pyski – zazwyczaj stosunkowo krótkie, z niewielkimi nozdrzami. Wspomniane duże oczodoły w połączeniu z wydatnym nerwem wzrokowym sugerują dobry wzrok. Badania puszki mózgowej wskazują też na nieźle rozwinięty węch. Żuchwy pachycefalozaurów były płytkie i nieco sygmoidalne w widoku bocznym. Pachycefalozaury zachowały wiele cech prymitywnych wśród przedstawicieli Ornithischia, takich jak wyraźny heterodontyzm czy krótka, uzębiona kość przedszczękowa. Występujące w niej zęby przypominały kły. W kościach zębowych młodego Pachycephalosaurus znaleziono bocznie spłaszczone zęby o piłkowanych krawędziach. Zęby policzkowe były za to drobne, liściokształtne i karbowane z obu stron (Maryańska i in., 2004).

Czaszki różnych pachycefalozaurydów. [1].

Relatywnie ciężka czaszka wymuszała skrócenie i esowate wygięcie szyi, co powodowało przesunięcie środka ciężkości w kierunku miednicy. Kończyny przednie były raczej krótkie i stanowiły ok. ¼ długości kończyn tylnych. Dokładniejsza budowa dłoni pozostaje nieznana. Tylne kończyny były natomiast masywne, nie wykazują jednak szczególnych przystosowań do biegu. Palce stóp kończyły się płaskimi pazurami. Tułów był masywny, z szeroką miednicą. Podczas chodzenia zwierzęta trzymały go prawie poziomo. Przednią część ciała równoważył długi, ciężki i usztywniony przez liczne skostniałe ścięgna, ogon. Jakiekolwiek ruchy boczne były możliwe tylko w jego przedniej części (Maryańska i in., 2004).

Paleobiologia i paleoekologia

Ząb pachycefalozauryda. Autor zdjęcia: Evan Millsap. [2].

Dieta

Mimo ciągłych badań, pachycefalozaury wciąż stwarzają problemy i wątpliwości. Nie jest pewne nawet, jaki był skład diety tych dinozaurów. Szeroka klatka piersiowa wskazuje na obecność kadzi fermentacyjnej, co sugerowałoby roślinożerność. Prawdopodobnie żywiły się liśćmi i pędami roślin, choć część paleontologów skłonna jest uważać, że były wszystkożerne - np. Maryańska i in. (2004) wspominają o owadożerności. Kołkowate przednie zęby mogły służyć do chwytania pokarmu, a drobne tylne zęby – do jego obróbki. Pachycefalozaury żerowały raczej nisko przy ziemi, zazwyczaj na wysokości nieprzekraczającej 1 m. Wg niepublikowanych danych Pachycephalosaurus mógł być częściowo mięsożerny i uzupełniać roślinną dietę o małe ssaki, żaby, salamandry i jaszczurki (Goodwin i in., 2018).

Funkcje kopuły

Funkcja charakterystycznych kopuł na głowach pachycefalozaurów od lat budziła zaciekawienie badaczy. Jedna z powszechnie znanych koncepcji zakłada, że samce tych dinozaurów w okresie godowym toczyły walki, polegające na zderzaniu się głowami, podobnie jak u dzisiejszych koziorożców czy owiec. Inne hipotezy dotyczą dymorfizmu płciowego oraz funkcji rozpoznawania osobników poszczególnych gatunków, a nawet termoregulacji.

Czaszka stegocerasa (u góry) i prenocefala oraz ich prawdopodobne ułożenie podczas walki. Źródło: Peterson i in., 2013. [3].

Peterson i in. (2013) zwrócili uwagę, że kopuły były często bardzo podobne u różnych gatunków, a w toku ontogenezy podlegały często daleko idącym zmianom. W związku z tym, funkcja polegająca na rozpoznawaniu osobników własnego gatunku wydaje się słabo udokumentowana.

Przeciwnicy hipotezy o zderzaniu się głowami zauważyli, że zaokrąglenie kopuł pachycefalozaurów stwarzałoby pewne problemy, ponieważ powierzchnia kontaktu była bardzo mała. Wobec tego zderzenia głowami musiałyby być idealnie wyśrodkowane, inaczej bowiem kopuły ześlizgiwałyby się. Wydaje się wątpliwe, by szarżujące z pochylonymi głowami zwierzęta były w stanie dokładnie wymierzyć cios. U współczesnych zwierząt zderzających się głowami, część siły uderzenia jest pochłaniana przez komory powietrzne wewnątrz czaszki i przez rogi, które blokują walczące osobniki i zapobiegają zadawaniu dalszych obrażeń. Ponadto budowa pachycefalozaurów sprawiała, że przy uderzeniu szyja znajdowałaby się poniżej linii grzbietu, co narażałoby zwierzę na poważne urazy kręgosłupa. Zamiast tego zaproponowano, że pachycefalozaury najpierw starały się wystraszyć, prezentując swoje okazałe kopuły. Gdy to nie wystarczyło, stawały do walki, polegającej na uderzeniu głowami w boki przeciwnika (Carpenter, 1997).

Rekonstrukcja szkieletu stegocerasa. Autor: Scott i Hartman [4].

Jednak nie wszyscy naukowcy negują zderzanie się głowami przez pachycefalozaury. Badania wykonane metodą elementów skończonych przez Snively i Theodor (2011) wskazują, że czaszki niektórych pachycefalozaurów nadawały się do zderzania się głowami w stopniu podobnym do dzisiejszych zwierząt, toczących tego typu pojedynki. Peterson i in. (2013) przebadali czaszki licznych pachycefalozaurów i u 22% wykryli ślady uszkodzeń kopuły, skupionych głownie wokół wierzchołka. Świadczyłoby to o używaniu jej jako broni w walkach wewnątrzgatunkowych, polegających na zderzaniu się głowami, a nie uderzeniach bocznych. Z drugiej strony, lokalizacja tych uszkodzeń nie do końca odpowiada zmianom zauważalnym u współczesnych roślinożerców zderzających się głowami. Poza tym niektóre z owych uszkodzeń dotyczą osobników młodych, u których nie należałoby się raczej spodziewać, by angażowały się w walki o samice czy terytorium. Zmiany patologiczne mogą być również skutkiem infekcji bakteryjnych lub grzybiczych. Jednocześnie autorzy nie wykluczają, że kopuły mogły być dodatkowo używane do pokazów, odstraszania rywali czy wabienia partnerki. Moore i in. (2022) zauważyli, że silne mięśnie okolic bioder i kończyn tylnych, w połączeniu z szeroką miednicą i grubymi kośćmi tylnych kończyn, tworzyły stabilną strukturę, pomocną w czasie walk wewnątrzgatunkowych przy pomocy głów. Miednica pachycefalozaurów była dodatkowo stabilizowana przez powiększone więzadła krzyżowo-biodrowe.

Możliwe, że zwierzęta te przejawiały szeroką gamę zachowań godowych i nie ograniczały się do jednego tylko sposobu wykorzystania kopuły. Różne kształty tego tworu u poszczególnych gatunków mogły znajdować odbicie w odmiennych metodach jego użycia. Zaproponowano aż 4 sposoby walk przy użyciu głów. Pierwszy z nich przypominałby współczesne bizony i mógł być stosowany przez pachycefalozaury o dużej, szerokiej kopule, jak Pachycephalosaurus. Drugi, zbliżony do owiec kanadyjskich, byłby właściwy dla gatunków o wysokiej kopule, jak Prenocephale. Trzeci i czwarty sposób walki przypominałby współczesne kozy (taranowanie boków) lub żyrafy (walka przy użyciu szyi). Mógł on być właściwy dla taksonów o dużych rogach po bokach czaszki, jak Stygimoloch (o ile jest to osobny rodzaj) (Woodroff i Ackermans, 2024). Jeszcze inne pachycefalozaury mogły ograniczać się przede wszystkim do wizualnego odstraszania rywali (Maryańska i in., 2004).

Hipotetyczne rekonstrukcje walk Pachycephalosaurus (A i C) oraz Stegoceras (B). Autor: Ryan Steiskal.

Horner i in. (2023) uznali, że wyraźne zmiany w wyglądzie kryzy w trakcie ontogenezy pachycefalozaurów sugerują, iż pełniła ona przede wszystkim funkcje wizualne, stanowiąc sygnał zmieniającego się statusu socjobiologicznego danego osobnika. Nie wykluczają oni jakiejś formy zderzania się głowami, ale uważają taką hipotezę za słabo udokumentowaną. Za funkcją pokazową przemawia też wysoki stopień unaczynienia kopuły.

Zachowania pachycefalozaurów i funkcje ich charakterystycznych kopuł będą z pewnością przedmiotem wielu dalszych dyskusji i analiz. Tym niemniej, będące w przygotowaniu badania nad kinematyką kręgosłupów tej grupy dinozaurów, mogą podważyć hipotezę o zderzaniu się przez nie głowami, a najlepszym współczesnym analogiem pachycefalozaurów mogą się okazać nie bizony i owce kanadyjskie, lecz kangury (Woodroff i Ackermans, 2024).

Dymorfizm płciowy

Podobnie jak u innych dinozaurów, również u pachycefalozaurów dopatrywano się oznak dymorfizmu płciowego. Szersze badania przeprowadzono głównie u stegocerasa, jako że jest to najlepiej poznany przedstawiciel tej grupy. Chapman i in. (1981) przebadali 29 czaszek stegocerasa i wyróżnili dwa morfotypy, różniące się względną wielkością kopuły. Uznali oni, że okazy z większymi kopułami reprezentują samce, zaś te z mniejszymi – samice. Wydaje się jednak, że kwestia ta wciąż wymaga dalszych badań.

Ontogeneza

Wydaje się, że przynajmniej niektóre pachycefalozaury przechodziły w trakcie ontogenezy ogromne przemiany w swoim wyglądzie. W przypadku Pachycephalosaurus były to na tyle wyraźne zmiany, że dawniej jego młode okazy uważano za dwa odrębne rodzaje (zob. Pachycephalosaurus#Dracorex i Stygimoloch – „synonimika poprzez ontogenezę”. U Stegoceras zmiany ontogenetyczne polegały na przejściu od płaskiej głowy do wydatnej kopuły. Towarzyszył temu zanik okien na szczycie czaszki. Podobnych zmian nie zaobserwowano jednak u Colepiocephale (Schott i in., 2011). Wraz ze wzrostem kopuły następował też wzrost jej unaczynienia, natomiast w późniejszym wieku pojawiał się zauważalny spadek unaczynienia (Nirody i in., 2022).

Rekonstrukcja okazów pachycefalozaura w różnym wieku. Autor: arvalis (R.J. Palmer) [5].

Paleoekologia, środowisko

Pachycefalozaury są generalnie rzadkie w zapisie kopalnym, a ich szczątki często ograniczają się do charakterystycznych pogrubionych części czaszki (materiał czaszkowy jest znajdowany 7-krotnie częściej niż pozaczaszkowy). Sugerowano więc, że żyły one bardziej w głębi lądu, z dala od jezior i rzek. Tłumaczyłoby to niewielki potencjał fosylizacyjny ich szczątków. Wydaje się jednak, że jest to typowe zjawisko dla zwierząt tej wielkości, a pachycefalozaury wcale nie musiały być zwierzętami rzadkimi w swoich środowiskach. Okazy azjatyckie są zwykle lepiej zachowane niz północnoamerykańskie i nie noszą śladów przemieszczania drogą wodną. Prawdopodobnie żyły w dosyć zróżnicowanych siedliskach, obejmujących zarówno gorące, suche i półpustynne obszary (jak osady formacji Baruungoyot) jak i tereny bardziej wilgotne, o ciepłym, sezonowym klimacie (np. osady formacji Nemegt) (Maryańska i in., 2004).

Gdzie

Laurazja (Ameryka Północna, Azja) Wg obecnego stanu wiedzy, pachycefalozaury miały ograniczony zasięg występowania i żyły jedynie na terenie dzisiejszej Ameryki Północnej i Środkowej Azji. W przeszłości donoszono o ich szczątkach z terenów Europy i Madagaskaru, lecz później okazało się, iż w rzeczywistości chodziło o teropody. Pachycefalozaury pochodzą prawdopodobnie z Azji, skąd przywędrowały do Ameryki Północnej na przełomie santonu i kampanu. Następnie w okolicach środkowego kampanu odbyła się druga fala migracji pachycefalozaurów, tym razem w odwrotnym kierunku (Maryańska i in., 2004).

Czaszki (odlewy?) Pachycephalosaurus w różnym stadium rozwoju. Fot.: Tim Evanson.

Kiedy

Pachycefalozaury znane są wyłącznie z późnej kredy. Doniesienia o gatunkach pochodzących z wcześniejszych osadów (np. Yaverlandia) okazały się jak do tej pory błędne. Najstarsze znane pachycefalozaury pochodzą z turonu (Sinocephale) lub turonusantonu (Amtocephale, Acrotholus). Grupa ta przetrwała aż do późnego mastrychtu, a więc do samego wymarcia nieptasich dinozaurów. Jednym z jej ostatnich przedstawicieli był Pachycephalosaurus, od którego nazwę wzięła cała grupa. Był to zarazem największy pachycefalozaur, dorastający co najmniej do 4,5 m długości i ważący z pewnością kilkaset kg. Niepublikowane dane mówią o nowym nieopisanym jeszcze pachycefalozaurze z datowanych na alb osadów formacji Khukhteeg w Mongolii. Jest to młody osobnik o zredukowanych kończynach przednich i wykształconej kopule. Oprócz tego wykazuje on pewne cechy bazalnych ceratopsów i wg autorów pomaga wypełnić lukę między Pachycephalosauria i Ceratopsia (Tsogtbaatar i in., 2023).

Kladogramy

Longrich i in., 2010

Longrich et al 2010.png

Kladogram z Longrich i in., 2010

Evans i in., 2013

Evans et al 2013.png

Skalibrowany stratygraficznie kladogram z Evans i in., 2013

Schott i Evans, 2016

Schott&Evans 2016.png

Kladogram z Schott i Evans, 2016

Evans i in. 2021

Evans et all 2021.png

Kladogram z Evans i in., 2021

Horner i in. 2023

Horner et all 2023.png

Kladogram z Horner i in., 2023

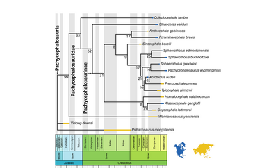
Dyer i in. 2023

Dyer et al 2023.png

Skalibrowany stratygraficznie kladogram z Dyer i in., 2023

Bibliografia

Carpenter, K. (1997). “Agonistic behavior in pachycephalosaurs (Ornithischia: Dinosauria): a new look at head-butting behavior.” „Contributions to Geology”. 32 (1),. 19–25.

Chapman, R.E., Galton, P.M., Sepkoski, J.J.Jr. & Wall, W.P. (1981). “A Morphometric Study of the Cranium of the Pachycephalosaurid Dinosaur Stegoceras.” Journal of Paleontology, 55.3. 608-618.

Dyer, A., Powers, M., & Currie, P. (2023). "Problematic putative pachycephalosaurids: Synchrotron µCT imaging shines new light on the anatomy and taxonomic validity of Gravitholus albertae from the Belly River Group (Campanian) of Alberta, Canada". Vertebrate Anatomy Morphology Palaeontology, 10(1).

Evans, D., Brown, C.M., You, H. & Campione, N.E. (2021). "Description and revised diagnosis of Asia's first recorded pachycephalosaurid, Sinocephale bexelli gen. nov., from the Upper Cretaceous of Inner Mongolia, China". Canadian Journal of Earth Sciences. e–First: 981–992. doi:10.1139/cjes-2020-0190.

Evans, D.C., Schott, R.K., Larson, D.W., Brown, C.M. & Ryan, M.J. (2013). "The oldest North American pachycephalosaurid and the hidden diversity of small-bodied ornithischian dinosaurs". Nature Communications. 4. 1828.

Goodwin, M.B., Evans, D.C., Caroll, N.R., Woodruff, C., Wilson, J. (2018). "Comparative cranial anatomy of new long-horned, flat-headed ontogimorphs of pachycephalosaurus (Dinosauria, Ornithischia) from the Hell Creek formation, Montana reveals novel features in the skull. Society of Vertebrate Paleontology, Program and Abstracts.

Horner, J.R., Goodwin, M.B. & Evans, D.C. (2023) “A new pachycephalosaurid from the Hell Creek Formation, Garfield County, Montana, U.S.A.” Journal of Vertebrate Paleontology. doi:10.1080/02724634.2023.2190369.

Maryańska, T., Chapman, R.E. & Weishampel, D.B. (2004) "Pachycephalosauria" [w:] Weishampel, D.B., Dodson, P. & Osmólska, H. (red.) "The Dinosauria" Berkeley, University of California Press, 464–477.

Moore, B.R.S., Roloson, M.J., Currie, P.J., Ryan, M.J., Patterson, R.T. & Mallon, J..C (2022). "The appendicular myology of Stegoceras validum (Ornithischia: Pachycephalosauridae) and implications for the head-butting hypothesis." PLoS ONE 17(9): e0268144. [[7]].

Nirody, J.A., Goodwin, M.B., Horner, J.R., Huynh, T.L., Colbert, M.W., Smith, D.K. & Evans, D.C. (2022) “Quantifying vascularity in the frontoparietal dome of Stegoceras validum (Dinosauria: Pachycephalosauridae) from high resolution CT scans, Journal of Vertebrate Paleontology, 41:5, e2036991. DOI: 10.1080/02724634.2021.2036991.

Peterson, J. E., Dischler, C., Longrich, N.R., Dodson, P. (2013). "Distributions of Cranial Pathologies Provide Evidence for Head-Butting in Dome-Headed Dinosaurs (Pachycephalosauridae)". PLoS ONE. 8 (7), e68620. DOI: 10.1371/journal.pone.0068620.

Schott, R.K., Evans, D.C. (2016). “Cranial variation and systematics of Foraminacephale brevis gen. nov. and the diversity of pachycephalosaurid dinosaurs (Ornithischia: Cerapoda) in the Belly River Group of Alberta, Canada.” Zoological Journal of the Linnaean Society. doi:10.1111/zoj.12465

Snively, E., Theodor, J. M. (2011). "Common Functional Correlates of Head-Strike Behavior in the Pachycephalosaur Stegoceras validum (Ornithischia, Dinosauria) and Combative Artiodactyls". PLoS ONE. 6 (6), s. e21422. DOI: 10.1371/journal.pone.0021422.

Tsogtbaatar, C., Takasaki, R., Yoshida, J., Buyantegsh, B., Mainbayar, B. & Zanno, L.E. (2023). "The oldest pachycephalosaur (Ornithischia: Marginocephalia) Ffrom the early Cretaceous Khukhteeg formation at Khuren Dukh locality of Mongolia." The Anatomical Record. 14th Symposium on Mesozoic Terrestrial Ecosystems and Biota. [8].

Woodruff, D.C. & Ackermans, N.L. (2024). "Headbutting through time: A review of this hypothesized behavior in “dome-headed” fossil taxa." The Anatomical Record. 1-22. [DOI: 10.1002/ar.25526]].