Lista plików
Na tej stronie specjalnej prezentowane są wszystkie przesłane pliki.
| Data | Nazwa | Miniatura | Wielkość | Użytkownik | Opis | Wersje |
|---|---|---|---|---|---|---|
| 10:25, 14 kwi 2026 | Qianjiangsaurus changshengi.png (plik) | 2,48 MB | Paweł | 2 | ||
| 17:17, 4 kwi 2026 | Holmes i in., 2026.jpg (plik) | 926 KB | Paweł | Kladogram z Holmes i in., 2026 Holmes, R. B., Mallon, J. C., Ryan, M. J., & Evans, D. C. (2026). "New information on the holotype of "''Chasmosaurus" russelli'' (Ornithischia: Ceratopsidae) necessitates the establishment of a new genus to receive the... | 1 | |
| 16:07, 1 kwi 2026 | Shri devi.jpg (plik) | 197 KB | Paweł | Rekonstrukcja ''S. devi''. Autor: FunkMonk (Michael B. H.) [https://commons.wikimedia.org/wiki/File:Shri_devi.jpg] Licencja: Creative Commons Attribution-ShareAlike 3.0 Unported https://creativecommons.org/licenses/by-sa/3.0/deed.en | 1 | |
| 15:58, 1 kwi 2026 | Thanos simonattoi.png (plik) | 4,31 MB | Paweł | Tak mógł wyglądać ''Thanos''. Autor: Juan [https://commons.wikimedia.org/wiki/File:Thanos_simonattoi.png] Licencja: Creative Commons Attribution-ShareAlike 4.0 International https://creativecommons.org/licenses/by-sa/4.0/ | 1 | |
| 15:49, 1 kwi 2026 | Longipteryx.jpg (plik) | 492 KB | Paweł | Rekonstrukcja przyżyciowa ''Longipteryx''. Autor: Caz41985 [https://commons.wikimedia.org/wiki/File:Longipteryx.jpg] Licencja: Creative Commons Attribution-ShareAlike 4.0 International https://creativecommons.org/licenses/by-sa/4.0/deed.en | 1 | |
| 15:45, 1 kwi 2026 | Gongshuilong fanwei (BGS-JX F001, block 1).jpg (plik) | 6,13 MB | Paweł | Blok skalny zawierający skamieniałości ''Gongshuilong''.Fot. Fenglu Han | 1 | |
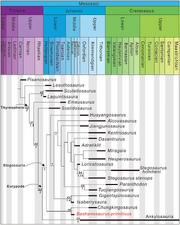
| 14:32, 1 kwi 2026 | Rhabdodontidae1 Dieudonne et al 2026.png (plik) | 304 KB | Kamil Kamiński | Kladogram z Dieudonne i in., 2026. Dieudonne, P.-M., Becerra, M.G., Zanesco, T., Tortosa, T., Cruzado-Caballero, P., Stein, K. & Fernandez-Baldor, F.T. (2026). „''Foskeia pelendonum'', a new rhabdodontomorph from the Lower Cretaceous of Salas de los... | 1 | |
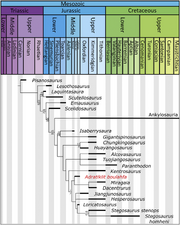
| 14:30, 1 kwi 2026 | Rhabdodontidae Dieudonne et al 2026.png (plik) | Błąd przy generowaniu miniatury: Plik z wymiarami większymi niż 12,5 MP |
4,42 MB | Kamil Kamiński | Kladogram z Dieudonne i in., 2026. Dieudonne, P.-M., Becerra, M.G., Zanesco, T., Tortosa, T., Cruzado-Caballero, P., Stein, K. & Fernandez-Baldor, F.T. (2026). „''Foskeia pelendonum'', a new rhabdodontomorph from the Lower Cretaceous of Salas de los... | 1 |
| 08:29, 1 kwi 2026 | Lajasvenator ascheriae Wikipedia Juandertal.jpg (plik) | 2,48 MB | Paweł | Rekonstrukcja przyżyciowa ''Lajasvenator''. Autor: Juandertal [https://commons.wikimedia.org/wiki/File:Lajasvenator_ascheriae_Wikipedia_Juandertal.jpg] Licencja: Creative Commons CC-BY 4.0. https://creativecommons.org/licenses/by/4.0/ | 1 | |
| 08:22, 1 kwi 2026 | Gongshuilong fanwei.png (plik) | 1,96 MB | Paweł | Rekonstrukcja ''Gongshuilong''. Autor: Connor Ashbridge. [https://commons.wikimedia.org/wiki/File:Gongshuilong_fanwei.png] Licencja: Creative Commons CC-BY 4.0. https://creativecommons.org/licenses/by/4.0/ | 1 | |
| 08:16, 30 mar 2026 | Yuanmouraptor (postaxial vertebrae, LFGT-ZLJ0115).png (plik) | 5,49 MB | Paweł | Kręgi szyjne 3-10 (A-H) oraz grzbietowy (I) ''Yuanmouraptor''. Źródło: Zou i in., 2025 [https://peerj.com/articles/19218/] Licencja: Creative Commons CC-BY 4.0. https://creativecommons.org/licenses/by/4.0/) | 1 | |
| 08:14, 30 mar 2026 | Yuanmouraptor (cranium, LFGT-ZLJ0115).png (plik) | 3,9 MB | Paweł | Czaszka ''Yuanmouraptor''. Źródło: Zou i in., 2025 [https://peerj.com/articles/19218/] Licencja: Creative Commons CC-BY 4.0. https://creativecommons.org/licenses/by/4.0/ | 1 | |
| 08:12, 30 mar 2026 | Yuanmouraptor jinshajiangensis.png (plik) | 1,3 MB | Paweł | Rekonstrukcja ''Yuanmouraptor''. Autor: Connor Ashbridge. [https://commons.wikimedia.org/wiki/File:Yuanmouraptor_jinshajiangensis.png] Licencja: Creative Commons CC-BY 4.0. https://creativecommons.org/licenses/by/4.0/ | 1 | |
| 08:09, 30 mar 2026 | Yuanyanglong Skeletal.png (plik) | 613 KB | Paweł | Rekonstrukcja szkieletu juanjanglonga. Na biało zaznaczono znane elementy szkieletu holotypu; na pomarańczowo zaznaczono znane elementy szkieletu będącego materiałem przypisanym; na szaro oznaczono nieznane elementy szkieletu. Autor: S... | 1 | |
| 08:07, 30 mar 2026 | Yuanyanglong bainian.png (plik) | 2,02 MB | Paweł | Rekonstrukcja ''Yuanyanglong''. Autor: Connor Ashbridge. [https://commons.wikimedia.org/wiki/File:Yuanyanglong_bainian.png] Licencja: Creative Commons CC-BY 4.0. https://creativecommons.org/licenses/by/4.0/ | 1 | |
| 11:01, 29 mar 2026 | VagaceratopsCMNSkull.jpg (plik) | 464 KB | Paweł | Replika czaszki wagaceratopsa. Fot. LittleLazyLass [https://commons.wikimedia.org/wiki/File:VagaceratopsCMNSkull.jpg]]] Licencja: Creative Commons CC-BY 4.0. https://creativecommons.org/licenses/by/4.0/ | 1 | |
| 10:58, 29 mar 2026 | VagaceratopsCMN.jpg (plik) | 514 KB | Paweł | Holotyp ''Vagaceratops''. Fot. LittleLazyLass [https://commons.wikimedia.org/wiki/File:VagaceratopsCMN.jpg] Licencja: Creative Commons CC-BY 4.0. https://creativecommons.org/licenses/by/4.0/ | 1 | |
| 10:51, 29 mar 2026 | Zhongyuansaurus05.jpg (plik) | 748 KB | Paweł | Zrekonstruowany szkielet ''Zhongyuansaurus''. Fot. GKNOVA6 [https://commons.wikimedia.org/wiki/File:Zhongyuansaurus05.jpg] Licencja: Creative Commons CC-BY 4.0. https://creativecommons.org/licenses/by/4.0/) | 1 | |
| 10:49, 29 mar 2026 | Zhongyuansaurus luoyangensis skull.jpg (plik) | 4,45 MB | Paweł | Czaszka holotypowa zongjuanzaura. Fot. Gary Todd [https://commons.wikimedia.org/wiki/File:Zhongyuansaurus_luoyangensis_skull.jpg] | 1 | |
| 10:47, 29 mar 2026 | Zhongyuansaurus luoyangensis.jpg (plik) | 6,59 MB | Paweł | Zrekonstruowany szkielet ''Zhongyuansaurus''. Fot. Gary Todd [https://commons.wikimedia.org/wiki/File:Zhongyuansaurus_luoyangensis.jpg] | 1 | |
| 10:44, 29 mar 2026 | Zhongyuansaurus junchangi.png (plik) | 1,1 MB | Paweł | Rekonstrukcja ''Zhongyuansaurus junchangi''. Autor: Connor Ashbridge. [https://commons.wikimedia.org/wiki/File:Zhongyuansaurus_junchangi.png] Licencja: Creative Commons CC-BY 4.0. https://creativecommons.org/licenses/by/4.0/ | 1 | |
| 10:42, 29 mar 2026 | Wudingloong wui.png (plik) | 1,09 MB | Paweł | Rekonstrukcja ''Wudingloong''. Autor: Connor Ashbridge. [https://commons.wikimedia.org/wiki/File:Wudingloong_wui.png] Licencja: Creative Commons CC-BY 4.0. https://creativecommons.org/licenses/by/4.0/ | 1 | |
| 10:39, 29 mar 2026 | Pulaosaurus qinglong.png (plik) | 969 KB | Paweł | Rekonstrukcja ''Pulaosaurus''. Autor: Connor Ashbridge. [https://commons.wikimedia.org/wiki/File:Pulaosaurus_qinglong.png] Licencja: Creative Commons CC-BY 4.0. https://creativecommons.org/licenses/by/4.0/ | 1 | |
| 10:34, 29 mar 2026 | Pulaosaurus.jpg (plik) | 4,9 MB | Paweł | Holotyp ''Pulaosaurus qinglong''. Źródło: Yang i in., 2025. [https://peerj.com/articles/19664/] Licencja: Creative Commons CC-BY 4.0. https://creativecommons.org/licenses/by/4.0/ | 1 | |
| 14:43, 28 mar 2026 | Taleta jaw lateral by Nick Longrich.jpg (plik) | 2,53 MB | Paweł | Prawa kość szczękowa talety Fot. Nick Longrich [https://commons.wikimedia.org/wiki/File:Taleta_jaw_lateral_by_Nick_Longrich.jpg] Licencja: Creative Commons CC-BY 4.0. https://creativecommons.org/licenses/by/4.0/ | 1 | |
| 20:00, 27 mar 2026 | Taleta taleta.png (plik) | 640 KB | Paweł | Rekonstrukcja ''Taleta''. Autor: Connor Ashbridge. [https://commons.wikimedia.org/wiki/File:Taleta_taleta.png] Licencja: Creative Commons CC-BY 4.0. https://creativecommons.org/licenses/by/4.0/ | 1 | |
| 20:52, 26 mar 2026 | Acrotholus.jpg (plik) | 2,44 MB | Paweł | Kopuła czołowo-ciemieniowa okazu typowego ''Acrotholus''. Fot. LittleLazyLass [https://commons.wikimedia.org/wiki/File:Acrotholus.jpg] | 1 | |
| 20:48, 26 mar 2026 | Amtocephale LM.png (plik) | 3,75 MB | Paweł | Rekonstrukcja głowy ''Amtocephale''. Autor: Levi bernardo [https://commons.wikimedia.org/wiki/File:Amtocephale_LM.png] Licencja: Creative Commons CC-BY 4.0. https://creativecommons.org/licenses/by/4.0/ | 1 | |
| 20:46, 26 mar 2026 | Sinocephale lateral.png (plik) | 341 KB | Paweł | Rekonstrukcja czaszki ''Sinocephale'' z zaznaczonym na biało ze znanym jej elementem. Autor: IJReid [https://commons.wikimedia.org/wiki/File:Sinocephale_lateral.png] Licencja: Creative Commons CC-BY 4.0. https://creativecommons.org/licenses/by/4.0/ | 1 | |
| 20:44, 26 mar 2026 | Uriash kadici holotype femora.jpg (plik) | 59 KB | Paweł | Kość udowa holotypu ''Uriash''. Źródło: Díez Díaz i in., 2025 [https://doi.org/10.1080/14772019.2024.2441516] Licencja: Creative Commons CC-BY 4.0. https://creativecommons.org/licenses/by/4.0/ | 1 | |
| 20:43, 26 mar 2026 | Uriash kadici.png (plik) | 977 KB | Paweł | Rekonstrukcja ''Uriash''. Autor: Connor Ashbridge. [https://commons.wikimedia.org/wiki/File:Uriash_kadici.png] Licencja: Creative Commons CC-BY 4.0. https://creativecommons.org/licenses/by/4.0/ | 1 | |
| 20:42, 26 mar 2026 | Paralectotype and lectotype of Petrustitan hungaricus.jpg (plik) | 1,55 MB | Paweł | Paralektotyp (A-J) oraz lektotyp (K-V) ''Petrustitan''. Źródło: Díez Díaz i in., 2025 [https://doi.org/10.1080/14772019.2024.2441516] Licencja: Creative Commons CC-BY 4.0. https://creativecommons.org/licenses/by/4.0/ | 1 | |
| 20:40, 26 mar 2026 | Petrustitan hungaricus.png (plik) | 1,43 MB | Paweł | Rekonstrukcja ''Petrustitan''. Autor: Connor Ashbridge. [https://commons.wikimedia.org/wiki/File:Petrustitan_hungaricus.png] Licencja: Creative Commons CC-BY 4.0. https://creativecommons.org/licenses/by/4.0/ | 1 | |
| 20:07, 26 mar 2026 | Utetitan zellaguymondeweyae.png (plik) | 1,48 MB | Paweł | Rekonstrukcja ''Utetitan''. Autor: Connor Ashbridge. [https://commons.wikimedia.org/wiki/File:Utetitan_zellaguymondeweyae.png Licencja: Creative Commons CC-BY 4.0. https://creativecommons.org/licenses/by/4.0/ | 1 | |
| 19:57, 26 mar 2026 | Obelignathus septimanicus (holotype, MDE D30).png (plik) | 2,51 MB | Paweł | Holotyp obelignata. Źródło: Czepiński i Madzia, 2025. [https://www.nature.com/articles/s41598-025-98083-z] Licencja: Creative Commons CC-BY 4.0. https://creativecommons.org/licenses/by/4.0/ | 1 | |
| 19:55, 26 mar 2026 | Obelignathus (life restoration).png (plik) | 2,86 MB | Paweł | Rekonstrukcja obelignata. Autorka: Edyta Felcyn-Kowalska. Źródło: Czepiński i Madzia, 2025 [https://www.nature.com/articles/s41598-025-98083-z] Licencja: Creative Commons CC-BY 4.0. https://creativecommons.org/licenses/by/4.0/ | 1 | |
| 19:52, 26 mar 2026 | Newtonsaurus (holotype, photogrammetry reconstruction).jpg (plik) | 735 KB | Paweł | Fotogrametryczna rekonstrukcja holotypu ''Newtonsaurus cambriensis''. Widok od strony języka (A), wargi (B) i grzbietowej (C). Źródło: Owens i in., 2025. [https://commons.wikimedia.org/wiki/File:Newtonsaurus_(holotype,_photogrammetry_re... | 1 | |
| 19:50, 26 mar 2026 | Newtonsaurus cambrensis.png (plik) | 1,22 MB | Paweł | Tak mógł wyglądać ''Newtonsaurus''. Autor: Connor Ashbridge. [https://commons.wikimedia.org/wiki/File:Newtonsaurus_cambrensis.png] Licencja: Creative Commons CC-BY 4.0. https://creativecommons.org/licenses/by/4.0/ | 1 | |
| 12:10, 26 mar 2026 | Paulodon galvensis.png.png (plik) | 1,21 MB | Paweł | Rekonstrukcja ''Paulodon''. Autor: Connor Ashbridge. [https://commons.wikimedia.org/wiki/File:%22Paulodon%22_(Iguanodon)_galvensis.png] Licencja: Creative Commons CC-BY 4.0. https://creativecommons.org/licenses/by/4.0/ | 1 | |
| 12:00, 26 mar 2026 | Nanotyrannus Clean.png (plik) | 534 KB | Paweł | Rekonstrukcja szkieletu nanotyrana. Autor zdjęcia: MCDinosaurhunter. [https://commons.wikimedia.org/wiki/File:Nanotyrannus_Clean.png] Licencja: Creative Commons Attribution-Share Alike 3.0 Unported https://creativecommons.org/licenses/by-sa/3.0/deed.en | 1 | |
| 11:58, 26 mar 2026 | Nanotyrannus lancensis.png (plik) | 1,6 MB | Paweł | Rekonstrukcja ''N. lancensis'' oparta na okazie NCSM 40000. Autor: Connor Ashbridge. [https://commons.wikimedia.org/wiki/File:Nanotyrannus_lancensis.png] Licencja: Creative Commons CC-BY 4.0. https://creativecommons.org/licenses/by/4.0/ | 1 | |
| 11:57, 26 mar 2026 | Nanotyrannus lethaeus.png (plik) | 1,6 MB | Paweł | Rekonstrukcja ''N. lethaeus ''. Autor: Connor Ashbridge. [https://commons.wikimedia.org/wiki/File:Nanotyrannus_ lethaeus.png] Licencja: Creative Commons CC-BY 4.0. https://creativecommons.org/licenses/by/4.0/ | 1 | |
| 11:50, 26 mar 2026 | JANE head replica.JPG (plik) | 133 KB | Paweł | Rekonstrukcja czaszki "Jane". Autor zdjęcia: Ratis irrittis [https://commons.wikimedia.org/wiki/File:JANE_head_replica.JPG] | 1 | |
| 20:48, 25 mar 2026 | Xiangyunloong fengming.png (plik) | 1,72 MB | Paweł | Rekonstrukcja ''Xiangyunloong''. Autor: Connor Ashbridge [https://commons.wikimedia.org/wiki/File:Xiangyunloong_fengming.png] Licencja: Creative Commons CC-BY 4.0. https://creativecommons.org/licenses/ | 1 | |
| 17:30, 25 mar 2026 | Upper Maleri Formation dinosaurs (Maleriraptor and Jaklapallisaurus).jpg (plik) | 3,34 MB | Paweł | Rekonstrukcja przyżyciowa pary maleriraptorów (pierwszy plan) przechodzących w pobliżu dwóch jaklapallizaurów. Autor: Márcio L. Castro. Źródło: Ezcurra i in., 2025. [https://doi.org/10.1098%2Frsos.250081] Licencja: C... | 1 | |
| 17:26, 25 mar 2026 | Maleriraptor (holotype, skeletal reconstruction).jpg (plik) | 2,84 MB | Paweł | Skamieniałości maleriraptora oraz rekonstrukcja jego szkieletu (na pomarańczowo zaznaczono zachowane fragmenty szkieletu. Źródło: Ezcurra i in., 2025. [https://doi.org/10.1098/rsos.250081] Licencja: Creative Commons CC-BY 4.0. https://creati... | 1 | |
| 17:24, 25 mar 2026 | Maleriraptor kuttyi.png (plik) | 1,32 MB | Paweł | Rekonstrukcja przyżyciowa. Autor: Connor Ashbridge. [https://commons.wikimedia.org/wiki/File:Maleriraptor_kuttyi.png] Licencja: Creative Commons CC-BY 4.0. https://creativecommons.org/licenses/ | 1 | |
| 17:20, 25 mar 2026 | Manipulonyx Skeletal.png (plik) | 221 KB | Paweł | Rekonstrukcja szkieletu ''Manipulonyx reshetovi'' Na biało oznaczono zachowane kości, bądź ich fragmenty, a na szaro zaznaczono niezachowane elementy kości. Autor: SlvrHwk [https://commons.wikimedia.org/wikiFile:Manipulonyx_Skeletal.svg] Licencja... | 1 | |
| 17:17, 25 mar 2026 | Manipulonyx reshetovi.png (plik) | 1,5 MB | Paweł | Rekonstrukcja ''Manipulonyx''. Autor: Connor Ashbridge [https://commons.wikimedia.org/wiki/File:Manipulonyx_reshetovi.png] Licencja: Creative Commons CC-BY 4.0. https://creativecommons.org/licenses/ | 1 | |
| 13:17, 25 mar 2026 | Bistahieversor sealeyi.jpg (plik) | 307 KB | Kamil Kamiński | Czaszka holotypu Bistahieversor. Autor zdjęcia: Lisa Eng. Źródło: https://www.flickr.com/photos/mypubliclands/16099556068/ Licencja: Creative Commons Attribution 2.0 Generic. | 1 |