Tyrannosauroidea
Spis treści
- 1 Nomenklatura
- 2 Charakterystyka
- 2.1 Ewolucja i budowa
- 2.2 Budowa i ewolucja
- 2.3 Odżywianie i zmysły – padlinożercy?
- 2.4 Strategie polowania
- 2.5 Zachowania społeczne
- 2.6 Rozwój osobniczy
- 2.7 Tkanki miękkie
- 2.8 Historia klasyfikacji
- 3 Wymiary
- 4 Gdzie
- 5 Kiedy
- 6 Kladogramy
- 6.1 Zob. artykuł o Coelurosauria - Kladogramy:
- 6.2 Currie i in., 2003
- 6.3 Holtz, 2004
- 6.4 Benson, 2008
- 6.5 Sereno i in., 2009
- 6.6 Carr i Williamson, 2010
- 6.7 Brusatte i in., 2009
- 6.8 Brusatte i in., 2009(1)
- 6.9 Averianov i in., 2010
- 6.10 Brusatte i in., 2010B
- 6.11 Carr i in., 2011
- 6.12 Zanno i Makovicky, 2011
- 6.13 Averianov i Sues, 2012
- 6.14 Brusatte i Benson, 2012
- 6.15 Xu i in., 2012
- 6.16 Novas i in., 2013
- 6.17 Loewen i in., 2013
- 6.18 Fiorillo i Tykoski 2014
- 6.19 Brusatte i Carr 2016
- 6.20 Brusatte i in. 2016
- 6.21 Carr i in. 2017
- 6.22 Delcourt i Grillo, 2018
- 6.23 McDonald i in., 2018
- 6.24 Zanno i in., 2019a
- 6.25 Zanno i in., 2019b
- 6.26 Voris i in., 2020
- 6.27 Warshaw i Fowler, 2022
- 6.28 Scherer i Voiculescu-Holvad, 2023
- 6.29 Dalman i in., 2024
- 6.30 Zheng i in., 2024
- 6.31 Scherer, 2025
- 6.32 Zanno i Napoli, 2025
- 6.33 Hernandez-Luna i in., 2026
- 6.34 Longrich i in., 2026
- 6.35 Niepublikowane
- 7 Bibliografia
- 8 Dowiedz się więcej
| Autor: | Korekta: |
| Dawid Mika, Maciej Ziegler, Kamil Kamiński | Tomasz Skawiński, Tomasz Sokołowski, Piotr Bajdek, Tymoteusz Podwyszyński |
Nomenklatura
- Tyrannosauroidea (Osborn, 1906 sensu Walker, 1964)
- >Tyrannosaurus rex ~ Allosaurus fragilis v Ornithomimus velox v Deinonychus antirrhopus (zmodyfikowano z Holtz, 2004)
- Proceratosauridae (Averianov, Krasnolutskii i Ivantsov, 2010)
- >Proceratosaurus bradleyi ~ Tyrannosaurus rex v Allosaurus fragilis v Compsognathus longipes v Coelurus fragilis v Ornithomimus velox v Deinonychus antirrhopus (zmodyfikowano z Rauhut, Milner i Moore-Fay, 2010)
- Inna definicja to (<Proceratosaurus bradleyi & Kileskus aristotocus) (zmodyfikowano z Averianov, Krasnolutskii i Ivantsov, 2010). Na potrzeby artykułu będziemy używać tej pierwszej, ponieważ jest starsza i daje bardziej stabilny zasięg nazwy kladu.
- Stokesosauridae (Yun i Carr, 2020)
- >Stokesosaurus clevelandi ~ Proceratosaurus bradleyi v Tyrannosaurus rex (Yun i Carr, 2020)
- Alioramini (Lü, Yi, Brusatte, Yang, Li i Chen, 2014)
- >Alioramus remotus ~ Tyrannosaurus rex v Albertosaurus sarcophagus v Proceratosaurus bradleyi (Lü, Yi, Brusatte, Yang, Li i Chen, 2014)
- Klad ten może być taksonem siostrzanym Tyrannosauridae lub mieścić się u podstawy Tyrannosaurinae.
- Nanotyrannidae (Zanno i Napoli, 2025)
- >Nanotyrannus lancensis ~ Tyrannosaurus rex v Albertosaurus sarcophagus (Zanno i Napoli, 2025)
- Tyrannosauridae (Osborn, 1906)
- <Tyrannosaurus rex & Tarbosaurus bataar & Daspletosaurus torosus & Albertosaurus sarcophagus & Gorgosaurus libratus (Holtz, 2004)
- W artykule przyjęto tę definicję, gdyż została uniwersalnie przyjęta w nowszej (od 2005 r.) literaturze. Zawęża on zasięg nazwy do kladu Albertosaurinae+Tyrannosaurinae. Wcześniejsze definicje (Sereno, 1998; Holtz, 2001) są problematyczne, ponieważ są oparte na taksonach o niejasnej pozycji filogenetycznej i ważności (Aublysodon, Nanotyrannus). Definicja Brochu (2003) różni się od tej Holtza (2004) uwzględnianiem dwóch rodzajów o niepewnej pozycji filogenetycznej - Alioramus i szczególnie Alectrosaurus, które mogą znajdować się poza Tyrannosauridae sensu Holtz (2004), podobnie jak Appalachiosaurus i Bistahieversor. Holtz (2004) użył także innej definicji: >Tyrannosaurus rex ~ Eotyrannus lengi.
- Albertosaurinae (Currie, Hurum i Sabath, 2003)
- >Albertosaurus sarcophagus ~ Tyrannosaurus rex (zmodyfikowano z Currie, Hurum i Sabath, 2003)
- Tyrannosaurinae (Osborn, 1906 sensu Matthew i Brown, 1922)
- >Tyrannosaurus rex ~ Albertosaurus sarcophagus (zmodyfikowano z Currie, Hurum i Sabath, 2003)
- Wcześniejsza definicja Sereno (1998; zmodyfikowana tutaj) to (>Tyrannosaurus rex ~ Albertosaurus sarcophagus v Daspletosaurus torosus v Gorgosaurus libratus). Na potrzeby artykułu będziemy używać późniejszej, ponieważ od 2003 roku powszechnie używa się nazwy Tyrannosaurinae w takim znaczeniu.
- Teratophoneini (Scherer i Voiculescu-Holvad, 2023)
- >Teratophoneus curriei ~ Albertosaurus sarcophagus & Alioramus remotus & Daspletosaurus torosus & Tyrannosaurus rex (Scherer i Voiculescu-Holvad, 2023)
- Tyrannosaurini (Olshevsky, 1995 sensu Scherer i Voiculescu-Holvad, 2023)
- >Tyrannosaurus rex ~ Albertosaurus sarcophagus & Alioramus remotus & Daspletosaurus torosus & Teratophoneus curriei (Scherer i Voiculescu-Holvad, 2023)
- Inna definicja to:
- <Tyrannosaurus rex & Tarbosaurus Baatar (Dalman i in., 2024)
- Inne
- Prawidłowymi nazwami dla omawianej grupy, jak i dla Tyrannosauridae, mogą być wcześniej utworzone Deinodontoidea i Deinodontidae (Cope, 1866 emmend. Brown, 1914) często używane przed latami 50-tymi XX wieku. Cope, ustanawiając rodzinę Deinodontidae dla Deinodon, popełnił jednak błąd, pisząc Dinodontidae. Zostało to poprawione w 1914 r. przez Browna (już po utworzeniu Tyrannosauridae). Deinodon to obecnie nieważny (nomen dubium) rodzaj ustanowiony na podstawie zębów należących do bliżej nieokreślonego tyranozauryda. Nazwy Deinodontoidea i Deinodontidae dziś są praktycznie nieużywane i nie mają nadanej definicji filogenetycznej.
- Podobnie Dryptosauridae (Marsh, 1890) - zależnie od pozycji filogenetycznej Dryptosaurus może być to prawidłowa nazwa dla grupy zaawansowanych tyranozaurydów (Tyrannosauridae). Nazwa Dryptosauridae jest dziś praktycznie nieużywana i nie ma definicji.
Charakterystyka
- Co to za gatunek?
- Tyranozaur.
- Matko Boska...
Michael Crichton, "Park Jurajski"
Tyrannosauroidea to klad drapieżnych, bazalnych celurozaurów. Nowe znaleziska i badania pozwoliły dobrze poznać tę grupę - można zaryzykować twierdzenie, że są najlepiej poznanymi wśród nieptasich teropodów.
Ewolucja i budowa
Tyranozauroidy zróżnicowały się już w środkowej jurze - w batonie (168-164 Ma). Jak wynika z najobszerniejszych dotąd analiz (Brusatte i in., 2010B; Loewen i in., 2013; Porfiri i in., 2014), istniało już wtedy 4-6 linii rozwojowych: najbardziej bazalne mają być proceratozaurydy, natomiast pozostałe tworzą linię wiodącą do wielkich, słynnych tyranozaurydów.
Pierwsze tyranozauroidy
Proceratosauridae
Możliwe pozycje Proceratosaurus w filogenezie Coelurosauria to: najbardziej (Rauhut, 2003) lub prawie najbardziej bazalny z nich (Sadleir i in., 2008), bardziej zaawansowany od tyranozauroidów teropod (np. Turner i in., 2012; Han i in., 2014; Foth i in., 2014; Azuma i in., 2016; Gianechini i in., 2017).).). Wg Choiniere i in. (2010) Proceratosaurus mógł należeć do Tyrannosauroidea, Compsognathidae lub Ornithomimosauria a wg Holtz i in., 2004 Proceratosauridae, mieszczące się poza Tyrannoraptora, tworzyły też Ornitholestes i Nqwebasaurus. Jednak według większości badań opublikowanych po rewizji Proceratosaurus (Rauhut i in., 2010), Proceratosauridae są najbardziej (Rauhut i in., 2010; Brusatte i in., 2010B; Loewen i in., 2013; Porfiri i in., 2014) lub prawie najbardziej (Brusatte i in., 2014) bazalnymi przedstawicielami Tyrannosauroidea.
Przedstawiciele Proceratosauridae są najstarszymi znanymi tyranozauroidami - Kileskus (baton, 168-164 Ma) i Proceratosaurus (późny baton, 166-164 Ma); młodszy jest późnojurajski Guanlong (oksford, ~159,5-159 Ma; Choiniere i in., 2012). Analiza Porfiriego i in. (2014) wskazuje, że tworzą one zaawansowany klad w ramach Proceratosauridae a bardziej bazalne od nich są późniejsze od nich Dilong i Tanycolagreus (także analiza Awerianowa i in. (2010) wykazała, że Dilong jest proceratozaurydem, jednak jedynym niebazalnym tyranozauroidem w tym badaniu jest Tyrannosaurus rex, co stawia pod dużym znakiem zapytania tę topologię). Guanlong, Kileskus i Proceratosaurus mogą nie tworzyć kladu - Guanlong może być bardziej zaawansowany, bliższy Dilong (Choiniere i in., 2013) a sam Proceratosaurus (a wraz z nim także takson Proceratosauridae) może być przedstawicielem innej grupy, np. Compsognathidae albo Ornithomimosauria (Choiniere i in., 2010).
Pomijając ewentualnych bazalnych przedstawicieli tej grupy (Dilong i Tanycolagreus), Proceratosauridae łączą: (1) wstępujący wyrostek kości szczękowej odrastający z jej przedniego brzegu (=cecha 29 z Loewen i in., 2013; = Rauhut, 2003, cecha 11:1), (2), duże otwory nosowe (=cecha 2 z Loewen i in., 2013), (3) grzebień na kości nosowej (nieznane u Kileskus) (cechy łączące Proceratosaurus i Guanlong za Rauhut i in., 2010; obecne też u innych teropodów), (4), głębokość dołu przedoczodołowego dużo większa niż głębokość kości szczękowej pod wewnętrzną krawędzią tego dołu, (5) wydłużone tylne kręgi ogonowe z głębokimi, wzdłużnymi rowkami na grzbietowej stronie łuku kręgowego i wewnętrznej stronie trzonów (obecne u izolowanych kręgów z lokalizacji Kileskus) (Averianov i in., 2010), (6) dół nosowy kości przedszczękowej (w kierunku brzusznym od nozdrza) głęboko wydrążony, którego przednia krawędź jest głębokim wyżłobieniem, (7) guz łonowy na przedniej krawędzi kości łonowej w formie wypukłości, (8) trzon kości kulszowej wklęsły brzusznie (za Loewen i in, 2013). Niektóre z ww. cech czaszki (przynajmniej 2-4) są obecne także u Yutyrannus i mogą być jednak faktycznie symplezjomorfiami tej grupy, a synapomorfiami dla Tyrannosauroidea (Xu i in., 2012) (przynajmniej 2 i 4 ma młody okaz Megaraptor - Porfiri i in., 2014).
Sinotyrannus - duży (9-10 m długości i metrowa czaszka, ale zob. poniżej) tyranozauroid z wczesnej kredy (122-112 Ma) Chin został początkowo uznany za zaawansowanego tyranozauroida - prawdopodobnie tyranozauryda (o których za chwilę). Jednak Ji in. (2009) podali - prócz wielkości - właściwie tylko jedną cechę czaszki upodabniającą go do przedstawicieli Tyrannosauridae - konkretnie Tyrannosaurinae (druga z nich - wyraźny pionowy grzebień na kości biodrowej - jest obecna też u innych teropodów, np. Aviatyrannis, Iliosuchus, nie jest jednak obecna u holotypu Qianzhousaurus [=Alioramus] i być może Raptorex). Wskazali za to aż pięć różnic. Jak piszą Brusatte i współpracownicy (2010A), sinotyran ma przynajmniej niektóre (3-5) synapomorfie Proceratosauridae oraz jest podobny do proceratozaura i guanlonga w jeszcze jednym aspekcie - główne otworki nerwowo-naczyniowe kości zębowej umieszczone są w ostrym rowku. Kolejne analizy (Brusatte i in., 2010B i na niej oparte; Loewen i in., 2013) potwierdziły przynależność Sinotyrannus do Proceratosauridae. Wg tego ostatniego badania proceratozaurydami bliskimi Sinotyrannus są późnojurajskie Stokesosaurus i Juratyrant. Mortimer (online 2014) włączył do Proceratosauridae występującego w podobnym miejscu i czasie co Guanlong celurozaura Aorun. Również analiza Brusatta i Carra (2016) oraz oparta na niej praca Carra i in. (2017) potwierdziły przynależność Sinotyrannus do Proceratosauridae. Wykazały one także, że przedstawicielem tego kladu był Yutyrannus. Oprócz niego proceratozaurydami były również guanlong, proceratozaur i Kileskus. Wyniki takie uzyskano zarówno w analizie metodą bayesowską, jak i opartej na parsymonii. Natomiast Dilong, Stokesosaurus i Juratyrant nie należały do tego kladu, i mogły być bardziej zaawansowanymi tyranozauroidami od proceratozaurydów. Potwierdza to analiza McDonalda i in. (2018), Delcourta i Grillo (2018) oraz Zhenga i in. (2024), natomiast wg analizy Zanno i in. (2019) opartej na pracy Loewena i in. (2013), Stokesosaurus, Juratyrant i Sinotyrannus tworzyły klad siostrzany do Proceratosauridae.
Pantyrannosauria
Jest to klad, obejmujący wszystkie tyranozauroidy oprócz proceratozaurydów. Jego członkowie występowali od późnej jury aż do końca kredy i mieli prawie globalny zasięg, zasiedlając wszystkie kontynenty oprócz Afryki i Antarktydy. Wyróżniały ich trzy synapomorfie w budowie miednicy. Istnienie tego kladu wspierają też inne analizy filogenetyczne (zob. niżej).
Stokesosauridae
Nazwa Stokesosauridae została po raz pierwszy użyta przez Carra i in. (2017) i odnosiła się do kladu obejmującego Stokesosaurus, Juratyrant i Eotyrannus, który zajmował pozycję pomiędzy dinlongiem a bardziej zaawansowanymi tyranozauroidami, jak Xiongguanlong. Jednak dopiero w 2020 r. Stokesosauridae doczekało się oficjalnej definicji. Był to klad obejmujący wszystkie taksony bliższe Stokesosaurus niż Proceratosaurus i Tyrannosaurus. Wyróżniały się czterema cechami budowy kości biodorowej (Yun i Carr, 2020). Wg jednej z analiz Zanno (2019) Eotyrannus może być bardziej zaawansowany, natomiast do Stokesosauridae może należeć Sinotyrannus. Stokesosauridae byłyby wówczas kladem siostrzanym do Proceratosauridae.
Inne formy bazalne
Wczesne tyranozauroidy miały długie, praktycznie trójpalczaste kończyny przednie (u Guanlong obecna jest 4 kość śródręcza). Przyczyną redukcji kończyn przednich bardziej zaawansowanych tyranozauroidów i jednoczesnego zwiększenia się i wzmacnienia szczęk był zapewne sposób polowania - mianowicie chwytanie ofiar szczękami, a nie kończynami przednimi. Ten sposób polowania utorował drogę innym cechom, które umożliwiły maksymalne zwiększenie siły szczęk - najbardziej zaawansowane tyranozaurydy - jak tyranozaur - miały największą siłę zacisku szczęk ze wszystkich teropodów. W późnej kredzie, obok słynnych, gigantycznych form, mogły żyć średniej wielkości prymitywne tyranozauroidy, znane z bardziej fragmentarycznych skamielin.
Jednym z największych bazalnych tyranozauroidów jest Yutyrannus, mierzący około 9 m długości, cechujący się podobnie głęboką czaszką jak zaawansowane tyranozaurydy, i być może również mogący z dużą siłą zaciskać szczęki (co zostało później zakwestionowane, zob. dalej). Inne jego cechy były typowe dla bardziej bazalnych Tyrannosauroidea, włącznie z trójpalczastymi kończynami przednimi i względnie słabo (w porównaniu do Tyrannosauridae) spneumatyzowanymi kręgami. Jak już wspomniano wyżej, wg Brusatta i Carra (2016) był on proceratozaurydem, blisko spokrewnionym z Sinotyrannus i guanlongiem. Z późnej jury Tajlandii znane są zęby tyranozauroida bliskiego Guanlong i Proceratosaurus (Chowchuvech i in., 2024).
Stosunkowo zaawansowanymi tyranozauroidami, bliskimi kladowi Xiongguanlong+Tyrannosauridae (zob. niżej), mogą być przedstawiciele Megaraptora.
Ważnym taksonem jest także Timurlengia z turonu Uzbekistanu. Jest to forma pośrednia między bazalnymi tyranozauroidami z wczesnej kredy a zaawansowanymi przedstawicielami tej grupy teropodów z końca mezozoiku. Wg Carra i in. (2017) była ona bardziej zaawansowana niż Xiongguanlong. Timurlengia osiągała stosunkowo niewielkie rozmiary (3-4 m długości, 170-270 kg masy) ale wykazywała już liczne cechy tyranozaurydów. Była do nich bardzo zbliżona pod względem budowy mózgu i ucha wewnętrznego. Różniła się natomiast węższą i w mniejszym stopniu spneumatyzowaną czaszką. Zdaniem autorów opisu Timurlengia, tyranozauroidy najpierw wykształciły dobrze rozwinięte zmysły wzroku, węchu i słuchu, pozostając jeszcze na początku późnej kredy stosunkowo niewielkimi teropodami. Dopiero w ciągu ostatnich dwudziestu milionów mezozoiku gwałtownie rozwinęły ogromne rozmiary i stały się dominującymi drapieżnikami w Ameryce Północnej i Azji. To właśnie doskonałe zmysły i stosunkowo dobrze rozwinięte mózgi były jedną z przyczyn sukcesu ewolucyjnego tej grupy zwierząt. Było to także możliwe dzięki wymarciu innych wielkich teropodów, dzięki czemu tyranozauroidy mogły stopniowo zajmować podobne nisze ekologiczne.
Bliski timurlengii mógł być również nieco wcześniejszy Moros z cenomanu Ameryki Północnej. Jest to najstarszy niewątpliwy tyranozauroid z tego kontynentu, o masie szacowanej na niespełna 80 kg. Jego odkrycie wskazuje, że tyranozauroidy w Ameryce Północnej pozostawały niewielkimi zwierzętami przez okres „środkowej kredy”, a gwałtowne zwiększanie rozmiarów ciała nastąpiło dopiero w turonie lub po nim (Zanno i in., 2019). Kolejny tyranozauroid z tego okresu to opisany w 2019 r. Suskityrannus z turonu Ameryki Północnej, współczesny timurlengii. Miał on rozwiniętą strukturę arctometatarsus, co dowodzi, że i ta cecha wykształciła się u tyranozauroidów, kiedy były one jeszcze stosunkowo niewielkie (Nesbitt i in., 2019).
Druga faza rozwoju tyranozauroidów - Eutyrannosauria
Za drugą fazę rozwoju tyranozauroidów można uznać pojawienie się dużych form w późnej kredzie. Należą tu zaawansowane tyranozauroidy z półkuli północnej - Tyrannosauridae i ich najbliżsi krewni, jak Appalachiosaurus, Dryptosaurus i Bistahieversor (pozycja tych ostatnich jest jednak zmienna). Faza ta cechuje się bardziej widocznymi zmianami - powiększeniem czaszki, znaczną jej pneumatyzacją (choć zanikła pneumatyzacja kości nosowych, obecna u bazalnych tyranozauroidów, co być może wiąże się ze wzmocnieniem kości nosowej, która była obciążona znacznymi siłami podczas gryzienia - Gold i in., 2013), zwiększeniem siły szczęk, dalszym zróżnicowaniem uzębienia (z przodu szczęk małe i słabo zakrzywione, dalej położone coraz bardziej zakrzywione, największe pośrodku) i zmniejszeniem liczby zębów, skarłowaceniem i zmianą budowy kończyn przednich, wydłużeniem kończyn tylnych i powstaniem arctometatarsus (ostatnie odkrycia wskazują, że struktura ta mogła się pojawić już w turonie u stosunkowo niewielkich tyranozauroidów [Nesbitt i in., 2019]). Tyranozauroidy te miały silnie rozrośnięte "nogi" i miednicę, co wskazuje na silne mięśnie. Delcourt i Grillo (2018) wskazują, że długość czaszki, kości udowej i biodrowej u przedstawicieli tej grupy przekracza 750 mm, cechują się także zredukowanym stopniem zakrzywienia pazurów dłoni.
Stosunkowo zaawansowany wydaje się australijski tyranozauroid (NMV P186046 - Benson i in., 2010A), na co wskazuje wyraźny guzek przypominający kryzę i duży rozmiar przedniego rozszerzenia (anterior expansion) stopki łonowej (niepublikowana analiza Cau wskazuje jednak, że był on bardziej bazalny, ale bliższy tyranozaurydom niż Eotyrannus). Novas i in. (2013) stwierdzili jednak, że kość może pochodzić równie dobrze od megaraptora (grupy tyranozauroidów lub karnozaurów).
Do zaawansowanego kladu dużych i późnych tyranozauroidów można zaliczyć, poza Tyrannosauridae, także Dryptosaurus, Alectrosaurus, Alioramus, Appalachiosaurus i Bistahieversor. Pierwszy jest dość bazalny (może nie być tyranozauroidem - Fiorillo i Tykoski, 2014; jednak w analizie bayesowskiej Brusatta i Carra [2016] okazał się on tyranozaurydem należącym do Alioramini), natomiast trzy ostanie mogą być tyranozaurydami. Z datowanych na późny santon - wczesny kampan osadów formacji Merchantville na wschodnim wybrzeżu USA znane są fragmentaryczne szczątki prawdopodobnie zaawansowanego tyranozauroida, nieoficjalnie nazwanego "Cryptotyrannus" (YPM VPPU.021795 - dwie kości śródstopia; YPM VPPU.022416 - niepełny kręg ogonowy) (Brownstein, 2021). Wczesnokredowy Xiongguanlong jest bliski tyranozaurydom (Brusatte i in., 2010B i na niej oparte) lub jest jego wczesnym przedstawicielem (Loewen i in., 2013). Jeszcze bliższe tyranozaurydom mogły być Timurlengia z turonu Uzbekistanu (Carr i in., 2017) oraz Moros z cenomanu USA (Zanno i in., 2019). Obecność zaawansowanego tyranozauryna (Lythronax) 81,6-80,6 Ma wskazuje na zróżnicowanie się zaawansowanych tyranozauroidów znacznie wcześniej (Loewen i in., 2013).
Autorzy opisu Raptorex wzięli go za wczesnokredowego przedstawiciela zaawansowanego kladu tyranozauroidów (Sereno i in., 2009). Miał się on różnić od Tyrannosauridae jedynie gładką powierzchnią u góry kości łonowej, gorzej rozwiniętym arctometatarsus, dłuższym trzonem kości ramiennej - między grzebieniem deltapektoralnym a dystalnymi kłykciami, bocznie spłaszczonymi zębami (w przeciwieństwie do niemal cylindrycznych w przekroju zębów dorosłych tyranozaurydów, można więc wyjaśnić tę różnicę niedojrzałością holotypu raptoreksa) oraz cechami związanymi prawdopodobnie z wielkością tych teropodów: brakiem szypuły węchowej i niepodzielonym kresomózgowiem, znacznie - 1,18 razy - dłuższą piszczelą w porównaniu do kości udowej, powiększonym dołem przedoczodołowym, kostnymi kołnierzami w oczodole, bocznoskroniowymi otworami, wzniesieniem potylicy, wyrostkami na kręgach szyjnych dla przyczepu mięśni oraz skróceniem kręgosłupa. Jednak późniejsze badania kręgu ryby, charakterystycznego dla formacji Nemegt znalezionego wraz z Raptorex wykazały, że chodzi o młodego, późnokredowego tyranozauroida (Newbrey i in., 2013). Późniejsza analiza Loewena i in. (2013) wykazała ponownie, że jest to takson bardziej bazalny od Dryptosaurus i Xiongguanlong – odwrotnie niż wg badania Brusatte i in. (2010B) i Sereno i in. (2009); wg opartej na tym ostatnim badaniu analizy Zanno i Makovicky'ego (2011) Raptorex był bardziej bazalny od Xiongguanlong. Bazalna pozycja Raptorex przynajmniej w analizie Sereno i in. (2009) jest w znacznej mierze wynikiem niedojrzałości okazu; który różni się jednak od podobnej wielkości Tarbosaurus (Tsuihiji i in., 2009).
Nanotyrannidae
Jest to stosunkowo niewielki klad siostrzany do Tyrannosauridae, obejmujący Nanotyrannus i Moros, lub Nanotyrannus i dwa taksony z Appalachii - Dryptosaurus i Appalachiosaurus. Jego przedstawiciele cechowali się m.in. dłutowatymi, pozbawionymi ząbkowania zębami przedszczękowymi, brakiem otworu nerwowo-naczyniowego w miejscu łączenia kości przedszczękowej i szczękowej, silnie zredukowanym wyrostkiem czołowym kości nosowej, brakiem rogowego wyrostka na kości zaoczodołowej, długim pierwszym paliczkiem pierwszego palca dłoni (ponad 20% długości kości udowej) oraz występowaniem szczątkowego pierwszego paliczka trzeciego palca dłoni (Zanno i Napoli, 2025).
Alioramini
Do tego kladu należą azjatyckie późnokredowe rodzaje Alioramus i Qianzhousaurus, prawdopodobnie synonimiczne (zob. opis Alioramus). W analizie beyesowskiej Brusatta i Carra (2016) alioraminem okazał się też Dryptosaurus. Choć Alioramini pojawiają się w zapisie kopalnym późno (mastrycht), są relatywnie bazalne - są taksonem siostrzanym Tyrannosauridae (Loewen i in., 2013; Zano i in., 2019B; Dalman i in., 2024) lub mieszczą się u podstawy Tyrannosaurinae (Brusatte i in., 2010B, Brusatte i Carr [2016]; Carr i in., 2017; McDonald i in., 2018; Delcourt i Grillo, 2018; Zano i in., 2019A; Voris i in. [2020]; Scherer i Voiculescu-Holvad, [2023]; Zheng i in., [2024)]. Jak na zaawansowane tyranozauroidy, były smukłe. Diagnostyczna jest budowa czaszki: jest wydłużona (pysk stanowi 2/3 całej długości czaszki; są to zapewne cechy juwenilijne, zachowane i/lub rozwinięte także u starszych okazów) i uzbrojona w wiele zębów (15-17 w kości szczękowej i 18-20 w żuchwie), podobnie jak u bardziej bazalnego Xiongguanlong. Charakterystyczne jest występowanie guzków na kości nosowej (Lü i in., 2014), choć podobne znane są u innych tyranozauroidów (zob. ozdoby).
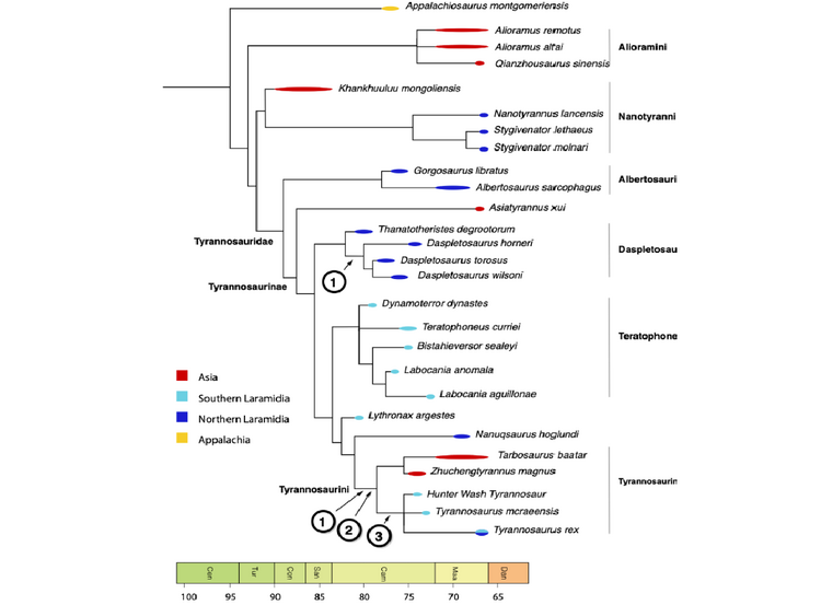
Tyrannosauridae
Do tej grupy należą najbardziej zaawansowane tyranozauroidy. Najstarszym nazwanym tyranozaurydem jest już bardzo zaawansowany, żyjący 81,9-81,5 Ma Lythronax. Dlatego uważa się, że grupa ta musiała powstać wcześniej, ok. 90-86 Ma (Scherer i Voiculescu-Holvad, 2023). Z santonu lub wczesnego kampanu z obszaru Kazachstanu znana jest duża, niekompletna kość zębowa (IZK 33/MP-61), należąca do tyranozauryna blisko spokrewnionego z Tyrannosaurus i Tarbosaurus (Averianov i in., 2012).
Cechy charakteryzujące tyranozaurydy są trudne do stwierdzenia z powodu niepewnej pozycji filogenetycznej rodzajów takich jak Alioramus, Appalachiosaurus, Alectrosaurus i Bistahieversor, które są bardzo podobne do siebie - szczególnie w szkielecie pozaczaszkowym (wg analizy Choiniere i in., 2013 Gorgosaurus i Daspletosaurus znajdują się poza kladem Tyrannosaurus + Albertosaurus).
Gigantyzm tyranozaurydów na końcu kredy i prawdopodobnie powiązane znaczne zmiany w budowie ich mózgów w tym czasie mogły być spowodowane zwolnieniem niszy ekologicznych zajmowanych dotychczasowych dużych mięsożerców - bazalnych teranurów, zwłaszcza karnozaurów i być może bardziej bazalnych tyranozauroidów (Megaraptora). Do wyparcia karnozaurów doszło w Ameryce Północnej między aptem-albem (125-100 Ma - Acrocanthosaurus) a >80,5 Ma (Lythronax) a do wyparcia megaraptorów po ok. 98 Ma (Siats). Natomiast w Azji we wczesnej kredzie żyły duże, bazalne tyranozauroidy Sinotyrannus i Yutyrannus, lecz równowiekowe (apt-?alb) lub późniejsze (młodsze niż wczesny turon, ok 92 Ma) bardziej bazalne tetanury - karnozaur Shaochilong i problematyczny Chilantaisaurus - przynajmniej lokalnie stały na szczycie łańcucha pokarmowego. Panowanie tyranozaurydów zakończyło wielkie wymieranie kredowe, a sam zasięg był ograniczony. Nowe, nienazwane formy mogły żyć w Meksyku (trzy izolowane zęby - ERNO 8027, ERNO 8581 i ERNO 8582; Serrano-Brañas, 2017), północno-zachodnich Chinach (kość biodrowa o nr katalogowym IVPP V22757; Feng i in., 2016) oraz południowych Chinach (cztery izolowane zęby o koronach przekraczających 6 cm - SHS 113, SHS 114, SHS 115 i ZDSD-D-T-001; Xing i in., 2024). Ich szczątki są jednak na razie zbyt skąpe, by mogły być podstawą dla nazwania nowych gatunków.
Badania Vorisa i in. (2020) wskazują, że tyranozaurydy w samej Ameryce Północnej dzieliły się na co najmniej pięć kladów rozdzielonych geograficznie.
Tyrannosauridae dzielą się na:
Albertosaurinae
Przedstawiciele Albertosaurinae byli generalnie smuklejsi, z niższymi czaszkami oraz proporcjonalnie dłuższymi kośćmi podudzia (cechy najpewniej plezjomorficzne; Alioramus i Xiongguanlong także były lekko zbudowane i miały niską czaszkę). Występowanie dwóch niewątpliwych albertozaurynów (Albertosaurus i Gorgosaurus) ograniczało się do północnej części Ameryki Północnej (wtedy przedzielonej na dwie części morzem). Nie dotrwały one do końca ery mezozoicznej, ustępując miejsca tyranozaurynom, które występowały zarówno w Azji, jak i w Ameryce Północnej. Nienazwane albertozauryny znane są także z Alaski i Nowego Meksyku (Currie, 2003, s. 221); w położonych nad Pacyfikiem kampańskich osadach formacji El Gallo odkryto IV kość śródstopia, która proporcjami przypomina tę u Albertosaurus sarcophagus (Peecook i in., 2012; dokładna pozycja tego taksonu wewnątrz Tyrannosauridae jest jednak niejasna). Warto zaznaczyć, że w niektórych analizach skupionych na filogenezie celurozaurów Albertosaurus i Gorgosaurus nie tworzą kladu (np. Foth i in., 2014; Choiniere i in., 2013; Lee i in., 2014).
Schmerge i Rothschild (2016) zasugerowali, że albertozaurynem mógł być również Nanotyrannus, przez wielu uznawany za młodego tyranozaura (choć znaczne różnice w budowie puszki mózgowej pozwalają sądzić, ze są to jednak odrębne rodzaje). Z przedstawicielami Albertosaurinae miał go łączyć m.in. rowek na bocznej powierzchni kości zębowej, krótsza i niższa czaszka, krótsza kość biodrowa, dłuższe śródstopie i palce stóp. Wnioski zawarte w tej pracy zostały jednak skrytykowane m.in. przez Brusatte’a i in. (2016). Zob. więcej w Nanotyrannus#Młody Tyrannosaurus rex?
Tyrannosaurinae
Tyranozauryny były liczniejsze i szerzej rozpowszechnione niż albertozauryny. Często (albo zawsze) były masywniejsze i przeważnie większe.
Tyranozauryny cechują się wypukłą grzbietową powierzchnią kości łuskowej, której sklepienie było przedziurawione pneumatycznym otworem, kwadratową lub rozdwojoną końcówką wyrostka jarzmowego kości kwadratowo-jarzmowej, szerokimi z tyłu kośćmi przedczołowymi i wysokim grzebieniem strzałkowym na kości czołowej (za Carr i Williamson, 2010).
Wśród tyranozaurynów wyróżnić można kilka kladów, opisanych niżej.
Daspletosaurini
Do kladu tego należą Daspletosaurus i Thanatotheristes - tyranozauryny z kampanu północnej Laramidii. Charakteryzowały się głębokimi, ale stosunkowo długimi pyskami. Oprócz szczegółów budowy czaszki wyróżniały się obecnością co najmniej 14 zębów w kości szczękowej (cecha ta występowała też u Aloramini). Warshaw i in. (2024) nie uzyskali tego kladu w swojej alalizie, a gatunki przypisywane do Daspletosaurus są parafiletyczne i tworzą anagenetyczną linię, prowadzącą do zaawansowanych tyranozaurynów (ale zob. dalej). Wg autorów, tyranozauryny przywędrowały do Azji z północnej Laramidii pod koniec kampanu, a do południowej Laramidii na przełomie kampanu i mastrychtu. Jest to dość kontrowersyjna hipoteza, zakłada bowiem, że przodek Tyrannosaurus przybył do północnej Laramidii (a więc miejsca powstania Tyrannosaurinae) ponownie z Azji lub południowej Laramidii. W analizie Dalmana i in. (2024) Daspletosaurini dzielą się na dwa klady - jeden obejmuje Thanatotheristes i D. Horneri, a drugi - dwa pozostałe gatunki daspletozaura. W niektórych analizach Thanatotheristes okazaywał się bardziej bazalny od daspletozaura i nie tworzył z nim kladu.
Teratophoneini
Jest to klad, do którego należą Teratophoneus, Lythronax i Dynamoterror, a więc tyranozauryny z kampanu południowej części Laramidii. Cechowały się m.in. zmniejszoną liczbą zębów w kości szczękowej (poniżej 13) oraz grubą, chropowatą ornamentacją na bocznej powierzchni kości jarzmowej. Istnienia tego kladu nie potwierdziła analiza Dalmana i in. (2024).
Tyrannosaurini
Jest to klad, obejmujący Tyrannosaurus, Tarbosaurus i Zhuchengtyrannus, a więc najbardziej zaawansowane i największe tyranozaurydy, żyjące w kampanie i mastrychcie. Pierwszy raz nazwy Tyrannosaurini użył Olshevsky (1995) i wg niego klad ten obejmował Tyrannosaurus, Stygivenator i Dinotyrannus . Obecnie te dwa ostatnie taksony są uważane za synonimy tyranozaura. Wyniki analiz filogenetycznych i zapis kopalny wskazują, że grupa ta powstała w Azji, a sam Tyrannosaurus rex lub też jego bezpośredni przodek przybył z tego kontynentu do Ameryki Połnocnej (Yun, 2017). Dalman i in. (2024) wskazują jednak południową Laramidię jako miejsce powstania tego kladu. Wg Warshawa i in. (2024) przodkiem tego kladu miałby być Daspletosaurus, co jednak wykluczyła analiza Scherera (2025). Hipotezę o powstaniu Tyrannosaurini na południu Laramidii zdaje się potwierdzać ogromna kość piszczelowa (960 mm długości), odkryta w osadach formacji Kirtland w Nowym Meksyku. Jest ona datowana na ok. 74 Ma (późny kampan), a osobnik do którego należała, prawdopodobnie ważył ok. 5 t. Jest to najstarszy gigantyczny tyranozauryd z Ameryki Północnej i może być najwcześniejszym członkiem tego kladu (Longrich i in., 2026).
Pokrewieństwo między tyranozauroidami
Niektóre poglądy na temat filogenezy tyranozauroidów są w wielu analizach podobne, istnieją jednak znaczące różnice. Przykładowo w badaniu Xu i in. (2006, na podstawie Rauhut, 2003) guanlong i stokesozaur tworzą politomię z kladem tworzonym przez dilonga i tyranozaurydy (podobny wynik uzyskano w dalszej modyfikacji analizy Rauhuta z 2010 r.). Niepublikowane badanie Miyashity i Curriego (2009) wykazało natomiast, że to Guanlong jest bardziej zaawansowany od Dilong. W tej analizie Itemirus jest najbardziej bazalnym tyranozauroidem a Appalachiosaurus jest bardzo bliski tyranozaurydom.
Najobszerniejszą (najwięcej taksonów i cech) dotąd opublikowaną analizą filogenetyczną tyranozauroidów jest ta przedstawiona przez Loewena i in., 2013, poprzednią taką były badania Brusatte i in., 2010B i na niej oparte. Pierwotne, nieopublikowane wyniki badań Loewena i in. (2013) wykazały inną topologię, niż opublikowana, pełniejsza wersja - Lythronax, Teratophoneus i Bistahieversor tworzyły odrębny klad południowych tyranozauroidów.
Tyranozauroidy to grupa będąca obiektem wielu badań, także dotyczących pokrewieństwa - wyniki pozostałych analiz prezentujemy jako ryciny.
Tyranozauroidy a inne bazalne celurozaury
Wiele bazalnych celurozaurów o niejasnej klasyfikacji, a także zaliczanych tradycyjnie do kompsognatydów, może okazać się tyranozauroidami. Dotyczy to (oznaczone gwiazdką uznano za tyranozauroidy w niepublikowanych badaniach): *Aorun, Calamosaurus, *Calamospondylus, *Embasaurus, Itemirus, *Mirischia, Santanaraptor, Sinocalliopteryx i *Xinjiangovenator. Dla przykładu Calamosaurus wykazuje duże podobieństwo do dilonga, co sugeruje, że był jego bliskim krewniakiem (Naish i Martill, 2007). W jednej z analiz (Zanno i in., 2009) teropody zaliczane powszechnie do Compsognathidae należą do Tyrannosauroidea, jednak jedynym poza tyranozaurydami tyranozauroidem włączonym do analizy jest dilong, co zapewne wpłynęło na wynik. Taki sam wynik uzyskano w innej analizie ograniczonej do relacji między tyranozauroidami (#Zanno i Makovicky, 2011 - na podstawie #Sereno i in., 2009). Czasem uznaje się za tyranozauroidy takie teropody jak Bagaraatan, Iliosuchus i Labocania. Coelurus i Tanycolagreus mogą tworzyć klad (Senter, 2007; 2010; Brusatte i in., 2014; Lee i in., 2014A; Brusatte i in., 2016) lub grad (Godefroit i in., 2013) najbardziej bazalnych tyranozauroidów; inne analizy wykluczają je z tego kladu (np. Loewen i in., 2013). Wg analizy Godefroita i in. (2013) z ‘implied weight’ w TNT (Goloboff i i in., 2008) najbardziej bazalnym tyranozauoidem jest Sinocalliopteryx. Dilong miał cechy kompsognatydów (np. budowa miednicy) i w niektórych analizach (Turner i in., 2007; Turner i in., 2012; Lee i Worthy, 2012; Foth i in., 2014; Han i in., 2014) okazał się być bliższy ptakom. Proceratosaurus może należeć do Tyrannosauroidea albo innej grupy celurozaurów (zob. wyżej). Analiza Lee i Worthy'ego (2012) wykazała, że Dilong i Eotyrannus są przedstawicielami nienazwanego kladu siostrzanego do Tyrannosauroidea, który zawiera Maniraptoriformes oraz wiele bardziej bazalnych od maniraptorokształtnych taksonów. Po raz pierwszy taki wynik uzyskano w niepublikowanych badaniach Mortimera ([http://theropoddatabase.com/Phylogeny%20of%20Taxa.html online). U niego poza Dilong, Eotyrannus i Proceratosaurus dotyczy to Guanlong i Kileskus. Później Mortimer ([http://theropoddatabase.com/Updates.htm online 2014) uznał, że Proceratosauridae i podobne taksony należą jednak do Tyrannosauroidea. Hipotezę tą potwierdza badanie Fotha i in. (2014), w którym kolejno coraz bardziej zaawansowane od tyranozauroidów - ograniczonych do Tyrannosauridae - są Dilong, Eotyrannus, Coelurus, Tanycolagreus oraz klad Guanlong+Proceratosaurus+ Maniraptoriformes.
Uznawany za zaawansowanego tyranozauroida Dryptosaurus okazał się nie być przedstawicielem tej grupy w analizie Fiorillo i Tykoskiego (2014), opartej na danych Loewena i in. (2013).
Generalnie bazalne celurozaury są do siebie bardzo podobne, a gdy weźmie się pod uwagę fragmentaryczność większości z tych taksonów, to nie powinny dziwić takie rozbieżności w klasyfikacji powyższych rodzajów. Z pewnością potrzebna jest zakrojona na szeroką skalę analiza pokrewieństwa domniemanych tyranozauroidów, zawierająca wiele bazalnych celurozaurów.
Megarapory wykazują liczne podobieństwa do tyranozauroidów i wg Novasa i in. (2013) są stosunkowo zaawansowanymi przedstawicielami omawianej grupy. Również badania Rolando i in. (2019) wspierają hipotezę o przynależności megaraptorów do tyranozauroidów, z którymi łączy je ponad 20 synapomorfii.
Wczesne tyranozauroidy i dromeozaurydy miały bardzo podobne zęby. Jeden ze znanych z zębów i szczęk eumaniraptorów (Richardoestesia okazał się w niepublikowanej analizie Cau (online [29]) bazalnym tyranozauroidem).
Budowa i ewolucja
Czaszka
Rekonstrukcje głów zaawansowanych tyranozauroidów. Autor: "Laelaps nipponensis".
U wczesnych tyranozauroidów czaszki były - jak u innych celurozaurów - niskie i lekko zbudowane. U najbardziej zaawansowanych tyranozauroidów stały się one wysokie i masywne. Duża i głęboka czaszka, podobna do tej obecnej u Tyrannosauridae i ich najbliższych krewnych, wykształciła się niezależnie już u Yutyrannus - tyranozauroida bardziej bazalnego niż Eotyrannus (Brusatte i Carr [2016] wskazują jednak, że czaszka Yutyrannus była znacznie płytsza i mniej masywna niż czaszki tyranozaurydów, miała też słabsze mięśnie odpowiedzialne za zaciskanie szczęk i cieńsze zęby; potwierdziły to także badania za pomoca elementów skończonych, które wykazały, że siła mięśni szczęk jutyrana była mniejsza niż podobnej wielkosci tyranozaurydów [Johnson-Ransom i in., 2023]). Kości przedszczękowe były nadzwyczajnie wysokie i krótkie (4-6% długości czaszki, u Qianzhousaurus [=Alioramus] 2,2%; u Megaraptor jej długość to 0,7% [sic! Zapewne 7%] długości kości szczękowej [Porfiri i in., 2014]), co może być cechą także innych celurozaurów (Tanycolagreus), ze zbliżonymi do siebie wyrostkami nosowymi, na których podstawie znajdował się głęboki otwór oraz zwróconymi ku górze wyrostkami szczękowymi. Okno szczękowe stykało się z jamą szczękową w widoku przyśrodkowym. Tyranozauroidy posiadały też mocne (z wyjątkiem Xiongguanlong), łukowate kości nosowe (kolejna konwergencja z abelizaurydami). Wystający grzbiet kości kątowej ciągnie się aż do stawu żuchwy. Tyranozauroidy to stosunkowo prymitywne celurozaury, z bardziej "gadzim" niż "ptasim" i mniejszym niż u nich mózgiem (który u dorosłych nie wypełniał całej przestrzeni mózgoczaszki). Współczynnik encefalizacji (EQ) wynosił od 2 do 2,4, był więc pośredni między bardziej bazalnymi teropodami a tymi bliższymi ptakom, również pod względem anatomii mózgoczaszki tyranozauroidy wydają się "pośrednie" pomiędzy bardziej bazalnymi teropodami a ptakami (do cech zaawansowanych należą m.in. śródczaszkowe położenie zwoju trójdzielnego i wewnętrzne rozgałęzienie nerwu twarzowego - na podstawie Alioramus altai; Bever i in., 2011; można tu również zaliczyć wyraźne zagięcie tyłomózgowia, nieznacznie powiększone mózgowie i móżdżek, który co najmniej częściowo oddziela oba płaty wzrokowe - na podstawie Gorgosaurus; Voris i in.,2025)). Do cech prymitywnych należą m.in. powiększone opuszki węchowe i drogi węchowe, tylno-brzusznie zorientowana długa oś mózgowia i tylnie położone płaty wzrokowe. Tyranozauroidy cechują się także kością kwadratowo-jarzmową mającą wybrzuszenie i wygiętą dolną krawędź, zwężoną podstawą czaszki, spneumatyzowaną kością jarzmową (obecne też u wielu bardziej bazalnych tetanurów i niektórych celurozaurów, prawdopodobnie plezjomorficzne - Gold i in., 2013), z pomarszczonym brzusznym zgrubieniem jej pod oczodołem. U większości tyranozaurydów czaszka stała się dość wysoka a pysk głęboki. Niektóre z jej kości - np. nosowe - stały się grubsze i połączyły się dla zwiększenia jej siły i wytrzymałości. Wzmocnienie góry czaszki, która jest silnie spneumatyzowana (podobnie jak żuchwa) cechuje tyranozaurydy. Z drugiej strony u Alioramini (które może nie należeć do Tyrannosauridae) czaszka była bardzo długa i nie tak masywna. Połączone kości ciemieniowe miały strzałkowaty wyrostek grzebieniowaty, który znajdował się na górze czaszki. Bardziej zaawansowane tyranozauroidy cechują się proporcjonalnie wielkimi czaszkami - osiągającymi u Xiongguanlong i tyranozaurydów ok. 40% długości tułowia (u innych teropodów, prócz długopyskich spinozaurydów, było to mniej niż 30%). Największa znaleziona czaszka tyranozaura ma ponad 1,5 m długości. Niektóre z nich (Xiongguanlong, Alioramus) miały bardzo niskie czaszki, których długość przewyższała wysokość w okolicy okna przedoczodołowego pięciokrotnie, co jest cechą także spinozaurydów i unenlaginów (Austroraptor i Buitreraptor). Czaszki innych były wyższe i krótsze, a bardzo skróconą miał Teratophoneus.
Cechy zaawansowane łączące tyranozaurydy (lub nieco bardziej obszerny klad, zależnie od pozycji Alioramus) to szew między kością łzową i czołową w okolicy oczodołu, spneumatyzowane kości łzowe i łuskowe, pneumatyczna, zawierająca duży otwór kość kątowa górna (unikalna cecha wśród nieptasich teropodów; obecne u Alioramus i Bistahieversor - Gold i in., 2013). W ewolucji tyranozauroidów zaobserwowano też zwiększanie mięśni zamykających szczęki, zwiększanie roli węchu i postępujące różnicowanie zębów z przodu górnej szczęki - zęby kości przedszczękowej były mniejsze od dalszych (kości szczękowej) i miały w przekroju kształt litery "D", co jest prawdopodobnie synapomorfią Coelurosauria (Turner i in., 2012; obecne m.in. u bazalnych celurozaurów Zuolong [Choiniere i in., 2010] i Ornitholestes [Choiniere i in., 2013], ornitomimozaura Pelecanimimus [Perez-Moreno i in., 1994], dromeozaurydów Adasaurus (Turner i in., 2012), Utahraptor [Norell i Makovicky, 2004], prawdopodobnie Deinonychus [Gignac i in., 2010] i Dromaeosaurus [Norell i Makovicky, 2004; Turner i in., 2012; Choiniere i in., 2013; inaczej Currie, 1995] oraz troodontyda Zanabazar [Choiniere i in., 2013], a także niektórych niecelurozaurowych teropodów: karnozaura Allosaurus [Madsen, 1976] i abelizauryda z Indii [Chatterjee, 1978]). Zęby przedszczękowe służyły do zdrapywania, a położone dalej do cięcia i rozrywania. Z biegiem czasu czaszki większości zaawansowanych tyranozauroidów stały się mocne i przystosowane do przegryzania kości - zęby stały się kołkowate, styki kości pozrastały się lub zaryglowały, żuchwa stała się sztywna z ryglującym spojeniem. Występowały także zaawansowane tyranozauroidy z długimi i niskimi czaszkami, które nie były tak mocne (Alioramus - Brusatte i in., 2012; Lü i in., 2014).
Badania Kundráta i współpracowników (2018) wskazują na znaczne przemiany w budowie mózgu w trakcie ewolucji tyranozauroidów. U dilonga mózg miał kształt zbliżony do litery "S", był też chroniony przez cieńsze opony mózgowe. Tymczasem mózg Tyrannosaurus przybrał bardziej liniową konfigurację. Mózgi bazalnych i zaawansowanych tyranozauroidów różniły się też proporcjami poszczególnych obszarów, budową zatok żylnych i pozycją przodomózgowia. Autorzy uważają, że przemiany te były wymuszone zwiększaniem rozmiarów ciała podczas rozwoju gigantyzmu w tej grupie teropodów. Mózg dorosłego tyranozaura ważył prawdopodobnie poniżej 200 g (przy masie poszczególnych okazów szacowanej na 5,5-8,1 t). Szacunki mówiące o masie powyżej 300 g błędnie zakładają, że mózg wypełniał całą przestrzeń mózgoczaszki. Jego względna wielkość była więc podobna jak u dzisiejszych jaszczurek i krokodyli. Nie ma przekonujących dowodów na to, że Tyrannosaurus i inne tyranozaurydy wykazywały się szczególnie wysoką inteligencją, mimo iż będący podobnej wielkości Giganotosaurus miał o połowę mniejszy mózg (Caspar i in., 2024). Wg tego samego badania ważący 2,3 t tarbozaur miał mózg o masie 49-67 g. Badania błędnika śródkostnego wskazują, że zaalarmowane Tyrannosaurus i Gorgosaurus trzymały głowę skierowaną poniżej poziomu, podczas gdy kontrowersyjny okaz CMNH 7541 (Tyrannosaurus lub Nanotyrannus) pochylał głowę zdecydowanie bardziej do dołu (Witmer i Ridgely, 2009).
Doskonały stan zachowania kości czaszek niektórych okazów Daspletosaurus horneri pozwolił na odtworzenie wyglądu pokrywających je tkanek miękkich, poprzez porównanie z współczesnymi krokodylami i ptakami. Okazało się, że znaczna przednia część czaszki i żuchwy była pokryta dużymi, płaskimi łuskami, o dużej czułości na dotyk, podobnie jak u dzisiejszych krokodyli. Narząd ten pomagał wyczuwać różnorodne zmiany w środowisku, i pozwalał np. lokalizować łup czy identyfikować obiekty, a nawet precyzyjnie oddzielać mięso od kości (Kawabe i Hattori, 2022). Samice mogły go również wykorzystywać do rozpoznania temperatury gniazda i bezpiecznego podnoszenia jaj i piskląt. W wielu miejscach czaszka pokryta była twardą, przypominającą zbroję skórą. Opancerzona skóra znajdowała się na wierzchołkach szczęk, na szczycie pyska i na powierzchni grzebieni, tworzonych przez kości łzowe (Carr i in., 2017). Prawdopodobnie struktura ta zapewniała ochronę podczas pożerania zdobyczy, a być może również podczas walki. Mogły one także pełnić funkcje termoregulacyjne lub pokazowe. Podobne struktury występowały również u Tyrannosaurus, na co wskazują badania rostralnych kanałów nerwowo-naczyniowych za pomocą tomografii komputerowej. Możliwe, że zagęszczenie owych kanałów w okolicy pyska nie służyło poprawie zdolności sensorycznych, lecz związane było właśnie z występowaniem określonych tkanek miękkich, takich jak poduszki keratynowe (Bouabdellah i., 2022). Należy przypuszczać, że podobnie wyglądały pokrycia czaszek innych tyranozaurydów.
Ozdoby
U guanlonga na czaszce znajduje się pojedynczy kostny grzebień. Jest on podtrzymywany przez kości nosowe i biegnie od początku do końca czaszki. W grzebieniu guanlonga znajdowały się puste przestrzenie wypełnione za życia workami powietrznymi. Podobne grzebienie miały prawdopodobnie także należące do Proceratosauridae proceratozaur, sinotyran oraz Yutyrannus (ten ostatni wcześniej uważany był za bliżej niespokrewnionego z proceratozaurydami, jednak wg Brusatta i Carra [2016] również należał on do tego kladu). Mniej rzucające się w oczy wypukłości biegną wzdłuż boków czaszki dilonga. Jednak w odróżnieniu od tych występujących u guanlonga są one przytrzymywane także przez kości łzowe. Bardziej zaawansowane tyranozauroidy - Alioramini - mają 3-6 (zależnie od ?gatunku) niewielkich kościstych guzów na kościach nosowych. Są one obecne, lecz niższe u Daspletosaurus, Appalachiosaurus, Gorgosaurus, Lythronax i Tarbosaurus. Chropowata powierzchnia góry czaszki zaawansowanych tyranozauroidów wskazuje na występowanie okrywy rogowej. Owa chropowatość zmniejszała się wraz z wiekiem, co zostało dowiedzione przynajmniej u Daspletosaurus i Tyrannosaurus (Carr i in., 2017).
U Albertosaurus, Alioramus (także Qianzhousaurus), Appalachiosaurus, Bistahieversor, Gorgosaurus, Teratophoneus i Daspletosaurus występuje niewielka, rogopodobna struktura nad okiem - na kościach łzowych. Nie występuje ona u tarbozaura i tyranozaura, jednak mają one półksiężycowy grzebień nad każdym okiem wystający z kości nadoczodołowej. Owe ozdoby mogły służyć do rozpoznawania własnego gatunku lub stada albo wabienia samic. W przypadku grzebieni proceratozaurydów zasugerowano redukowanie nacisków na kości czaszki podczas gryzienia.
Na spodzie kości jarzmowej wiele tyranozauroidów miało skierowany w dół wyrostek: Dilong, Guanlong, Lythronax, Nanotyrannus, dorosłe (lecz nie młode) Bistahieversor i Albertosaurus, młode i dorosłe Gorgosaurus i młode Alioramus (także Qianzhousaurus). Jest on lepiej wykształcony - szeroki i pomarszczony - u zaawansowanych form (w analizie Brusatte i in. [2010B] to synapomorfia Tyrannosauridae) a najbardziej u dorosłych Daspletosaurus torosus (ale nie jest obecny u młodego nienazwanego gatunku tego rodzaju) (Brusatte i in., 2012). Na tej samej kości Alioramus altai i być może A. remotus, lecz nie Qianzhousaurus, miały dodatkowy, niewielki, skierowany bocznie róg.
Kończyny przednie
Początkowo wyposażone w trójpalczaste kończyny, w biegu ewolucji utraciły trzeci palec kończyn przednich, które znacząco się zredukowały. U bazalnego tyranozauroida - Guanlong kończyny przednie mają długość równą mniej więcej 60% długości kończyn tylnych. Stosunkowo krótkie, trójpalczaste kończyny przednie występują u bardziej zaawansowanego Eotyrannus. Megarapory, które były tyranozauroidami lub ich bliskimi krewnymi, miały wyjątkowo silnie rozwinięte przednie kończyny, które uzbrojone były w wielkie pazury. Zaawansowane formy miały bardzo krótkie „rączki”. Szczytem redukcji kończyn przednich u tyranozauroidów są te należące do Tarbosaurus - długość jego kości ramieniowej wynosiła jedną czwartą długości kości udowej. Tak jak u innych tyranozaurydów były one dwupalczaste, choć niektóre okazy Tyrannosaurus zdradzają obecność szczątkowego trzeciego palca. Wg Zanno i Napoli (2025) u tyranozaura pierwszy paliczek trzeciego palca zrastał się jednak z kością śródręcza. Prawdopodobnie już dryptozaur miał tylko dwa funkcjonalne palce, podobnie jak nanotyran, lecz zachował się u nich szczątkowy, niezależny pierwszy paliczek trzeciego palca.
Wydaje się, że nie były to narządy szczątkowe. Badania biomechaniczne dowiodły, że pomimo wielkości podobnej do ludzkich rąk, były one wielokrotnie silniejsze. Cechowały się też ograniczonym zakresem ruchów. Tworzące je kości miały niezwykle grubą warstwę korową, co wskazuje na przystosowanie do wytrzymywania znacznych obciążeń. Dlatego mogły być efektywnym narzędziem służącym do przytrzymywania zdobyczy (Carpenter i Smith, 2001). Prawdopodobnie najpierw zmniejszyły się ramiona tyranozauroidów a dopiero później dłonie, na co wskazuje duża dłoń dryptozaura, lecz znacznie skrócone ramię (długości pośredniej między bazalnymi tyranozauroidami a zaawansowanymi - bliskimi tyranozaurydom) (Brusatte i in., 2011). Również Nanotyrannus ma krótszą od tyranozaura kość ramienną lecz dłuższe (w wymiarach bezwzględnych) dłonie (Zanno i Napoli, 2025).
Don Arp (2020) przeanalizował siedem różnych hipotez na temat funkcji kończyn przednich Tyrannosaurus. Za najbardziej prawdopodobne uznał przytrzymywanie zdobyczy, zadawanie ran ciętych za pomocą pazurów (w tym osobnikom własnego gatunku) a także funkcje sygnalizacyjne, podobne do skrzydeł współczesnych ptaków nielotnych. Najmniej prawdopodobne wydają się hipotezy mówiące o wykorzystywaniu kończyn przednich przy wstawaniu oraz o używaniu ich do polowania, ale tylko u młodych osobników, podczas gdy dorosłe były padlinożercami. Caneer i in. (2021) odnaleźli jednak ślady dużego tyranoauryda (prawdopodobnie Tyrannosaurus), które zinterpretowali jako powstałe przy wstawaniu z pozycji spoczynkowej. Zawierają one również ślady kończyn przednich. Jak podkreślają Caneer i współpracownicy, prawdopodobnie kończyny przednie tyranozaura były zbyt małe by służyć bezpośrednio do podnoszenia ciała przy wstawaniu, mogły jednak zapewniać równowagę i chronić przed upadkiem w przód. W pozycji spoczynkowej ciężar ciała tyranozaura prawdopodobnie opierał się na powiększonej stopce kości łonowej. Według Padiana (2022) przednie kończyny u tyranozaurydów nie pełniły żadnej konkretnej roli. Tyranozaurydy z upływem czasu wykształciły duże czaszki i potężne szczęki, a ramiona mogły stać się krótkie, by uniknąć ich pogryzienia podczas grupowych posiłków.
Kończyny tylne
Tyranozauroidy, jak na teropody przystało, miały cztery palce, z których pierwszy nie dotykał gruntu podczas poruszania się. Były one w stosunku do długości ciała długie i - jak u szybko biegających zwierząt - miały wydłużoną piszczel i kości śródstopia. U młodych albertozaurów były one proporcjonalnie tak długie jak u ornitomimozaurów. Proporcje długości poszczególnych partii "nóg" zmieniają się też u najbardziej znanego tyranozauroida - tyranozaura. Świadczy to o tym, że dorośli przedstawicieli tego rodzaju byli raczej chodziarzami niż biegaczami. Teropody te miały również wklęsłe nacięcie przy górnym końcu kości biodrowej (która jest bardzo długa), poszerzającą się ku górze panewkę stawu biodrowego, wielkie dystalne rozszerzenie na końcu kości łonowej, podniesioną głowę kości udowej i ostro zakończoną nasadę kości strzałkowej.
Prapióra
Prawdopodobnie przynajmniej większość bazalnych tyranozauroidów była opierzona, nie mamy jednak co do tego absolutnej pewności. Niewątpliwie opierzony tyranozauroid Yutyrannus żył w czasach znacznie chłodniejszych od reszty okresu kredowego - średnia roczna temperatura na terenach dzisiejszej prowincji Liaoning wynosiła przypuszczalnie około 10 °C, podczas gdy kilkadziesiąt milionów lat później, pod koniec kredy - około 18 °C. Znany z tej samej co jutyran formacji skalnej Dilong też miał prymitywne, nitkowate pióra. Sugeruje to, że pełniły one funkcję termoizolacyjną. Późnokredowe Tyrannosauridae nie wymagałyby okrywy z piór do utrzymania ciepłoty ciała, ponieważ nie tylko miały niższy współczynnik powierzchni do objętości ciała, ale też żyły w znacznie cieplejszym okresie.
Skamieniałości skóry kilku tyranozaurydów (Tyrannosaurus, Daspletosaurus, Gorgosaurus i Albertosaurus) opisane w 2017 r. wskazują, że ich ciała pokrywały łuski podobne do gadów. U tyranozaura (osobnik HMNS 2006.1743.01) są one widoczne na szyi, miednicy i ogonie. Były to drobne łuski o średnicy ok. 1 mm, zgrupowane w oddzielonych, nieco trójkątnych lub trapezoidalnych grupach. Łuski gorgozaura na brzuszno-bocznej powierzchni bliższej części ogona były wieloboczne lub okrągłe, o średnicy 2,5-4,9 mm. U albertozaura zachowały się dowody występowania stożkowatych łusek na powierzchni brzucha, długich na 7 mm i wysokich na 2,5 mm. Oprócz tego, znane są też odciski pozbawionej piór skóry zaawansowanych Tyrannosauridae. Autorzy publikacji sugerują, że tyranozauroidy utraciły pióra w albie, a więc jeszcze przed powstaniem Tyrannosauridae. Uważają oni, że wbrew wcześniejszym hipotezom, nie było to związanie z ociepleniem klimatu. Wskazują, że w późnej kredzie klimat Ameryki Połnocnej i Mongolii lokalnie przypominał warunki wczesnokredowej prowincji Liaoning. Ponadto inne celurozaury, współwystępujące z tyranozauroidami, nie utraciły piór (np. dromeozaurydy i ornitomimozaury). Główną przyczyną utraty opierzenia miało być zwiększenie rozmiarów ciała przez przedstawicieli omawianej tu grupy teropodów (Bell i in., 2017). Wygląda więc na to, że późnokredowe tyranozauroidy przynajmniej na większości ciała miały łuski, a nie pióra. Bell i współpracownicy nie wykluczają jednak, że tyranozaurydy mogły mieć opierzenie ograniczone np. do samego grzbietu. Pióra mogły też mieć tylko osobniki młode, co byłoby zgodne z koncepcją zaproponowaną przez Xu i in. (2004).
Inne
Podobnie jak wiele neoteropodów, także tyranozauroidy miały szyję wygiętą w kształt litery "S" oraz długi ogon. Tyranozauroidy cechują się większym stopniem spneumatyzowania szkieletu (kręgosłupa i czaszki) w porównaniu do innych teropodów, co przyjęło najbardziej ekstremalne rozmiary u Alioramus. Prawdopodobnie nie było to związane z dążeniem do zmniejszenia masy zwierzęcia, gdyż stopień rozwinięcia tych struktur był większy u młodych tarbozaurów a mniejszy u starszych i większych (Brusatte i in., 2009).
Odżywianie i zmysły – padlinożercy?
Kwestią kontrowersyjną (aczkolwiek niesłusznie) jest strategia pokarmowa tyranozaurydów. Prof. Jack Horner, znany z opisania majazaurów (ornitopodów znanych z opieki rodzicielskiej) uważał, że tyranozaur i ogólnie tyranozaurydy były padlinożercami, których ewolucja była ukierunkowana w tę stronę (dalej pod pojęciem padlinożerności będziemy rozumieć odżywianie się wyłącznie padliną, jak to uważa Horner; przeciwnicy tej koncepcji twierdzą, że tyranozaur potrafił polować, lecz zapewne - jak większość mięsożerców - nie gardził martwymi już zwierzętami). Obecnie, jak się wydaje, zrezygnował z tego poglądu (Horner i in., 2011). Jego koncepcje zostały rozsławione przez film popularnonaukowy "Dolina tyranozaura" (Valley of T.rex) emitowany w Polsce na kanałach Discovery. Obecnie znany jest niezbity dowód na polowanie - zrośnięte, noszące znaczące ślady gojenia kręgi ogonowe Edmontosaurus z wbitym w nie zębem Tyrannosaurus; jako sprawcę wykluczono Nanotyrannus (DePalma i in., 2013). Jako dowody na padlinożerność tyranozaura i innych tyranozaurydów Horner przedstawia:
- Tyranozaur był jego zdaniem zbyt wolny, aby dogonić żyjących w jego środowisku roślinożerców, takich jak hadrozaurydy.
- Silnie zredukowane kończyny przednie tyranozaurydów nie mogły służyć do chwytania ofiary.
- W czaszce tyranozaura bardzo dobrze rozwinięte są struktury odpowiedzialne za węch, a za wzrok małe. Podobne proporcje występują u współczesnych sępów i innych padlinożerców (dziś wiadomo, że to nieprawda - Witmer i Ridgely, 2009 - zob. poniżej).
- Horner uważa, że ze względu na przypuszczalny kiepski wzrok tyranozaur nie mógł polować w nocy.
- Potężne szczęki nie muszą służyć do polowania, lecz do miażdżenia kości padliny i wydobywania z nich pożywnego szpiku.
- W ciągu ewolucji tyranozaurydów dochodziło do zwiększania się siły nacisku szczęk, co jego zdaniem jest adaptacją do padlinożerności, gdyż to głównie padlinożercy potrzebują mocnych szczęk. Hieny (które jak się okazuje, często polują) mają większą siłę szczęk niż lwy (które czasami pożywiają się padliną).
- W ciągu ewolucji tyranozauroidów dochodziło do powiększenia się rozmiarów ciała. Im większe zwierzę, tym ma większe szanse na odpędzenie prawdziwych łowców od padliny, a tym samym pożywienie się i przetrwanie.
Podsumowując - Horner uważał tyranozaura za wielkiego ścierwojada ("przerośniętego sępa"), niezdolnego do upolowania jakiejkolwiek zdobyczy.
Jednak w tym rozumowaniu istnieją rażące błędy. Dobry węch nie musi świadczyć o padlinożerności - współczesne wilki mają dobry węch, a często polują. Tak samo obdarzone świetnym węchem hieny żyją głównie z polowań. Wiązanie dobrego węchu ze zwyczajami żywieniowymi także nie jest często trafne - mógł on służyć do innego rodzaju aktywności, np. lokalizowania innych osobników swego gatunku albo polowania przy słabym świetle. Jak wykazali Witmer i Ridgely (2009), to, co wcześniej brano za opuszki węchowe, to w rzeczywistości głównie okolica węchowa jamy nosowej. Część mózgu odpowiedzialna za węch była średniej wielkości, choć większa niż u większości teropodów (prócz dromeozaurydów), a u CMNH 7541 (holotyp Nanotyrannus) była jeszcze bardziej powiększona. Tyranozaur (oraz nanotyran, jeśli są odrębne) miały bardzo dobry węch, choć nie aż tak, jak sądzono wcześniej. Dilong miał dużo gorszy węch niż tyranozaurydy.
Oczodoły tyranozaura były ustawione pod kątem zapewniającym widzenie obuoczne - i to lepsze od jastrzębia. Widział stereoskopowo, co zapewniało dokładną ocenę odległości. Podobnie ustawione były oczodoły Nanotyrannus, Tarbosaurus i Lythronax, lecz nie u innych tyranozauroidów (Albertosaurus, Bistahieversor, Daspletosaurus, Gorgosaurus, Teratophoneus) (Loewen i in., 2013). Trudno wytłumaczyć czemu takie cechy wykształciły się u potencjalnych padlinożerców. Współcześnie z obuocznego widzenia korzystają drapieżniki (w celu dokładniej oceny odległości między sobą i ofiarą) oraz naczelne (co umożliwia im dokładną ocenę odległości między gałęziami w celu ich przeskoczenia). Zresztą, nawet jeśli przypuścimy, że tyranozaur miał słaby wzrok (czemu przeczą dowody) i tak był on z pewnością wystarczający do wypatrzenia wielkich roślinożerców - jak hadrozaurydy czy ceratopsy. Horner uważał, że niewielkie proporcjonalnie oczodoły tyranozaura są dowodem na padlinożerność, jednak i tu mija się z prawdą. Proporcjonalnie oczodoły tego dinozaura w porównaniu z oczodołami innych teropodów są średniej wielkości a istnieją teropody o proporcjonalnie mniejszych oczach - jak Giganotosaurus czy Dilophosaurus. Ogólnie oczy tyranozaura były bardzo duże i mogły osiągać do 14 cm średnicy (Stevens, 2006). Tyranozaurydy prawdopodobnie umiały szybko skupiać wzrok, wykonując skoordynowane ruchy głowy i oczy, co jest istotne przy polowaniu (WItmer i Ridgely, 2009). Snively i Russell (2007) wykazali, że T. rex miał szyję przystosowaną do gwałtownych ruchów bocznych, co w połączeniu z dobrym wzrokiem było zapewne przystosowaniem do atakowania innych zwierząt.
Także słuch tyranozaurydów był dobrze rozwinięty, szczególnie jeśli chodzi o niskie częstotliwości (podobnie jak u innych dużych zwierząt) (Witmer i Ridgely, 2009).
Jak u innych celurozaurów, dość dobrze rozwinięty był zmysł równowagi, pozwalający na aktywne życie - szybkość, zwrotność i zwinność.
Wątpliwy wydaje się też argument o zbyt małych przednich kończynach tyranozaura. Jak już stwierdzono, wcale nie były one słabe. Jednak nawet bezużyteczne kończyny przednie nie musiałyby świadczyć o padlinożerności. Niektóre współczesne drapieżniki lądowe, jak koty, wykorzystują łapy do chwytania ofiar, ale inne, jak hieny czy wilki, w zasadzie w ogóle nie korzystają z przednich kończyn w czasie łapania zdobyczy, i polegają na swoich silnych szczękach. Podobnie mogło być u tyranozaura (Holtz, 2008).
Potężne szczęki i przystosowane do kruszenia kości zęby także nie dowodzą padlinożerności. Jak już stwierdzono, tyranozaurydy, z powodu krótkich przednich łap chwytały ofiary szczękami. Wobec tego musiały one być odpowiednio mocne, by znieść obciążenia, generowane przez walczącą zdobycz. Wyjaśniałoby to ogromną siłę szczęk tej grupy teropodów. Również specyficzna budowa zębów służyła tym samym celom. Różniły się one od bocznie spłaszczonych i wąskich zębów typowych dla karnozaurów. Były bardziej owalne w przekroju, silniej ukorzenione i mocniejsze. Taka ich budowa pozwalała wytrzymywać znaczne obciążenia i zapobiegała łamaniu się zębów podczas ataku, nawet gdy doszło do kontaktu z kośćmi ofiary. Przystosowaniem do chwytania zdobyczy szczękami mogło być też silnie skostniałe podniebienie wtórne, które dawało czaszkom tyranozaurydów dużą odporność na działanie sił skręcających (Holtz, 2008).
Jak wskazuje badanie Carbone'a i in. (2011), T. rex nie mógłby być wyłącznie padlinożercą, bo nie mógłby znaleźć wystarczającej ilości pożywienia - znalezienie małego zdechłego dinozaura (klasa wielkości ok. 75 kg) zajęłoby mu średnio ok. 6 dni, dużego (ok. 700 kg) - 55 dni, a pięciotonowego ponad rok! Oczywiście to bardzo niepewne szacunki, oparte na wielu uproszczeniach i niewiadomych, ale obrazują skalę problemu, jaki miałby padlinożerny T. rex przy żywieniu się tylko takim pokarmem. Do podobnych wniosków prowadzą badania Kane’a i in. (2016). Wskazują oni, że największe korzyści z padlinożerstwa odnosiłyby teropody ważące między 27 a 1044 kg. Oczywiście większe rozmiary pozwalają przeszukać większy obszar, zjeść za jednym razem więcej mięsa i odpędzić od padliny potencjalnych konkurentów, jednak koszty lokomotoryczne związane z ogromnymi rozmiarami przekraczałyby uzyskane korzyści energetyczne. Wg autorów u teropodów ważących powyżej 1000 kg dalszy wzrost rozmiarów ciała nie dawałby już dodatkowych możliwości w zakresie zdobywania padliny. Ich zdaniem ważący 6 t i żywiący się padliną Tyrannosaurus mógłby uzyskać w formacji Hell Creek mniej niż 20% swoich dziennych wydatków energetycznych. Dlatego wydaje się nieprawdopodobne, by dorosły tyranozaur mógł przeżyć, gdyby był wyłącznie padlinożercą. Zamiast tego fakultatywna padlinożerność mogła być cennym źródłem energii dla młodych tyranozaurów, zanim osiągnęły pełnię wielkości. To dodatkowe źródło pożywienia mogło pomagać im dochodzić do jeszcze większych rozmiarów w odpowiedzi na szybkie tempo wzrostu potencjalnych ofiar.
W ekosystemie musi być jakiś duży, czołowy drapieżnik. Jeśli tyranozaurydy były padlinożerne, to w ich sąsiedztwie musiały żyć jakieś duże, nieznane drapieżniki. Ekosystem tak produktywny jak Serengeti dostarczałby wystarczającej ilości pożywienia padlinożernym tyranozaurydom, ale tylko gdyby były one zmiennocieplne. Sugeruje się, że współczesne ekosystemy nie posiadają wielkich lądowych padlinożerców, gdyż ptaki padlinożerne o wiele lepiej radzą sobie ze zdobywaniem padliny.
Na znalezionej w Montanie miednicy triceratopsa znaleziono ponad 50 śladów ugryzień. Wykonanie odlewów wykazało, że pozostawił je tyranozaur. Nie wiadomo jednak czy zabił on owego triceratopsa, czy po prostu pożywiał się jego padliną. Lambe w 1917 roku opisał dobrze zachowany szkielet gorgozaura. Sugerując się brakiem zużyć na zębach, stwierdził, że był on padlinożercą. Jednak dzisiaj wiemy, że teropody szybko wymieniały zęby, tak jak rekiny i krokodyle.
Młode tyranozaurydy miały bardzo długie nogi. Mogły one zaganiać zdobycz w kierunku dorosłych, które zabijały ją ugryzieniem szczęk. Dorosły tyranozaur być może mógł biegać z prędkością ok. 40 km/h. Sugeruje się również, że mógł on osiągać prędkość jedynie 18 km/h albo nawet ponad 70 km/h. Jednak jak później wykazano, ta ostatnia opcja jest mało prawdopodobna, gdyż aby przykładowy tyranozaur mógł biec z taką prędkością, potrzebowałby mięśni nóg o łącznej masie wynoszącej ok. 40% całkowitej masy ciała. Badania Boeye'a i Swanna (2024), oparte na analizie anatomii, danych biomechanicznych i ustalonych równaniach dotyczących lokomocji zwierząt wskazują, że dorosły tyranozaur mógł biegać z prędkością ok. 28-38 km/h, zaś prędkość młodych osobników mogła przekraczać nawet 50 km/h/. Analiza kinematyki stóp tyranozaura sugeruje jego ptasi chód ze stosunkowo krótkimi krokami i maksymalną prędkość w zakresie 18-40 km/h (Boeye i in., 2026). Jack Horner i Don Lessem (1993) stwierdzili, że tyranozaur był powolny i niezdolny do biegu, gdyż jego stosunek długości kości udowej do piszczeli wynosi ~1. U dinozaurów, u których można przypuszczać, że były szybkie, np. u troodonta było odwrotnie. John Ostrom dowiódł jednak, że stosunek kości udowej do piszczelowej nie jest tak ważny przy ustalaniu prędkości biegu, jak stosunek stopy do kości piszczelowej. U współczesnych szybko biegających ptaków wynosi on 0,85, u Ornithomimus - 0,88, a u Deinonychus - 0,48. Z kolei u największych (11-13 m) tyranozaurów jest to 0,51-0,59, co jest dobrym wynikiem na tle nawet mniejszych teropodów (proporcja ta zmniejsza się wraz ze wzrostem): Acrocanthosaurus (10 m) - 0,43-0,46, Chilantaisaurus (11 m) - 0,43-0,48 i Allosaurus (9,5 m) - 0,52. Poza tym udo dłuższe od podudzia jest cechą niemal wszystkich wielkich teropodów. Holtz (2008) zauważył, że tyranozaurydy miały najdłuższe dystalne części nóg (podudzie wraz ze stopą) w porównaniu z częścią proksymalną (udo) spośród wszystkich dużych dinozaurów mięsożernych. Miały też silnie wykształcone arctometatarsus, które zapewniało bardzo efektywną dystrybucję sił lokomotorycznych podczas poruszania się i skutecznie przeciwstawiało się siłom skręcajacym, działającym na stopę. Na tej podstawie zasugerował on, że tyranozaurydy były najszybszymi z wielkich teropodów. Wydaje się więc, że Tyrannosaurus i jego krewniacy mogli biegać szybciej niż większość ludzi. Jak na zwierzęta o wadze sześciu ton jest to duża prędkość. Holtz (2008) stwierdził też, że tyranozaur miał korzystniejsze dla osiągania dużych prędkości proporcje tylnych kończyn niż hadrozaurydy i ceratopsy, był więc prawdopodobnie szybszy od swoich potencjalnych ofiar. Badania biomechaniczne przeprowadzone w 2017 r. doprowadziły jednak do innych wniosków. Sugerują one, że podczas biegu u największych teropodów ich szkielety byłyby poddawane niedopuszczalnym obciążeniom, a stosunkowo długie kończyny tylne tyranozaura, zamiast pomagać osiąganiu dużych prędkości, w praktyce ograniczały go do chodzenia (Sellers i in., 2017).
Pojawiały się także inne trudności. Potężna czaszka tyranozaura nie była w pełni równoważona, co ograniczało jego zwinność - wg autorów filmu "Dinozaury zabójcy" był jeszcze mniej zwrotny niż Triceratops (pomimo przewagi szybkości; ale zob. dalej). Ponadto wraz ze wzrostem prędkości biegu rośnie ryzyko wywrócenia się zwierzęcia. Tyranozaurydy miały zredukowane kończyny przednie, więc nie jest wyjaśnione, jak po upadku mogły się podnieść. U żyrafy biegnącej ok. 50 km/h w bezpiecznym środowisku np. w zoo szansa na złamanie nogi lub inny uraz jest duża, a u żyjącego dziko tyranozaura i innych tyranozaurydów powinna być jeszcze większa. Tułów tyranozaura znajdował się ok. 1,5 m nad ziemią, przy przewróceniu się tyranozaur uderzyłby w ziemię z przeciążeniem równym 6 G (sześciokrotnie większym od przyśpieszania ziemskiego). Niewielkie przednie łapy nie mogły amortyzować uderzenia, co groziłoby śmiertelnymi obrażeniami. Skoro jednak żyrafy podejmują tego typu niebezpieczeństwo, to prawdopodobne wydaje się, że również tyranozaur musiał się liczyć z ryzykiem groźnego upadku, gdy zaszła taka konieczność. Równocześnie w pobliżu tyranozaura i jego krewniaków żyły powolne dinozaury, takie jak ankylozaur czy triceratops, jeszcze wolniejsze od tyranozaura. Mógł on też polować z zasadzki na szybsze zwierzęta, np. hadrozaurydy. Wg Sellersa i in. (2017) duże dinozaury roślinożerne doświadczałyby tych samych trudności, związanych z ogromnymi obciążeniami szkieletowymi, co tyranozaur. Zatem, nawet jeśli dorosłe osobniki w ogóle nie biegały, to i tak pozostawaly zdolne do schwytania porównywalnych rozmiarami roślinożerców. Co więcej, okazuje się że tyranozaurydy były prawdopodobnie najzwrotniejsze spośród wielkich teropodów (Snively i in., 2018). Było to możliwe m.in. dzięki względnie krótkiemu ciału, niewielkim kończynom przednim i potężnym mięśniom nóg, o czym świadczy wysoka i długa kość biodrowa. Wg autorów badań było to przystosowanie do polowania na zwinne, ale mniejsze od drapieżników ofiary (np. młode hadrozaury), bądź do walki z większą zdobyczą, zdolną do stawiania aktywnego oporu (jak dorosłe ceratopsy). Jedno i drugie znajduje potwierdzenie w danych kopalnych (o czym dalej). Zwinność tyranozaurydów wzmacniała też obecność wspomnianego arctometatarsus oraz obecność rozszerzonego więzadła między kośćmi śródstopia (Surring i in., 2022).
Kolejnym ogniwem tej w dyskusji było badanie skamieniałych tropów. W 2016 r. Smith i in. opisali ciąg trzech odcisków stóp z formacji Lance, które przypisali młodocianemu tyranozaurowi lub nanotyranowi. Na podstawie odległości między krokami określili oni, że zwierzę poruszało się z prędkością 4,5-8 km/h. Jest to wynik zbliżony do tego uzyskanego w badaniu McCrea i in.(2014) (zob. dalej). Jednak w 2017 r. Ruiz wskazał na błędy w tych szacunkach i uznał, że rzeczywisty wynik powinien być o 50-80% wyższy. Van Bijlert i in. (2021) oszacowali preferowaną prędkość chodu tyranozaura na ok. 4,6 km/h. Badanie to nie określa jednak maksymalnej predkości, z jaką mógł się poruszać.
Istnieją niezaprzeczalne dowody atakowania przez tyranozaurydy dużych roślinożerców. Jeden ze szkieletów Edmontosaurus annectens z Hell Creek ma uszkodzone przez ugryzienie kręgi ogonowe. Gojenie się ich wskazuje, że rana została zadana za życia edmontozaura, acz niedługo przed śmiercią osobnika o długości ok. 7 m (Carpenter, 2000). Na jednej z czaszek triceratopsa - na rogu i kryzie - widać charakterystyczne ślady powstałe w wyniku ugryzienia tyranozaura. Zagęszczenie tkanki świadczy o gojeniu się rany, z czego jasno wynika, że tyranozaur walczył z tym triceratopsem (Happ, 2008). Sprawcą tych ataków mógł być Nanotyrannus, inaczej niż wcześniej omawiane kręgi hadrozauryda (DePalma i in., 2013). Robinson i in. (2015) opisali pojedyncze kręgi i kość ramienną należące do hadrozaurynów z późnego kampanu Nowego Meksyku. Noszą one ślady zębów, prawdopodobnie tyranozaurydów. Uszkodzenia kręgów zidentyfikowano jako pośmiertne, powstałe prawdopodobnie na skutek pożywiania się padliną. Jednak wyżłobienia na kości ramiennej mogły wg autorów powstać na skutek ataku na żywe zwierzę, choć nie noszą śladów gojenia. Z drugiej strony brak oznak gojenia na kościach roślinożerców nie musi oznaczać, że tyranozaurydy żerowały na ich padlinie – być może wcześniej zabiły one te zwierzęta, a następnie je pożarły. To samo dotyczy wielu innych kości ze śladami po zębach przypisywanych tyranozaurydom – mogą to być dowody skutecznego ataku, zakończonego zabiciem ofiary (DePalma i in., 2013). Dobrym przykładem jest tutaj czaszka edmontozaura z osadów formacji Hell Creek z wbitym w kość nosową zębem tyranozauryda i śladami innych zębów. Brak oznak gojenia oznacza, że roślinożerca zginął w momencie ugryzienia lub niedługo po tym. Charakter uszkodzeń wskazuje, że zadano je od przodu. W połączeniu z wysokim stopniem kompletności i artykulacji czaszki sugeruje, że doszło raczej do raczej skutecznego ataku na żywe zwierzę niż pożywiania się padliną (Wyenberg-Hentzler i Scanella, 2026). W 2018 r. Dalman i Lucas opisali czaszkę ceratopsa (chasmozauryna) z osadów formacji Kirtland w Nowym Meksyku. Jest ona naznaczona licznymi śladami zębów dużego teropoda, któym musiał być niezidentyfikowany tyranozauroid. Niektóre z uszkodzeń noszą ślady gojenia, co jest kolejnym dowodem ataku na żywe zwierzę.
Podsumowując - tyranozauroidy były przystosowane do polowania a nie musiały polegać wyłącznie na padlinie.
Jak u wielu innych mięsożerców, także wśród nieptasich teropodów mogło dochodzić do kanibalizmu. Longrich i in. (2010) donieśli aż o czterech kościach ze śladami ugryzień przypisanych do T. rex - co stanowi aż ¼ wszystkich, które noszą takie wyżłobienia. Trzy z nich to kości stopy, czwarta to kość ramienna - co świadczy o tym, że doszło do odżywania się tyranozaurzą padliną. Nie ma jednak zupełnej pewności, czy był to kanibalizm - w tym czasie na tym terenie żył też inny, lecz znacznie rzadszy tyranozauryd (nanotyran) (chociaż obecnie wydaje się przeważać pogląd, że nanotyran to młody Tyrannosaurus rex. Hone i Tanke (2015) uznali za przypadek kanibalizmu uszkodzenia na żuchwie daspletozaura z formacji Dinosaur Park. Brak oznak gojenia odebrali jako dowód pożywiania się padliną tego osobnika przez innego daspletozaura. Wydaje się jednak, że sprawcą mógł być również gorgozaur, inny tyranozaury znany z Dinosaur Park. W 2018 r. Mclain i in. donieśli o kości śródstopia młodego tyranozauryda z formacji Lance (prawdopodobnie był to Tyrannosaurus rex, na której znajdowało się co najmniej dziesięć śladów po zębach większego osobnika. Naukowcy zinterpretowali to jako dowód kanibalizmu. Kolejnych tego typu dowodów dostarczyli Dalman i Lucas (2021). Opisane przez nich skamieniałości tyranozaurydów z kampanu i mastrychtu Nowego Meksyku również noszą ślady ugryzień, prawdopodobnie zadanych przez osobniki własnego gatunku. W 2023 r. Coppock i Currie opisali kość łonową albertozaura z licznymi śladami ugryzień. Ponieważ Albertosaurus jest jedynym dużym teropodem, znanym z osadów formacji Horseshoe Canyon, autorzy uznali to za dowód kanibalizmu. Z osadów formacji Judith River w Montanie znana jest kość śródstopia tyranozauryda ze śladami zębów innego, mniejszego tyranozauryda. Brak śladów gojenia wskazuje na żerowanie na padlinie osobnika tego samego lub spokrewnionego gatunku (Nielsen i in., 2026).
Strategie polowania
Wśród tyranozauroidów widać specjalizację - wczesne (guanlong, stokesozaur) oraz nieduże i lekko zbudowane (alioram, ksiongguanlong) oraz młode polowały zapewne na mniejsze zwierzęta. Potwierdzają to badania Yuna (2024), które wskazują, że szczęki aliorama zapewniały znacznie mniejszą siłę ugryznienia i były mniej odporne na działanie sił skręcających niż u innych tyranozaurydów. Sugeruje on, że alioraminy mogły specjalizować się w polowaniu na owiraptorozaury za pomocą niezbyt silnych, ale szybkich i precyzyjnych ukąszeń. Oprócz tego polowały zapewne na inne mnniejsze dinozaury, a być może także na ssaki lub ryby. Jeden z najwcześniejszych tyranozauroidów – kileskus mógł żywić się powszechnymi w jego środowisku żółwiami, salamandrami, jaszczurkami, a nawet rybami (Yun, 2016). Natomiast duże, masywne i dorosłe (tyranozaur, daspletozaur) potrafiły upolować dużą zwierzynę, miażdżąc jej kości. Na stosunkowo duże ofiary mogły tez zapewne polować większe proceratozaurydy, jak jutyran. Nie jest do końca jasne, czy koegzystujące ze sobą Daspletosaurus i Gorgosaurus żywiły się podobną zdobyczą, czy też jednak zajmowały nieco odrębne nisze ekologiczne (Johnson-Ransom i in., 2023). Tak jak inne drapieżniki, tyranozauroidy zapewne kierowały się łatwością w zdobyciu pożywienia - osobniki młode czy chore są z reguły częstszymi ofiarami niż dorosłe i zdrowe, na co są zresztą dowody kopalne: daspletozaur znaleziony z około trzymetrowym hadrozaurydem w miejscu brzucha (Varricchio, 2001) oraz koprolit tyranozaura, zawierający kości młodocianych dinozaurów (ważących prawdopodobnie w granicach 200-750 kg) (Chin i in., 1998). Wspomniany już szkielet edmontozaura ze śladami po zębach tyranozaura lub nanotyrana również należał do stosunkowo niewielkiego, 7-metrowego osobnika (choć Carpenter [2000] uważa go za dorosłego). W każdym razie okaz ten nosi ślady zaleczonego złamania kości biodrowej, i w chwili ataku nie był w pełni sił, co potwierdza założenie, że osobniki ranne i chore były częściej atakowane. Podobne stanowisko zaprezentowali Hone i Rauhut (2010). Ich zdaniem teropody rzadko atakowały wielkie, dorosłe dinozaury roślinożerne, a ulubioną zdobyczą były młode osobniki. Dysponujące potężnymi szczękami tyranozaurydy mogły zjadać mniejsze zwierzęta w całości, razem z kośćmi, co miałoby wyjaśniać niedostatek skamieniałości młodych dinozaurów. Wg Gignaca i Ericksona (2017) niezwykła zdolność do zjadania kości, możliwa dzięki potężnej sile zgryzu (zob. też Tyrannosaurus#Siła szczęk) i specyficznej budowie zębów dawała tyranozaurydom możliwość maksymalnego wykorzystania ciał ofiar lub napotkanej padliny. Badania Petersona i in. (2021) wykazały, że nawet nie w pełni wyrośnięte osobniki tyranozaura, o delikatniejszych niż u dorosłych zębach, były w stanie miażdżyć kości. Z drugiej strony, wielkie tyranozaury, znane z możliwości do przegryzania i zjadania kości, były też zdolne do delikatnego obierania kości z mięsa (tarbozaur - Hone i Watabe, 2010). Pomocny mógł być w tym rozbudowany system kanałów nerwowych w okolicy pyska (Kawabe i Hattori, 2022).
Nieco inne stanowisko przedstawił Gregory Paul (2008). Jego zdaniem tyranozaur polował na ofiary zbliżone do niego wielkością, wiodąc bardzo niebezpieczne życie. Wg Paula wyjaśniałoby to stosunkowo młody wiek większości znanych okazów. Zaleczone ślady ugryzień na kościach dinozaurów roślinożernych wskazują, że niejednokrotnie potrafiły one przetrwać atak, a może nawet zabić napastnika. Najbardziej niebezpieczną zdobyczą ze względu na swoją masę i długie rogi był prawdopodobnie Triceratops. Paul sugeruje, że tyranozaur unikał frontalnego ataku, by nie znaleźć się w zasięgu groźnych rogów. Zamiast tego starał się zajść ofiarę od tyłu. Aby to osiągnąć, prawdopodobnie polował z zasadzki, bądź próbował wystraszyć triceratopsa, zmuszając go do ucieczki. Następnie dążył do obezwładnienia ofiary poprzez ugryzienie w udo lub nasadę ogona, tak by uszkodzić największe mięśnie będące napędem kończyn i sparaliżować zdobycz. Ostatecznie triceratops byłby zabijany ukąszeniem w najbardziej witalne części ciała. Podobną strategię ataku tyranozaur miałby stosować wobec hadrozaurydów. Taki sposób polowania zdają się potwierdzać dowody kopalne: dwa okazy edmontozaura noszące ślady zębów drapieżnika mają uszkodzone ogony, co wskazuje, że atak rzeczywiście nastąpił z tyłu. Dinozaury kaczodziobe zapewne nie były tak niebezpieczne jak ceratopsy, ale zdaniem Paula mogły bronić się silnymi kopnięciami i uderzeniami ogona. Mogły też próbować skryć się w gęstych zaroślach, torując sobie drogę silnymi kończynami przednimi.
Nie ulega wątpliwości, że zaawansowane tyranozaurydy chwytały ofiary szczękami, podobnie jak dzisiejsze hieny lub likaony (Holtz, 2008). Pewną niewiadomą pozostaje rola kończyn przednich podczas ataku. Carpenter i Smith (2001) uważali, że pomimo niewielkich rozmiarów bardzo silne łapy tyranozaura służyły do przytrzymywania zdobyczy. Były za krótkie i miały zbyt mały zakres ruchu, by służyć chwytaniu ofiar, mogły jednak przyciągać zdobycz po jej uchwyceniu szczękami, zapobiegając w ten sposób ucieczce. Pozwalałoby to szczękom na przygotowanie się do zadania śmiertelnego ciosu. Paul (2008) uznał jednak, że mimo wszystko były one za małe i nie odgrywały większej roli przy polowaniu. Holtz (2008) stwierdził, że użycie przednich kończyn było ograniczone, i co najwyżej mogły one służyć do stabilizowania dobijanej zwierzyny. Krauss i in. (2013) zaproponowali, że niewielkie ale silne łapy tyranozaura mogły być użytecznym narzędziem podczas polowania na triceratopsa. Ich zdaniem drapieżnik dążył do przewrócenia swojej ofiary, gdyż triceratops ze względu na swoją anatomię miałby problem z szybkim wstaniem. Analiza biomechaniczna wykazała, że poruszający się ze średnią prędkością Tyrannosaurus (7,5 m/s) byłby w stanie wytworzyć dostateczną energię, be przewrócić triceratopsa, samemu nie odnosząc przy tym poważniejszych obrażeń. Kończyny przednie pozwalałyby tyranozaurowi wczepić się w grzbiet ofiary, a potężna głowa pomagałaby w jej przewróceniu. Po upadku triceratops potrzebowałby 3-10 sekund, aby się podnieść. W tym czasie był praktycznie bezbronny, więc tyranozaur zabijałby go gruchocącym kości ugryzieniem w okolice klatki piersiowej. Potężna sił zgryzu i zdolne do przebijania kości zęby pozwalałyby zadać śmiertelne obrażenia szybkim, pojedynczym ugryzieniem. Tyranozaurydy miały bardzo silne mięśnie szyi, przystosowane przede wszystkim do ruchów bocznych. Bardziej przypominały w tym względzie krokodyle niż ptaki i inne duże teropody, które miały bardziej giętkie szyje, dostosowane do szybkich, głównie pionowych ruchów, ale nie dysponowały tak silną muskulaturą. Dzięki takim cechom tyranozaurydy były w stanie zabijać względnie duże ofiary (Snively i in., 2014). Tego typu adaptacje mogły być pomocne przy opisanym wyżej sposobie ataku. Ernesto Blanco (2023) zauważa, że Tyrannosaurus mógł również ścigać mniejsze i szybsze od niego ofiary, wykorzystując płytką wodę do ich względnego spowolnienia, podobnie jak czynią to nieraz dzisiejsze drapieżniki.
Zachowania społeczne
Na pysku i z tyłu czaszki młodego daspletozaura oznaczonego TMP 94.143.1 widać ślady ugryzień (dziury i wyżłobienia) innego przedstawiciela tego rodzaju, ma on też złamane trzy zęby. Podobne uszkodzenia widać w okolicach kości jarzmowej innego okazu, ale tym razem należącego do dorosłego daspletozaura. Ich zagojenie świadczy, że zostały zadane jeszcze za życia zwierzęcia. Hone i Tanke (2015) uznali, że tego typu obrażenia mogły powstawać w czasie walk o terytorium, ustalenie dominacji w grupie, jako element godów, a nawet w czasie zabawy młodych osobników. W formacji Two Medicine znaleziono trzy szkielety daspletozaurów, w tym dwóch średnich rozmiarów i jednego dorosłego osobnika. Wokół nich odkryto szczątki pięciu hadrozaurydów. Wszystko wskazuje, że ciała wymienionych wyżej gadów nie zostały zniesione w jedno miejsce przez jakiś kataklizm, jak np. powódź, ale przysypane osadami tym samym czasie i miejscu. Przyczyna ich śmierci pozostaje tajemnicą. Na kościach roślinożerców widać ślady po zębach, w ich pobliżu znaleziono też zęby tyranozaurydów, prawdopodobnie utracone w czasie posiłku. Sugeruje to, że daspletozaury pożywiały się tymi hadrozaurami. W cmentarzysku Dry Island znaleziono szczątki co najmniej dwunastu albertozaurów w różnym wieku. Ponieważ wokół nie znaleziono szczątków żadnych roślinożerców, wątpliwe jest, aby w jednym miejscu znalazły się niezależnie zwabione zapachem padliny. Neguje się jednak to, że wymienione wyżej znaleziska świadczą o opiece rodzicielskiej i życiu w grupach u tyranozaurydów. Roach i Brinkman (2007) na podstawie analizy trybu życia dzisiejszych archozaurów stwierdzili, że złożone zachowania stadne i współpraca podczas polowania na poodbieństwo współczesnych ssaków drapieżnych wydaje się nieprawdopodobna. Wg autorów teropody mogły co najwyżej tworzyć luźne grupy, nie współpracując ze sobą, lecz wykazując wzajemną agresję, a nawet zachowania kanibalistyczne. W taki sposób przedstawiono daspletozaury w serialu popularnonaukowym BBC Planet Dinosaur z 2011 r. drapieżniki w pewnym sensie współdziałają przy osaczaniu i zabijaniu zdobyczy, ale po zakończonym sukcesem polowaniu rozpoczynają między sobą krwawą walkę o podział łupu. Pogląd ten został wsparty przez wspomnianą pracę Hone i Tanke (2015).
O stadnym życiu tyranozaurydów świadczą tropy z późnej kredy Kanady (późny kampan-wczesny mastrycht; Kolumbia Brytyjska; formacja Wapiti) (McCrea i in., 2014). Są to pierwsze tropy, przypisywane tej rodzinie teropodów; do tej pory znajdowano tylko pojedyncze ślady. Obejmują one odciski stóp trzech zwierząt, poruszających się korytarzem o szerokości ok. 8,5 m, przy czym odległość między osobnikiem idącym lewą stroną owego korytarza, a osobnikiem środkowym wynosiła 5,5 m, a dinozaur z prawej strony był oddalony o ok. 2,5 m od środkowego. Identyfikacja tropów opiera się na niewystępowaniu w tym miejscu i czasie innych dużych teropodów, zaś ten sam kierunek zwrócenia tropów, ich bliskość przy praktycznym braku innych ichnoskamieniałości (poza zwróconymi w inną stronę tropami mniejszego teropoda), podobna głębokość i stopień zachowania odcisków w porównaniu do tropów innych zwierząt, zwróconych w różnych kierunkach, sugerują, że pozostawiła je grupa tyranozaurydów. Autorzy publikacji powątpiewają również, by ślady te mogły spowodować osobniki niepowiązane ze sobą, przypadkowo przechodzące w tym samym miejscu. Ich zdaniem tyranozaurydy były zbyt rzadkim składnikiem fauny, by takie wyjaśnienie uważać za prawdopodobne. Tak więc znalezisko to wydaje się dość mocnym dowodem na to, że przynajmniej czasami tworzyły one grupy. Udało się ustalić, że owe trzy osobniki z prędkością 6,4-8,5 km/godzinę, co wydaje się optymalną prędkością poruszania się dla dużych dwunożnych dinozaurów. Zapewne tyranozaurydy mogły jednak w miarę potrzeb poruszać się z większymi prędkościami.
W 1997 r. odkryto kompletny szkielet triceratopsa znany jako "Kelsey". Wokół niego znajduje się ponad dwadzieścia zębów pochodzących od tyranozaura bądź nanotyrana (synonimów?). Niezbyt prawdopodobne wydaje się, aby jeden tyranozaur/nanotyran stracił tyle zębów podczas jednego posiłku. Stanowi więc to kolejną przesłankę za życiem w stadach tyranozaurydów. Wokół samicy tyranozaura nazwanej "Sue" znajdują się szczątki osobników młodych. Natomiast na kręgach szyjnych innego tyranozaura - "Stana" widać ślady ugryzień innego "jaszczurzego tyrana".
Ze względu na znacznie uboższy materiał kopalny mniej wiadomo o zachowaniach społecznych bazalnych tyranozauroidów. W osadach formacji Yixian odnaleziono skamieniałości trzech będących w różnym wieku osobników Yutyrannus - prawdopodobnie pochodzą one z jednego kamieniołomu, nie jest to jednak całkowicie pewne, więc nie można na tej podstawie wysnuwać wniosków np. o stadnym trybie życia tego teropoda.
Badania nad agresją wewnątrzgatunkową tyranozaurydów (Brown i in., 2021) wykazały, że uszkodzenia na pyskach są nieobecne u usobników młodych, pojawiają się u okazów osiagających ok. połowę rozmiarów dorosłych, natomiast u dojrzałych zwierząt występują w 60% przypadków. Oznacza to, że zachowania antagonistyczne u tyranozaurydów zaczynały się wraz z początkiem dojrzałości płciowej. Nawet połowa uszkodzeń na czaszkach tych zwierząt może być związana z aktywnością płciową.
Rozwój osobniczy
Gregory Erickson i jego współpracownicy przebadali rozwój i przebieg życia tyranozaurydów. Tempo wzrostu może być badane za pomocą oględzin tzw. linii wzrostu wewnątrz kości, analogicznych z pierścieniami występującymi w pniach drzew. Ich badanie wykazało, że młode tyranozaurydy przechodziły fazę bardzo szybkiego wzrostu mniej więcej w środku życia, przez około cztery lata. Wtedy to szczęki nabierały ostatecznego kształtu (tj. stawały się wysokie i szerokie), kończyny tylne proporcjonalnie się skracały a całe ciało nabierało masywniejszej budowy. Najmniejszy znany okaz tyranozaura (LACM 28471 znany jako "Jordan") miał ok. 30 kg wagi i był w chwili śmierci w wieku dwóch lat. Tymczasem największy znany dość kompletny okaz tyranozaura (FMNH PR 2081, "Sue") miał 28 lat i ważył najprawdopodobniej ponad 5,4 t. Młode tyranozaury do wieku 14 lat nie przekraczały ok. 1,8 t masy, ale podczas fazy szybkiego rozwoju rocznie przybierały ok. 767 kg (Erickson i in., 2004), co zostało skorygowane na ok. 600 kg (Erickson i in., 2006) a wg Myhrvolda (2013) wynik tego badania to w rzeczywistości 790 kg. Późniejsze badania wykazały, że "Sue" mogła ważyć nawet 9,5 t a w fazie szybkiego wzrostu tyranozaury przybierały na wadze nawet 1790 kg rocznie (Hutchinson i in., 2011). Rewizja badań poprzedników, dokonana przez Myhrvolda (2013), wykazała natomiast, że maksymalne tempo nabierania masy to „tylko” 365 kg rocznie, które następowało w wieku 14 lat a nie jak w poprzednich badaniach 16 lat.
Inne tyranozaurydy nie przybierały na wadze aż tak szybko. Dla porównania daspletozaur w czasie okresu szybkiego dorastania mógł osiągać rocznie maksymalny wzrost masy 180 kg. Masę tę obliczono, posługując się oszacowaniem masy dorosłego daspletozaura, wynoszącej 1800 kg. Jeśli jednak jego masa była inna (podawana jest też na 3600 kg lub 2500 kg) przyrost roczny był większy. U gorgozaura maksymalny przyrost w ciągu roku podczas tej fazy wynosił 110 kg a wg Myhrvolda (2013) 130 kg. W 2016 r. Erickson i współpracownicy opublikowali sprostowanie do swoich wcześniejszych badań. Przyznali się do niewielkich błędów, które ich zdaniem nie miały jednak większego wpływu na wyniki. Maksymalny przyrost masy tyranozaura został skorygowany do 758 kg na rok, przy założeniu że ważył on 5649 kg.
Woodward i in. (2026) przeprowadzili, jak do tej pory, najbardziej kompleksowe badania histologiczne tyranozaura, obejmujące 17 osobników. Wykazały one niższe, niż do tej pory sądzono, tempo wzrostu. Badacze wygenerowali cztery warianty krzywej wzrostu tyranozaura. W uznanym za najbardziej prawdopodobny modelu, maksymalne tempo przyrostu masy wynosiło 360,7 kg rocznie, a maksymalna roczna stopa wzrostu - 22,6%. Ostateczne rozmiary ciała wg badaczy były osiągane przez tyranozaura w wieku 35-40 lat.
Ogólne cechy młodych tyranozaurydów to m.in. stosunkowo długie, niskie i wąskie czaszki, duże oczodoły, brak ozdób czaszki i ogólnie jej smukła rama (Voris, 2022), a także proporcjonalnie dłuższe kończyny tylne. Yun i in. (2022) przebadali kości czołowe siedmiu okazów Tarbosaurus w różnym wieku. Wykazali oni, że rozwój kości czołowych cechował się dodatnio allometrią, jeśli chodzi o szerokość i głębokość, podczas gdy długość wykazuje tendencje do ujemnej allometrii. Yun i in. (2025) wykazali ponadto powiększenie dołu grzbietowo-skroniowego oraz poszerzenie i pogrubienie grzebienia karkowego. Podobny schemat zaobserwowano u Tyrannosaurus. Prawdopodobnie zmiany te były związane ze stopniowym wzmacnianiem części puszki mózgowej, będącej punktem przyczepu dla mięśni szczęk. Wzkazuje to, że próbujące samodzielnie polować na być może mniejsze ofiary młode tyranozaurydy zajmowały przypuszczalnie inne nisze ekologiczne niż dorosłe (tak jak u współczesnych waranów z Komodo, gdzie osobniki młode żyją na drzewach i polują na owady, podczas gdy dorosłe są naziemnymi drapieżnikami i padlinożercami). Może to tłumaczyć brak średniej wielkości drapieżników w późnokredowej Ameryce Północnej (chociaż obecnie jest już znany dromeozauryd dakotaraptor z formacji Hell Creek, współczesny tyranozaurowi i szacowany na ok. 5,5 m długości; z drugiej strony Snively i in. [2018] zauważyli, że dorosły dakotaraptor ważył zaledwie połowę tego co młody tyranozaur, nie wiadomo więc,czy stanowił dla niego jakąkolwiek konkurencję). W 2023 r. Therrien i współpracownicy opisali okaz młodego gorgozaura, u którego w jamie brzusznej znaleziono sczątki dwóch niewielkich cenagnatydów. Co ciekawe, ofiary zostały starannie rozczłonkowane i pożarte podczas dwóch osobnych posiłków. Odkrycie to potwierdza, że zwyczaje żywieniowe młodych tyranozaurydów były odmienne niż u dorosłych.
Dojrzewanie płciowe i szybki wzrost wydaje się cechą powszechną u małych i dużych dinozaurów. Podobnie jest u współczesnych dużych ssaków, takich jak człowiek czy słonie. Natomiast u ptaków - najbliższych współczesnych krewnych tyranozaurydów - występuję odwrotna sytuacja - dojrzałość zaczyna być osiągana po osiągnięciu pełnych rozmiarów. Erickson razem ze współpracownikami porównali ilość okazów tyranozaurydów w danym wieku. Znaleziono niewiele tyranozaurydów będących przed fazą szybkiego wzrostu, natomiast dość dużo szczątków tyranozaurydów w tym okresie i dorosłych. Może to sugerować niewielką śmiertelność młodych, ale ponad dwuletnich, tyranozaurydów (wśród młodszych śmiertelność była prawdopodobnie bardzo wysoka). Współcześnie spotykana jest ona u większych ssaków, jak np. słonie. U przedstawicieli Tyrannosauridae mogła wynikać ona z nieobecności dużych nietyranozaurydowych drapieżników w ekosystemie lub ochrony rodzicielskiej. Niektórzy spekulują, że może to świadczyć o życiu w grupkach (rodzinnych?) tyranozaurydów, gdyż ich zdaniem w skupiskach zawsze zostawała wystarczającą ilość pożywienia dla osobników młodych. Należy jednak pamiętać, że rzadkość znalezisk młodych tyranozaurydów wcale nie musi świadczyć o ich niskiej śmiertelności - mogły się one po prostu nie zachować w zapisie kopalnym. Wiele tyranozaurydów ginęło krótko (ok. sześciu lat) po osiągnięciu dojrzałości płciowej, tak jak u niektórych dzisiejszych długowiecznych ptaków i ssaków, które charakteryzują się niską śmiertelnością młodych i wysoką osobników wkrótce po fazie dojrzewania płciowego.
Wg Byung MookWeona (2016) Tyrannosaurus był stosunkowo długowiecznym zwierzęciem, osiągając maksymalną długość życia ok. 28 lat (średnia dla ssaków to 17,5 lat, dla ptaków 15,6 lat, a dla gadów – 11,2 lat). W pewnym stopniu było to związane z jego ogromnymi rozmiarami (duże zwierzęta żyją z reguły dłużej). Korzystną cechą dla długowieczności było także szybkie tempo wzrostu i późne osiąganie dojrzałości płciowej. Ogólnie krzywa umieralności sporządzona dla tyranozaurów przypomina krzywe umieralności dla ludzi żyjących w XVIII wieku. Podobieństwo do ludzi jest jednak pozorne, inna była bowiem ich strategia długowieczności. Tyranozaur dosyć późno osiągał dojrzałość seksualną - ok. 18 lat, przy maksymalnej długości życia 28 lat; u ludzi następuje to proporcjonalnie szybciej. Pod tym względem bardziej przypominał on ptaki bezgrzebieniowce. Carr (2020) stwierdził jednak, ze dojrzałość płciowa była osiągana przed 15. rokiem życia. Prawdopodobnie tyranozaury ulegały starzeniu przed osiągnięciem maksymalnej długości życia.
Nieco odmiennym schematem wzrostu cechował się prawdopodobnie bazalny tyranozauroid Yutyrannus: łopatka i kość biodrowa wykazują u niego negatywną allometrię w trakcie wzrostu, podczas gdy u tyranozaurydów, odpowiednio, pozytywną allometrię i niemal izometrię. Kość promieniowa, kości śródręcza i dystalne elementy kończyn tylnych z kolei wykazują allometrię negatywną zarówno u Yutyrannus, jak i Tyrannosauridae, natomiast allometria negatywna w rozwoju śródręcza, śródstopia i piszczeli jest znacznie wyraźniejsza u Yutyrannus niż u tyranozaurydów.
Badania sześciu osobników gorgozaura wykazały, że w trakcie ontogenezy mózg tego tyranozauryda podlegał stosunkowo niewielkim zmianom. Obejmują one m.in. nieznaczne powiększenie tylnego regionu mózgowia w miarę wzrostu zwierzęcia. Młode osobniki miały lepiej zdefiniowane półkule mózgowe, płaty wzrokowe i móżdżek. Wydaje się więc, że u młodych okazów kształt puszki mózgowej lepiej oddaje kształt mózgu za ich życia, co pozwala na przeprowadzenie bardziej owocnych badań niż u osobników dorosłych (Voris i in., 2025).
Tkanki miękkie
Po raz pierwszy o tkankach miękkich odkrytych u Tyrannosaurus donieśli Schweitzer i in. (2004). W kości kończyny tylnej osobnika MOR 1125 znaleźli elastyczne twory, które uznali za pozostałości naczyń krwionośnych. Oprócz tego zachowała się włóknista, sprężysta struktura tkanki kostnej. Badacze stwierdzili również obecność trzech skupisk mikrostruktur, mogących być pozostałościami krwinek. W 2007 r. Schweitzer i współpracownicy poinformowali o odkryciu śladów kolagenu w kości tego samego okazu. W tym samym roku Asara i in. przy użyciu spektrometrii masowej uzyskali sekwencję białek z kości tyranozaura. Wskazywały one na obecność niezwykle stabilnej struktury wiązań peptydowych. Wyniki te były później podważane ze względu na trudności w weryfikacji eksperymentu i brak udostępnienia pełnych danych (Pevzner i in., 2008). Buckley i in. (2008) próbowali odtworzyć badanie, lecz nie udało im się potwierdzić wyników Asary i współpracowników. Mimo krytyki, autorzy kontrowersyjnej publikacji podtrzymali swoje zdanie. W 2008 r. ukazała się nawet praca, w której przedstawiono molekularną filogenezę tyranozaura na podstawie białek kolagenowych, wyekstrahowanych z kości. Zgodnie z przewidywaniami autorów, najbliższymi żyjącymi krewnymi tyranozaura okazały się ptaki (Organ i in., 2008). Mitchell i in. (2025) przy pomocy Synchrotronowej mikrotomografii komputerowej zaobserwowali sieć struktur przypominających naczynia w żebrze okazu RSKM P2523.8. Co ciekawe, struktury te są widoczne w miejscu złamania i późniejszego gojenia się kości, co prawdopodobnie wynika z większej aktywności nowo powstałych naczyń krwionośnych, transportujących substancje odżywcze do obszaru, wymagającego wzmożonej regeneracji.
Historia klasyfikacji
Od lat 20. XX wieku większość hipotez filogenetycznych plasowała tyranozauroidy jako potomków (Gilmore, 1920; Paul, 1988; Kurzanov, 1989) lub grupę siostrzaną (Molnar i in., 1990; Walker, 1964; Chatterjee, 1985; Bonaparte i in., 1990; Bonaparte, 1991) Carnosauria (choć niektóre współczesne analizy nadal na to wskazują - np. Göhlich i Chiappe, 2006 - także w wersji poprawionej przez Butlera i Upchurcha, 2007, jednak zapewne jest to spowodowane zbytnim ograniczeniem zakresu badania - analizowane były np. tylko dwa tyranozaurydy i dwa allozauroidy, a analiza dotyczyła bazalnych celurozaurów). W tych czasach teropody dzielono na dwie grupy: karnozaury i celurozaury, lecz często uważano je za bliżej niespokrewnione (Huene, 1932). Do pierwszej z nich wliczano wszystkie duże teropody, nie zważając na znaczące różnice w anatomii; podobnie do celurozaurów wliczano wszystkie niewielkie teropody. Huene (1920, 1926) ukuł termin Carnosauria dla monofiletycznego taksonu złożonego z Allosaurus i "megalozaurów" (=dużych europejskich teropodów). Uznał on tyranozauroidy za celurozaury bliskie ornitomimozaurom na podstawie zaawansowanej budowy stopy (jak się okazało później, u najbardziej bazalnych tyranozauroidów stopa ma prymitywną budowę). Podobnie uważali Matthew i Brown (1922) oraz Bakker (1977), Bakker i in. (1988). Gregory S. Paul w swojej słynnej książce pt. "Predatory Dinosaurs of the World" uznał za przodków tyranozauroidów allozaurydy, tymczasem Sankar Chatterjee "rauizuchy"! Analizy filogenetyczne Thulborna (1984), Novasa (1991), Pereza-Moreno i in. (1993; 1994), Holtza (1994), Sereno (1994) oraz późniejsze wykazały, że tyranozauroidy należą do celurozaurów. Badanie tego pierwszego wykazało, że omawiana grupa jest bliższa dzisiejszym ptakom niż Archaeopteryx (!). Obecnie uważa się, że Tyrannosauroidea to grupa bardzo bazalnych przedstawicieli Coelurosauria.
Wymiary
>0,75-1 m (Aviatyrannis), >1,6 m (Dilong), ?~2,4 m (?Proceratosaurus), 2-3 m (Stokesosaurus) <<< ~12,3-12,8 m (Tyrannosaurus)
Jurajskie tyranozauroidy były niewielkie - mierzyły przeważnie 2-3 m (Stokesosaurus, Guanlong, Proceratosaurus - o ile jest tyranozauroidem), lecz niektóre były większe (ponad 4 m długości u Kileskus i 4-6 m u Juratyrant). Maleńki był Aviatyrannis, lecz całkiem możliwe, że odnaleziony materiał pochodził od młodych osobników (obliczenia oparto na wymiarach najbardziej kompletnej kości biodrowej, inne były trochę większe). Może był wtórnie zminiaturyzowany tak jak Dilong (>1,6 m), którego odnalezione osobniki nie były w pełni wyrośnięte. Większość wczesnokredowych tyranozauroidów (Xiongguanlong i Eotyrannus) osiągało podobne rozmiary co ich najwięksi jurajscy krewni. Najbardziej zróżnicowane pod względem rozmiarów były one właśnie wtedy. Z wczesnej kredy Chin pochodzą dwa duże, bazalne tyranozauroidy: proceratozauryd Sinotyrannus i wg starszych badań bardziej zaawansowany Yutyrannus (w analizie Brusatta i Carra (2016) oba okazały się proceratozaurydami). Według Xu i in. [2012] dorosły osobnik Yutyrannus mierzył około 9 m długości, jego czaszka mierzyła ok. 90 cm długości, kość biodrowa - ok. 71 cm, kość udowa - 85 cm a masa wynosiła ponad 1,4 t. Sinotyrannus miał większe rozmiary - zdaniem Li i in. [2009] aż 9-10 m długości, metrową czaszkę i 77-centymetrową kość biodrową, co czyni go największym znanym wczesnokredowym tyranozauroidem, a zarazem teropodem z grupy Jehol. Paul (2010) nieoficjalnie ocenia go na 9 m. Szacunki wymiarów Sinotyrannus na podstawie ww. kości Yutyrannus wskazują na 9,8-9,9 m dla tego pierwszego a na podstawie innych krewniaków na prawdopodobnie nieco mniejsze rozmiary - ok. 8-9 m - 6,5-8 m dla Guanlong, 9-9,5 m dla Dilong lub 7-9 m dla Albertosaurus, Gorgosaurus i Daspletosaurus, przy czym górna granica dotyczący porównań dla czaszki a dolna dla kości biodrowej - dużo krótszej w porównaniu do czaszki niż u innych tyranozauroidów; szacunki dla mniejszych krewniaków mogą być przeszacowane, ponieważ duże teropody mają proporcjonalnie większe czaszki. Natomiast porównania dla tyranozaurydów mogą być niedoszacowane, gdyż ich czaszki były proporcjonalnie większe niż u bardziej bazalnych tyranozauroidów, do których należy Sinotyrannus). Brusatte i Carr (2016) podają, że zarówno Sinotyrannus jak i Yutyrannus miały po 8-9 m długości i ważyły ok. 1,5 t. Biorąc pod uwagę ich pozycje w filogenezie - tj. osadzenie wśród wielu mniejszych, bardziej bazalnych, jak i bardziej zaawansowanych krewniaków, ich olbrzymie rozmiary powstały niezależnie od siebie (jeśli nie są blisko spokrewnione, a właśnie na to wskazują wyniki analizy Brusatta i Carra) i od gigantyzmu u Tyrannosauridae.
Średnie rozmiary osiągali bardziej bazalni i wcześniejsi przedstawiciele być może należącej do tyranozaoidów grupy Megaraptora (ok. 4 m - Fukuiraptor, 5-6 m - Australovenator). Późniejsze z nich często były większe (8-10 m - Megaraptor [Novas, 2009; Porfiri i in., 2014], takie same rozmiary osiągał znany z niedorosłego okazu Aerosteon, jeszcze większy był być może należący do tej grupy Siats).
Większość zaawansowanych tyranozauroidów (w tym tyranozaurydów) osiągała podobne rozmiary co sinotyran i jutyran, lecz niektóre były znacznie większe (Tarbosaurus, Zhuchengtyrannus i szczególnie Tyrannosaurus). Proces ten osiągnął apogeum w Ameryce Północnej. Bardzo duże rozmiary mgły się wykształcić już w środkowym kampanie, ok. 80 Ma. Fragment kości udowej z tego okresu z Waszyngtonu sugeruje, że mierzyła ona ok. 1,2 m, niewiele mniej niż u Tyrannosaurus. Dokładna identyfikacja tej skamieniałości jest jednak bardzo trudna, nie wiadomo więc, czy na pewno należała do tyranozauroida (Peecook i Sidor, 2015). Największym (najcięższym) teropodem był prawdopodobnie Tyrannosaurus, choć bardzo zbliżony był karnozaur Giganotosaurus (Hartman, online 2013 [30]); Spinosaurus był zapewne znacznie lżejszy niż Tyrannosaurus (Cau, online 2013 [31]). Niektóre zaawansowane tyranozauroidy osiągały mniejsze rozmiary (<8 m), były prawdopodobnie wtórnie zminiaturyzowane. Z kampanu Teksasu (formacja Aguja) znane są szczątki prawdopodobnego tyranozauryna - dorosłego, lecz osiągającego ok. 6,5 m długości i 700 kg masy (Lehman i Wick, 2012). Pochodzący z Alaski zaawansowany tyranozauryn Nanuqsaurus był mniejszy niż pobratymcy, co tłumaczy się przystosowaniem do mniejszej ilości pożywienia w położonych na północy obszarach. Być może kolejnym mniejszym zaawansowanym tyranozauroidem jest Nanotyrannus, wiek osobników jest jednak sporny - zob. opis. Nie ma pewności, jakie rozmiary osiągały wyrośnięte okazy taksonów znanych wyłącznie z niedorosłych okazów – Alioramus (=Qianzhousaurus), Appalachiosaurus, Raptorex i Teratophoneus. Holotyp Alioramus altai jest mniejszy niż porównywalne wiekiem okazy tyranozaurydów, co sugeruje, że dorosłe też były mniejsze (Brusatte i in., 2009).
Gdzie
Laurazja (Ameryka Północna, Azja, Europa), Australia, ?Madagskar, ??Ameryka Południowa
Jak inne grupy celurozaurów, także tyranozauroidy wywodzą się prawdopodobnie z Azji, skąd znana jest też większość proceratozaurydów. Yun (2017) wskazuje jednak na europejskie pochodzenie tyranozauroidów. Zauważa on, że na sześciu jego zdaniem pewnych przedstawicieli tej grupy teropodów, aż trzej pochodzą z Europy (Aviatyrannis, Juratyrant i Proceratosaurus). Jeśli zaliczyć do nich jeszcze Iliosuchus, to liczba jurajskich tyranozauroidów z Europy wzrosłaby do czterech. Co więcej, ten ostatni byłby wówczas najstarszym członkiem omawianego tu kladu.Yun podkreśla jednak, że na chwilę obecną dysponujemy zbyt małą ilością tyranozauroidowego materiału z jury, by uznać tego typu wnioski za pewne. W każdym razie wydaje się, że na pewno pochodzą one przynajmniej z Eurazji. Początkowo - w jurze i początku wczesnej kredy tyranozauroidy występowały prawdopodobnie w całej Laurazji. Zęby podobne do tyranozauroidowych znane są ze środkowej jury (baton, 168-164 Ma) Madagskaru (Maganuco i in., 2005).
Kość łonowa, zidentyfikowana jako należąca do dość zaawansowanego i osiągającego ok. 3 m tyranozauroida pochodzi ze "środkowej" kredy (apt-alb, ~112 Ma) Australii (Benson i in., 2010 A; okaz NMV P186046). Przynależność tej skamieniałości do tyranozauroidów została zakwestionowana (Herne i in., 2010). Duże (>0,45 długości trzonu) dystalne rozszerzenie kości łonowej (stopka łonowa), obecna u wielu tetanurów w połączeniu z charakterystyczną dla celurozaurów wąskością tej kości wskazuje, że to rzeczywiście przedstawiciel omawianego kladu, jednak ta druga cecha może wynikać z niezachowania się części kości, zatem może chodzić o tyranozauroida lub megaraptora (Novas i in., 2013). Tyranozauroidową naturę tego okazu postulują również Delcourt i Grillo (2018). Australijski Timimus może być tyranozauroidem bardziej bazalnym od Xiongguanlong; możliwe, że kość timima pochodzi od tego samego taksonu, co kość łonowa (Benson i in., 2012). Jeśli megaraptory należą do omawianej grupy, to zasięg geograficzny Tyrannosauroidea poszerza się o kontynenty południowe - Amerykę Południową i Australię. Tyranozauroidem wg najnowszych badań był również Santanaraptor z Brazylii (Delcourt i Grillo, 2018).
Nie są znane żadne "środkowo-" i późnokredowe tyranozauroidy z Europy. Najpóźniejszym europejskim przedstawicielem jest Eotyrannus z barremu. Lanser i Heimhofer (2015) wspominają też o zębach wczesnokredowych tyranozauroidów z Niemiec.
Tyranozaurydy pochodziły prawdopodobnie z zachodniej części Ameryki Północnej, skąd zawędrowały do Azji i być może także wschodniej części Ameryki, odizolowanej wewnętrznym morzem (Appalachiosaurus, mogący być albertozaurynem). Nie wiadomo kiedy dokładnie tyranozaurydy rozprzestrzeniły się z Laramidii do Azji, musiało to jednak nastąpić między 99,5 a 80 Ma (Carr i in., 2017).
Delcourt i Grillo (2018) sugerują kosmopolityczny zasięg tyranozauroidów od co najmniej bajosu – keloweju do co najmniej albu. Wg tych autorów nie były one ograniczone do północnych lądów, jak się powszechnie sądzi, lecz występowaly również na półkuli południowej (Santanaraptor i Timimus), chociaż mogły być tam stosunkowo rzadkie i pozostały niewielkie. Wspomniani autorzy spekulują również, że tyranozauroidy mogły być obecne także w Afryce i Antarkydzie w później jurze i wczesnej kredzie.
Teropody te charakteryzowały się prawdopodobnie dużymi zdolnościami adaptacyjnymi. Bell i Currie (2014) stwierdzili, że np. Albertosaurus potrafił przetrwać lokalne zmiany klimatu, powodujące wymieranie innych dinozaurów. Występował on zarówno w klimacie ciepłym, jak i zimnym, sezonowo suchym, i prawdopodobnie egzystował przez prawie 5 Ma. Autorzy uważają również, że poszczególne północnoamerykańskie tyranozauroidy mogły mieć o wiele większy zasięg geograficzny, niż wskazywałyby na to dość ograniczone przestrzennie miejsca ich znalezisk.
Tyranozauroidy preferowały prawdopodobnie wilgotniejsze środowiska, podobnie jak niektóre inne grupy (Therizinosauria, Ornithomimosauria, Hadrosauroidea). Wg Delcourta i Grillo (2018) stosunkowo niewielkie formy południowe potrafiły jednak przetrwać w środowisku półpustynnym.
Kiedy
~ 166 Ma -> 66 Ma
najstarsze:
- Kileskus 168-164 Ma
najmłodsze:
- Tyrannosaurus 68-66 Ma
Zob. też #Ewolucja i budowa
Kladogramy
Zob. artykuł o Coelurosauria - Kladogramy:
Currie i in., 2003
Kladogram z Currie i in., 2003 (tylko cechy czaszki).
Holtz, 2004
Skalibrowany stratygraficznie kladogram z Holtz, 2004 (=Holtz i in., 2004). Przerywaną linią ukazano dwie alternatywne pozycje Alioramus. Skala czasu za Walker i Geissman, 2009.
Benson, 2008
Skalibrowany stratygraficznie kladogram z Benson, 2008 (na podstawie Xu i in., 2006, z dodanymi Stokesosaurus, Eotyrannus i Deltadromeus). Skala czasu za Walker i Geissman, 2009.
Sereno i in., 2009
Skalibrowany stratygraficznie kladogram z Sereno i in., 2009. Skala czasu za Walker i Geissman, 2009.
Carr i Williamson, 2010
Skalibrowany stratygraficznie kladogram z Carr i Williamson, 2010 ukazujący też synapomorfie wybranych kladów. Cf. Alectrosaurus to nienazwany tyranozauroid (GIN 100/50, 100) a BYU 8120 i in. to Teratophoneus. Alioramus zawiera tylko A. remotus a Stokesosaurus - S. clevelandi. Skala czasu za Ogg i in., 2004.
Brusatte i in., 2009
Skalibrowany stratygraficznie kladogram z Brusatte i in., 2009 (na podstawie Carr i Williamson, 2010 z dodanym Alioramus altai i Xiongguanlong). Xiongguanlong następnie usunięto, gdyż tworzył politomię z Eotyrannus, Appalachiosaurus, Dryptosaurus i Albertosaurinae+Tyrannosaurinae. "Takson z Nowego Meksyku" (obecnie Bistahieversor) był wtedy siostrzanym taksonem Albertosaurus. "Takson z Utah" to Teratophoneus. Skala czasu za Walker i Geissman, 2009.
Brusatte i in., 2009(1)
Skalibrowany stratygraficznie kladogram z Brusatte i in., 2009 (z Xiongguanlong i bez Allosaurus - Cau, online [32]). "Takson z Nowego Meksyku" to Bistahieversor. "Takson z Utah" to Teratophoneus. Skala czasu za Walker i Geissman, 2009.
Averianov i in., 2010
Kladogram z Averianov i in., 2010 (na podstawie Smith i in., 2008 z dodanymi Proceratosaurus, Kileskus i Guanlong i odjętymi Tugulusaurus i NMV P186076. Usunięto też 6 nieinformatywnych cech).
Brusatte i in., 2010B
Skalibrowany stratygraficznie kladogram z Brusatte i in., 2010B na podstawie analizy Brusattego i Carra. "Utah taxon" to Teratophoneus.
Carr i in., 2011
Skalibrowany stratygraficznie kladogram z Carr i in., 2011 ukazujący też synapomorfie wybranych kladów (na podstawie Brusatte i in., 2009).
Zanno i Makovicky, 2011
Kladogram z Zanno i Makovicky, 2011 (na podstawie Sereno i in., 2009 z dodanym FMNH PR 2750 i 4 nowymi cechami).
Averianov i Sues, 2012
Kladogram z Averianov i Sues, 2012 (na podstawie Brusatte i in., 2010B z dodanym materiałem z turonu Uzbekistanu).
Brusatte i Benson, 2012
Kladogram z Brusatte i Benson, 2012 (na podstawie Brusatte i in., 2010B z rozdzieleniem Stokesosaurus clevelandi i Juratyrant, dodaniem 7 nowych cech i rewizją Dryptosaurus).
Xu i in., 2012
Kladogram z Xu i in., 2012 (na podstawie Brusatte i in., 2010B z dodaniem Yutyrannus).
Novas i in., 2013
Kladogram z Novas i in., 2013 (cechy na podstawie Benson i in., 2010C oraz Brusatte i in., 2010B).
Loewen i in., 2013
Kladogram z Loewen i in., 2013. U góry pełny kladogram (A) i alternatywna filogeneza Proceratosauridae (B), na dole skalibrowany stratygraficznie niepełny kladogram, ukazujący też miejsce powstania kladów.
Fiorillo i Tykoski 2014
Skalibrowane stratygraficznie kladogramy z Fiorillo i Tykoski, 2014. U góry: na podstawie Brusatte i in., 2010B z dodanym Nanuqsaurus, zmianą Dryptosaurus, usunięciem Raptorex i dodaniem jednej cechy). Na dole: na podstawie Loewen i in., 2013 z dodanym Nanuqsaurus), uproszczony.
Brusatte i Carr 2016
Kladogramy z Brusatte i Carr, 2016. U góry wynik analizy opartej na parsymonii, na dole analiza bayesowska.
Brusatte i in. 2016
Kladogramy z Brusatte i in., 2016. W analizie A Timurlengia oparta była na holotypowej puszce mózgowej, w analizie B - na materiale przypisanym.
Carr i in. 2017
Kladogram z Carr i in., 2017, na podstawie Brusatte i Carr, 2016, z dodanymi 20 cechami, dodanymi Timurlengia i nieopisanym taksonem z formacji Iren Dabasu. Qianzhousaurus zsynonimizowano z Alioramus.
Delcourt i Grillo, 2018
Skalibrowany stratygraficznie kladogram z Delcourt i Grillo, 2018, na podstawie Carr i in. (2017).
McDonald i in., 2018
Kladogram z McDonald i in., 2018, na podstawie Carr i in. (2017) z dodanym Dynamoterror.
Zanno i in., 2019a
Kladogram z Zanno i in. (2019) na podstawie Carr i in. (2017) ze zmienionym kodowaniem pięciu cech Xiongguanlong i dodanym Moros.
Zanno i in., 2019b
Kladogram z Zanno i in. (2019) na podstawie Loewen i in. (2013). Wykluczono Raptorex oraz Bagaraatan. Zmieniono kodowanie dwóch cech Xiongguanlong i dodano Moros.
Voris i in., 2020
Skalibrowany stratygraficznie kladogram z Voris i in. (2020) na podstawie Carr i in. (2017). Dodano osiem nowych cech budowy czaszki i zmodyfikowano trzy dotychczasowe, do analizy dodano Thanatotheristes.
Warshaw i Fowler, 2022
Kladogram z Warshaw i Fowler (2022), skupiony na Tyrannosauridae. Analiza na podstawie Carr i in. (2017) z modyfikacjami Vorisa i in. (2020) oraz modyfikacją kilku cech Daspletosaurus horneri i dodaniem D. wilsoni.
Scherer i Voiculescu-Holvad, 2023
Skalibrowany stratygraficznie kladogram z Scherer i Voiculescu-Holvad (2023), skupiony na Tyrannosaurinae. Analiza na podstawie Warshaw i Fowler (2022) z dodanym nowym okazem daspletozaura.
Dalman i in., 2024
Skalibrowany stratygraficznie kladogram z Dalman i in., 2024 na podstawie Loewen i in. (2013) z dodaniem dziesięciu cech i uwzględnieniem taksonów nazwanych od czasu publikacji tej pracy. Dodano też nowy takson - Tyrannosaurus mcraeensis.
Zheng i in., 2024
Skalibrowany stratygraficznie kladogram z Zheng i in., 2024 na podstawie Brusatte i Carr, 2016; dodano Suskityrannus, Asiatyrannus i Moros.
Scherer, 2025
Kladogramy z Scherer, 2025 na podstawie Scherer i Voiculescu-Holvad, 2024 oraz Dalman i in., 2024. Dodano nowe cechy dla Tyrannosaurus mcraeensis oraz Suskityrannus. Wariant A przedstawia rodzaj Daspletosaurus jako anagenetyczną linię rozwojową, prowadzącą do Tyrannosaurini. W wariancie B widzimy dwie linie rozwojowe zaawansowanych tyranozaurynów - Daspletosaurini i siostrzne Tyrannosaurini. B' - ten sam wariant co B; róznica polega na tym, że Daspletosaurini obejmuje tylko rodzaj Daspletosaurus, podczas gdy Thanatotheristes jest bardziej bazalny. W wariancie C przedstawiono ewolucję Tyrannosaurinae wg tej samej hipotezy, co w B'.
Zanno i Napoli, 2025
Kladogramy z Zanno i Napoli, 2025. W wariancie a widzimy wyniki analizy dokonanej metodą maksymalnej parsymonii, w wariancie b - z wykorzystaniem metody beyesowskiej.
Hernandez-Luna i in., 2026
Kladogram z Hernandez-Luna i in., 2026 na podstawie Brusatte i in. (2010), Brusatte i Carr (2016), Zanno i in. (2019), Zanno i Napoli (2025), Voris i in. (2025), Yun i Carr (2020), Wu i in. (2020) oraz Scherer i Voiculescu-Hovald (2024).
Longrich i in., 2026
Skalibrowany stratygraficznie kladogram z Longrich i in., 2026 na podstawie Rivera-Sylva i in. (2024) z dodanymi nowymi cechami oraz dodanym Khankhuuluu, a także czterema nanotyranoidami. Stygivenator molnari jest tu traktowany jako ważny gatunek, a Nanotyrannus lethaeus jako drugi gatunek rodzaju Stygivenator.
Niepublikowane
Carr, 2005
Kladogram z Carr, 2005 (tylko cechy kończyn tylnych).
Cau, online 2012
Kladogram z Cau, online 2012 [33]
Bibliografia
Publikacje naukowe:
Arp, D. (2020) "Developing an Assessment to Evaluate Tyrannosaurus rex Forelimb Use Cases." Biosis: Biological Systems 1(3): 102-108. doi: https://doi.org/10.37819/biosis.001.03.0060
Asara, J.M., Schweitzer, M.H., Freimark, L.M., Phillips, M. & Cantley, L.C. (2007). "Protein sequences from mastodon and Tyrannosaurus rex revealed by mass spectrometry." Science. 316 (5822), 280–285. doi:10.1126/science.1137614 [abstrakt]
Asara, J.M., Schweitzer, M.H., Cantley, L.C. & Cottrell, J.S. (2008). "Response to Comment on „Protein Sequences from Mastodon and Tyrannosaurus rex Revealed by Mass Spectrometry”. Science. 321 (5892), 1040c. doi:10.1126/science.1157829 [abstrakt]
Averianov, A.O., Krasnolutskii, S.A. & Ivantsov, S.V. (2010) "A new basal coelurosaur (Dinosauria: Theropoda) from the Middle Jurassic of Siberia" Proceedings of the Zoological Institute RAS 314, 42-57.
Averianov, A. & Sues, H.-D. (2012a) "Skeletal remains of Tyrannosauroidea (Dinosauria: Theropoda) from the Bissekty Formation (Upper Cretaceous: Turonian) of Uzbekistan" Cretaceous Research, 34, 284-297. doi:10.1016/j.cretres.2011.11.009.
Averianov, A. O., Sues, H. D., & Tleuberdina, P. A. (2012b). "The forgotten dinosaurs of Zhetysu (eastern Kazakhstan; Late Cretaceous)". Proceedings of the Zoological Institute RAS.
Buckley, M., Walker, A., Ho, S.Y., Yang, Y., Smith, C., Ashton, P., Oates, J.T., Cappellini, E., Koon, H., Penkman, K., Elsworth, B., Ashford D., Solazzo, C., Andrews, P., Strahler, J., Shapiro, B., Ostrom, P., Gandhi, H., Miller, W., Raney, B., Zylber, M.I., Gilbert, M.T., Prigodich, R.V., Ryan, M., Rijsdijk, K.F., Janoo, A. & Collins, M.J. (2008). "Comment on „Protein sequences from mastodon and Tyrannosaurus rex revealed by mass spectrometry”. Science. 319 (5859), 33. doi:10.1126/science.1147046.
Bouabdellah, F., Lessner, E. & Benoit, J. (2022). "The rostral neurovascular system of Tyrannosaurus rex." Paleontologia Electronica. 25.1.a3. doi:10.26879/1178.
Bell, P., Currie, P.J. (2014). “Albertosaurus (Dinosauria: Theropoda) material from an Edmontosaurus bonebed (Horseshoe Canyon Formation) near Edmonton: Clarification of palaeogeographic distribution”. Canadian Journal of Earth Sciences. 51(11), 1052-1057.
Bell, P., Campione, N.E., Persons, W.S., Currie, P.J., Larson, P.L., Tanke, D.H., Bakker, R.T. (2017) "Tyrannosauroid integument reveals conflicting patterns of gigantism and feather evolution". Biology Letters 2017 13 (6): 20170092 DOI: 10.1098/rsbl.2017.0092
Benson, R.B.J. (2008) "New information on Stokesosaurus, a tyrannosauroid (Dinosauria: Theropoda) from North America and the United Kingdom" Journal of Vertebrate Paleontology, 28, 732-750.
Benson, R.B.J., Barrett, P.M., Rich, T.H. & Vickers-Rich, P. (2010 A) "A Southern Tyrant Reptile" Science, 327, 1613.
Benson, R.B.J., Barrett, P.M., Rich, T.H., Vickers-Rich, P., Pickering, D. & Holland, T. (2010 B) "Response to Comment on "A Southern Tyrant Reptile"" Science, 329, 1013-d
Benson, R.B.J., Carrano, M.T. & Brusatte, S.L. (2010C) "A new clade of archaic large-bodied predatory dinosaurs (Theropoda: Allosauroidea) that survived to the latest Mesozoic" Naturwissenschaften, 97, 71-78.
Benson, R.B.J., Rich, T.H., Vickers-Rich, P. & Hall. M. (2012) "Theropod Fauna from Southern Australia Indicates High Polar Diversity and Climate-Driven Dinosaur Provinciality" PLoS ONE 7(5), e37122. doi: 10.1371/journal.pone.0037122
Bever, G.S., Brusatte, S.L., Balanoff, A.M., Norell, M.A. (2011) "Variation, variability, and the origin of the avian endocranium: insights from the anatomy of Alioramus altai (Theropoda: Tyrannosauroidea)" PLoS ONE, 6 (8), e23393. doi:10.1371/journal.pone.0023393.
Boeye, A.T. & Swann, S. (2024). "Calculating Muscular Driven Speed Estimates for Tyrannosaurus. BioRxiv [[34]] (preprint)
Boeye, A.T., Atkins-Weltman, K.L., King, J.L. & Swann, S. (2026). "Evidence of bird-like foot function in Tyrannosaurus." Royal Society Open Science. 13 (2): 252139 doi:10.1098/rsos.252139.
Brown, C.M, Currie, P.J. & Therrien, F. (2021). "Intraspecific facial bite marks in tyrannosaurids provide insight into sexual maturity and evolution of bird-like intersexual display". Paleobiology: 1-32.[abstrakt]
Brownstein, C.D. (2021). "Dinosaurs from the Santonian-Campanian Atlantic coastline substantiate phylogenetic signatures of vicariance in Cretaceous North America." Royal Society Open Science. 8, 210127.
Brusatte, S.L. & Benson, R.B.J. (2012) "The systematics of Late Jurassic tyrannosauroids (Dinosauria: Theropoda) from Europe and North America" Acta Palaeontologica Polonica. doi:10.4202/app.2011.0141.
Brusatte, S.L., Carr, T.D., Erickson, G.M., Bever, G.S. & Norell, M.A. (2009) "A long-snouted, multihorned tyrannosaurid from the Late Cretaceous of Mongolia" Proceedings of the National Academy of Sciences, 106, 17261-17266.
Brusatte, S.L., Chure, D.J., Benson, R.B.J. & Xu, X. (2010A) "The osteology of Shaochilong maortuensis, a carcharodontosaurid (Dinosauria: Theropoda) from the Late Cretaceous of Asia" Zootaxa, 2334, 1-46.
Brusatte, S.L., Norell, M.A., Carr, T.D., Erickson, G.M., Hutchinson, J.R., Balanoff, A.M., Bever, G.S., Choiniere, J.N., Makovicky, P.J. & Xu, X. (2010B) "Tyrannosaur Paleobiology: New Research on Ancient Exemplar Organisms" Science, 329, 1481-1485.
Brusatte, S.L., Benson, R.B.J. & Norell, M.A. (2011) "The Anatomy of Dryptosaurus aquilunguis (Dinosauria: Theropoda) and a Review of Its Tyrannosauroid Affinities" American Museum Novitates, 3717, 1-53. doi:10.1206/3717.2.
Brusatte, S.L., Carr, T.D. & Norell, M.A. (2012) "The osteology of Alioramus, a gracile and long-snouted tyrannosaurid (Dinosauria, Theropoda) from the Late Cretaceous of Mongolia" Bulletin of the American Museum of Natural History, 366, 1-197. doi:10.1206/770.1
Brusatte, S.L., Hone, D.W.E. & Xu, X. (2013) "Phylogenetic Revision of Chingkankousaurus fragilis, a Forgotten Tyrannosauroid from the Late Cretaceous of China" Parrish, J.M., Molnar, R.E., Currie, P.J. & Koppelhus, E.B. (red.) "Tyrannosaurid Paleobiology" wyd. Indiana University Press, 2-13.
Brusatte, S.L., Lloyd, G.T., Wang, S.C. & Norell, M.A. (2014) "Gradual Assembly of Avian Body Plan Culminated in Rapid Rates of Evolution across the Dinosaur-Bird Transition" Current Biology, 24(20), 2386-2392. doi:10.1016/j.cub.2014.08.034
Brusatte, S.L., Carr, T.D. (2016) "The phylogeny and evolutionary history of tyrannosauroid dinosaurs" Scientific Reports, 6, 20252. doi:10.1038/srep20252
Brusatte, S.L., Averianov, A., Sues, H.D., Muir, A., Butler, I.B. (2016). "New tyrannosaur from the mid-Cretaceous of Uzbekistan clarifies evolution of giant body sizes and advanced senses in tyrant dinosaurs". Proceedings of the National Academy of Sciences of the United States of America, t. 113, nr 13, str. 3447–3452. doi: 10.1073/pnas.1600140113.
Brusatte, S.L., Carr, T.D., Williamson, T.E., Holtz T.R., Hone, D.W.E., Williams, S.A. (2016) "Dentary groove morphology does not distinguish ‘Nanotyrannus’ as a valid taxon of tyrannosauroid dinosaur. Comment on: “Distribution of the dentary groove of theropod dinosaurs: Implications for theropod phylogeny and the validity of the genus Nanotyrannus Bakker et al., 1988”" Cretaceous Research.
Caneer, T., Molkestad, T. & Spencer, G.L. (2021). "Tracks in the Upper Cretaceous of the Raton Basin possibly show tyrannosaurid rising from a prone position." W: Lucas, S.G., Hunt, A.P. & Lichtig, A.J. (2021), Fossil Record 7. New Mexico Museum of Natural History and Science Bulletin 82.
Carbone, C., Turvey, S.T. & Bielby, J. (2011) "Intra-guild competition and its implications for one of the biggest terrestrial predators, Tyrannosaurus rex" Proceedings of the Royal Society of London B: Biological Sciences, 278, 2682-2690. doi:10.1098/rspb.2010.2497.
Carpenter, K. (2000) "Evidence of predatory behavior by theropod dinosaurs" Gaia, 15, 135-144.
Carr, T.D., Williamson, T.E., Britt, B.B. & Stadtman, K. (2011) "Evidence for high taxonomic and morphologic tyrannosauroid diversity in the Late Cretaceous (Late Campanian) of the American Southwest and a new short-skulled tyrannosaurid from the Kaiparowits formation of Utah" Naturwissenschaften, 98(3), 241-246. doi:10.1007/s00114-011-0762-7.
Carr, T.D. & Williamson, T.E. (2010) "Bistahieversor sealeyi, gen. et sp. nov., a new tyrannosauroid from New Mexico and the origin of deep snouts in Tyrannosauroidea" Journal of Vertebrate Paleontology, 30, 1-16.
Carr, T.D., Varricchio, D.J., Sedlmayr, J.C., Roberts, E.M., Moore, J.S.. (2017). "A new tyrannosaur with evidence for anagenesis and crocodile-like facial sensory system". Scientific Reports. 7: 44942. doi:10.1038/srep44942
Carr, T.D. (2020) "A high-resolution growth series of Tyrannosaurus rex obtained from multiple lines of evidence." PeerJ 8:e9192 doi:https://doi.org/10.7717/peerj.9192.
Caspar, K.R., Gutiérrez-Ibáñez, C., Bertrand, O.C., Carr, T., Colbourne, J.A.D., Erb, A., George, H., Holtz Jr, T.R., Naish, D., Wylie, D.R., Hurlburt, G.R. (2024). "How smart was T. rex? Testing claims of exceptional cognition in dinosaurs and the application of neuron count estimates in palaeontological research." The Anatomical Record. 307.12. doi:10.1002/ar.25459.
Chatterjee, S. (1978) "Indosuchus and Indosaurus, Cretaceous Carnosaurs from India" Journal of Paleontology, 52(3), 570-580.
Chin, K., Tokaryk, T.T., Erickon, G.M. & Calk, L.C. (1998) "A king-sized theropod coprolite" Nature, 393, 680-682.
Choiniere, J.N., Clark, J.M., Forster, C.A. & Xu, X. (2010) "A basal coelurosaur (Dinosauria: Theropoda) from the Late Jurassic (Oxfordian) of the Shishugou Formation in Wucaiwan, People's Republic of China" Journal of Vertebrate Paleontology, 30(6), 1773-1796. doi:10.1080/02724634.2010.520779.
Choiniere, J.N., Clark, J.M., Forster, C.A., Norell, M.A., Eberth, D.A., Erickson, G.M., Chu, H. & Xu, X. (2013) "A juvenile specimen of a new coelurosaur (Dinosauria: Theropoda) from the Middle-Late Jurassic Shishugou Formation of Xinjiang, People's Republic of China" Journal of Systematic Palaeontology. doi:10.1080/14772019.2013.781067
Chowchuvech, W., Manitkoon, S., Chanthasit, P. & Ketwetsuriya, C. (2024). "The First Occurrence of a Basal Tyrannosauroid in Southeast Asia: Dental Evidence from the Upper Jurassic of Northeastern Thailand." Tropical Natural History. 24, 1, 84–95.
Coppock, C.C. & Currie, P.J. (2023). "Additional Albertosaurus sarcophagus (Tyrannosauridae, Albertosaurinae) material from the Danek bonebed of Edmonton, Alberta, Canada with evidence of cannibalism. Canadian Journal of Earth Sciences. Just-IN [[35]].
Currie, P.J. (1995) "New information on the anatomy and relationships of Dromaeosaurus albertensis (Dinosauria: Theropoda)" Journal of Vertebrate Paleontology, 15, 576-591. doi:10.1080/02724634.1995.10011250
Currie, P.J. (2003) "Cranial anatomy of tyrannosaurid dinosaurs from the Late Cretaceous of Alberta, Canada" Acta Palaeontologica Polonica 48(2), 191-226.
Csiki, Z., Vremir, M., Brusatte, S.L. & Norell, M.A. (2010) "An aberrant island-dwelling theropod dinosaur from the Late Cretaceous of Romania" Proceedings of the National Academy of Sciences, 107(35), 15357-15361. doi: 10.1073/pnas.1006970107
Dalman, S.G. &Lucas, S.G. (2018). "New evidence for predatory behavior in tyrannosaurid dinosaur from the Kirtland Formation (Late Cretaceous, Campanian) Northwestern New Mexico.: W:Lucas, S.G. & Sullivan, R.M.. Fossil Record 6: New Mexico Museum of Natural History and Science, Bulletin 79. 113-124.
Dalman, S. & Lucas, S.G. (2021). "New evidence for cannibalism in tyrannosaurid dinosaurs from the Upper Cretaceous (Campanian/Maastrichtian) San Juan Basin of New Mexico." W: Lucas, S.G., Hunt, A.P. & Lichtig, A.J. (2021). Fossil Record 7. New Mexico Museum of Natural History and Science Bulletin 82.
Dalman, S. G, Loewen, M. A., Pyron, R. A., Jasinski, S. E., Malinzak, D. E., Lucas, S. G., Fiorillo, A. R., Currie, P. J. & Longrich, N. R. (2024). "A giant tyrannosaur from the Campanian–Maastrichtian of southern North America and the evolution of tyrannosaurid gigantism". Scientific Reports. doi:10.1038/s41598-023-47011-0.
DePalma, R.A. II, Burnham, D.A., Martin, L.D., Rothschild, B.M. & Larson, P.L. (2013) "Physical evidence of predatory behavior in Tyrannosaurus rex" Proceedings of the National Academy of Sciences. doi:10.1073/pnas.1216534110.
Delcourt, R., Grillo, O.N. (2018). "Tyrannosauroids from the Southern Hemisphere: Implications for biogeography, evolution, and taxonomy". Palaeogeography, Palaeoclimatology, Palaeoecology. (in press). doi:10.1016/j.palaeo.2018.09.003.
Erickson, Peter J. Makovicky, Philip J. Currie, Mark A. Norell, Scott A. Yerby & Christopher A. Brochu (2015) "Corrigendum: Gigantism and comparative life-history parameters of tyrannosaurid dinosaurs" Nature (advance online publication) doi:10.1038/nature16487.
Ernesto Blanco, R. (2023). "Tyrannosaurus rex runs again: a theoretical analysis of the hypothesis that full-grown large theropods had a locomotory advantage to hunt in a shallow-water environment." Zoological Journal of the Linnean Society, 198.1. 202–219. [[36]].
Evans, D.C., Larson, D.W. & Currie, P.J. (2013) "A new dromaeosaurid (Dinosauria: Theropoda) with Asian affinities from the latest Cretaceous of North America" Naturwissenschaften. doi:10.1007/s00114-013-1107-5
Feng, L., Bi, S., Pittman, M.,. Brusatte, S.L., Xu, H. (2016) "A new tyrannosaurine specimen (Theropoda: Tyrannosauroidea) with insect borings from the Upper Cretaceous Honglishan Formation of Northwestern China”. Cretaceous Research 66, 155-162 [37]
Fiorillo, A.R. & Tykoski, R.S. (2014) "A Diminutive New Tyrannosaur from the Top of the World" PLoS ONE, 9(3), e91287. doi:10.1371/journal.pone.0091287
Foth, C., Tischlinger, H. & Rauhut, O.W.M. (2014) "New specimen of Archaeopteryx provides insights into the evolution of pennaceous feathers" Nature, 511(7507), 79-82. doi:10.1038/nature13467
Fowler, D.W., Woodward, H.N., Freedman, E.A., Larson, P.L. & Horner, J.R. (2011) "Reanalysis of "Raptorex kriegsteini": A Juvenile Tyrannosaurid Dinosaur from Mongolia" PLoS ONE 6(6): e21376. doi:10.1371/journal.pone.0021376
Gignac, P.M. , Makovicky, P.J. , Erickson, G.M. & Walsh, R.P. (2010) "A description of Deinonychus antirrhopus bite marks and estimates of bite force using tooth indentation simulations" Journal of Vertebrate Paleontology, 30(4), 1169-1177. doi:10.1080/02724634.2010.483535
Gignac, P.M., Erickson, G.M. (2017) "The Biomechanics Behind Extreme Osteophagy in Tyrannosaurus rex". Scientific Reports 7, Article number: 2012 (2017) doi:10.1038/s41598-017-02161-w
Godefroit, P., Cau, A., Hu, D.-Y., Escuillié, F., Wu, W., & Dyke, G. (2013) "A Jurassic avialan dinosaur from China resolves the early phylogenetic history of birds" Nature, 498(7454), 359-362. doi:10.1038/nature12168
Gold, L.M.E., Brusatte, S.L. & Norell, M.A. (2013) "The cranial pneumatic sinuses of the tyrannosaurid Alioramus (Dinosauria: Theropoda) and the evolution of cranial pneumaticity in theropod dinosaurs" American Museum Novitates, 3790, 1-46. http://hdl.handle.net/2246/6462
Goloboff, P.A., Farris, J.S. & Nixon, K.C. (2008) "TNT, a free program for phylogenetic analysis" Cladistics, 24, 774-786. doi:10.1111/j.1096-0031.2008.00217.x
Han, G., Chiappe, L.M., Ji, S.-A., Habib, M., Turner, A.H., Chinsamy, A., Liu, X., & Han, L. (2014) "A new raptorial dinosaur with exceptionally long feathering provides insights into dromaeosaurid flight performance" Nature Communications, 5, 4382. doi:10.1038/ncomms5382
Happ, J. (2008) "An analysis of predator–prey behavior in a head-to-head encounter between Tyrannosaurus rex and Triceratops" [w:] Carpenter, K. & Larson, P.E. (red.) "Tyrannosaurus rex, the Tyrant King (Life of the Past)" Indiana University Press, Bloomington, 355–368.
Hernández-Luna, C.A., Hendrickx, C., Marín-Leyva, A.H. & Carr, T.D. (2026). The dentition of tyrannosauroid theropods: a review. Discovoverer Geoscience 4, 96. doi:10.1007/s44288-026-00454-0.
Herne, M.C., Nair, J.P & Salisbury, S.W. (2010) "Comment on "A Southern Tyrant Reptile"" Science, 329, 1013-c.
Holtz, T.R. (1994) "The phylogenetic position of the Tyrannosauridae: implications for theropod systematics" Journal of Paleontology, 68, 1100-1117.
Holtz, T.R. (2004) "Tyrannosauroidea" [w:] Weishampel, D.B., Dodson, P. & Osmólska, H. (red.) "The Dinosauria" Berkeley and Los Angeles: University of California Press, 111-136.
Holtz, T.R. (2008). "Chapter 20: A critical re-appraisal of the obligate scavenging hypothesis for Tyrannosaurus rex and other tyrant dinosaurs". W: Larson, P., Carpenter, K. Tyrannosaurus rex: The Tyrant King. Book Publishers. pp. 371–394.
Hone, D.W., Rauhut, O.W. (2010). "Feeding behaviour and bone utilization by theropod dinosaurs". Lethaia. 43 (2): 232–244. doi:10.1111/j.1502-3931.2009.00187.x
Hone, D.W.E., Watabe, M. (2010) "New information on scavenging and selective feeding behaviour of tyrannosaurids" Acta Palaeontologica Polonica, 55 (4), 627-634. doi:10.4202/app.2009.0133.
Hone, D. W. E., Tanke, D. H. (2015). "Pre- and postmortem tyrannosaurid bite marks on the remains of Daspletosaurus (Tyrannosaurinae: Theropoda) from Dinosaur Provincial Park, Alberta, Canada". PeerJ. 3: e885. doi:10.7717/peerj.885
Horner, J.R., Goodwin, M.B., Myhrvold, N. (2011) "Dinosaur Census Reveals Abundant Tyrannosaurus and Rare Ontogenetic Stages in the Upper Cretaceous Hell Creek Formation (Maastrichtian), Montana, USA" PLoS ONE 6(2), e16574. doi:10.1371/journal.pone.0016574
Hurum, J.H. & Sabath, K. (2003) "Giant theropod dinosaurs from Asia and North America: Skulls of Tarbosaurus bataar and Tyrannosaurus rex compared" Acta Palaeontologica Polonica, 48(2), 161-190.
Hutchinson, J.R., Bates, K.T., Molnar, J., Allen, V. &, Makovicky, P.J. (2011) "A Computational Analysis of Limb and Body Dimensions in Tyrannosaurus rex with Implications for Locomotion, Ontogeny, and Growth" PLoS ONE 6(10), e26037. doi:10.1371/journal.pone.0026037
Ji, Q., Ji, S.A. & Zhang, L.-J. (2009) "First large tyrannosauroid theropod from the Early Cretaceous Jehol Biota in northeastern China" Geological Bulletin of China, 28, 1369-1374.
Johnson-Ransom, E., Li. F., Xu, X., Ramos, R., Midziuk, A.J., Thon, U., Atkins-Weltman, K. & Snively, E. (2023). "Comparative cranial biomechanics reveal that Late Cretaceous tyrannosaurids exerted relatively greater bite force than in early-diverging tyrannosauroids." The Anatomical Record. [38].
Kane, A., Healy, K., Ruxton G.D., Jackson, A.L. (2016) "Body Size as a Driver of Scavenging in Theropod Dinosaurs" The American Naturalist, 187, 706–716. doi:10.1086/686094.
Kawabe, S. & Hattori, S. (2022) "Complex neurovascular system in the dentary of Tyrannosaurus." Historical Biology, 34:7, 1137-1145. doi:10.1080/08912963.2021.1965137.
Krauss, D.A., Robinson, J.M. (2013). "Chapter 13: The Biomechanics of a Plausible Hunting Strategy for Tyrannosaurus rex". W: Parrish, M.J., Molnar, R.E., Currie, P.J., Koppelhus, E.B. Tyrannosaurid Paleobiology (Life of the Past). Indiana University Press. pp. 251–260.
Kundrát, M., Xu, X., Hančová, M., Gajdoš, A., Guo, Y., & Chen, D. (2018). Evolutionary disparity in the endoneurocranial configuration between small and gigantic tyrannosauroids. Historical Biology, 1-15. (abstrakt).
Lanser, K.P., Heimhofer, U. (2015). “Evidence of theropod dinosaurs from a Lower Cretaceous karst filling in the northern Sauerland (Rhenish Massif, Germany).” Paläontologische Zeitschrift. 89, 79-94.
Lee, M.S.Y. & Worthy, T.H. (2012) "Likelihood reinstates Archaeopteryx as a primitive bird" Biology Letters 8(2), 299-303. doi: 10.1098/rsbl.2011.0884
Lehman, T.M. & Wick, S.L. (2012) "Tyrannosauroid dinosaurs from the Aguja Formation (Upper Cretaceous) of Big Bend National Park, Texas" Earth and Environmental Science Transactions of the Royal Society of Edinburgh, 103(3-4), 471-485. doi:10.1017/S1755691013000261
Loewen, M.A., Irmis, R.B., Sertich, J.J.W., Currie, P.J. & Sampson, S.D. (2013) "Tyrant Dinosaur Evolution Tracks the Rise and Fall of Late Cretaceous Oceans" PLoS ONE 8(11), e79420. doi:10.1371/journal.pone.0079420
Longrich, N.R., Horner, J.R., Erickson, G.M., Currie, P.J. (2010) "Cannibalism in Tyrannosaurus rex" PLoS ONE 5(10): e13419. doi:10.1371/journal.pone.0013419
Longrich, N.R., Dalman, S., Lucas, S.G. & Fiorillo, A.R. (2026). A large tyrannosaurid from the Late Cretaceous (Campanian) of North America. Scientific Reports 16, 8371. doi:10.1038/s41598-026-38600-w.
Lü, J., Yi, L., Brusatte, S.L., Yang, L., Li, H. & Chen, L. (2014) "A new clade of Asian Late Cretaceous long-snouted tyrannosaurids" Nature Communications, 5, 3788. doi:10.1038/ncomms4788
Madsen, J.H., Jr. (1976 [1993]) "Allosaurus fragilis: A Revised Osteology" Utah Geological Survey Bulletin, 109 (2 ed.), Salt Lake City, Utah Geological Survey.
Maganuco, S., Cau A. & Pasini G. (2005) "First description of theropod remains from the Middle Jurassic (Bathonian) of Madagascar" Atti della Societa Italiana di Scienze Naturali e del Museo Civico di Storia Naturale in Milano, 146, 165-202.
Makovicky, P.J., Li, D., Gao, K-Q., Lewin, M., Erickson G.M. & Norell, M.A. (2010) "A giant ornithomimosaur from the Early Cretaceous of China" Proceedings of the Royal Society B: Biological Sciences, 277, 191-198. doi:10.1098/rspb.2009.0236.
Mclain, M.A., Nelsen, D., Snyder, K., Griffin, C.T., Siviero, B., Brand, L.R., Chadwick, A.V. (2018). “Tyrannosaur cannibalism: a case of a tooth-traced tyrannosaurid bone in the Lance Formation (Maastrichtian), Wyoming.” PALAIOS 33(4): 164-173. [39].
McCre,a R.T., Buckley, L.G., Farlow, J.O., Lockley. M.G., Currie, P.J., Matthews, N.A. (2014) A ‘Terror of Tyrannosaurs’: The First Trackways of Tyrannosaurids and Evidence of Gregariousness and Pathology in Tyrannosauridae. PLoS ONE 9(7): e103613. doi:10.1371/journal.pone.0103613.
McDonald, A.T., Wolfe, D.G., Dooley Jr, A.C. (2018). "A new tyrannosaurid (Dinosauria: Theropoda) from the Upper Cretaceous Menefee Formation of New Mexico". PeerJ: 6:e5749. doi:10.7717/peerj.5749.
Mitchell, J.L., Barbi, M., McKellar, R.C., Vliveti, M. & Coulson, I.M. (2025). "In situ analysis of vascular structures in fractured Tyrannosaurus rex rib." Scientific Reports 15, 20327 doi:10.1038/s41598-025-06981-z
Myhrvold, N.P. (2013) "Revisiting the Estimation of Dinosaur Growth Rates" PLoS ONE 8(12), e81917. doi:10.1371/journal.pone.0081917
Naish, D. & Martill, D.M. (2007) "Dinosaurs of Great Britain and the role of the Geological Society of London in their discovery: basal Dinosauria and Saurischia" Journal of the Geological Society, 164, 93-510.
Nesbitt, S.J.,. Denton Jr., R.K., Loewen, M.A., Brusatte, S.L., Smith, N.D., Turner, A.H., Kirkland, J.I., McDonald, A.T. & Wolfe, D.G. (2019). “A mid-Cretaceous tyrannosauroid and the origin of North American end-Cretaceous dinosaur assemblages.”. Nature Ecology & Evolution [40].
Newbrey, M.G., Brinkman, D.B., Winkler, D.A., Freedman, E.A., Neuman, A.G., Fowler, D.W., & Woodward, H.N. (2013) "Teleost centrum and jaw elements from the Upper Cretaceous Nemegt Formation (Campanian - Maastrichtian) of Mongolia and a re-identification of the fish centrum found with the theropod Raptorex kreigsteini" Arratia, G., Schultze, H.-P. & Wilson, M.V.H. (red.) "Mesozoic Fishes 5 - Global Diversity and Evolution" 291-303.
Nielsen, J., Fowler, D., Wyenberg-Henzler, T., Jacobsen, A.R. & Pearce, C. (2026). "Investigating Size-Asymmetric Feeding Among Tyrannosaurids Using Tooth Marks on a Metatarsal from the Judith River Formation, Montana, USA." Evolving Earth, 100107, doi:10.1016/j.eve.2026.100107.
Norell, M.A. & Makovicky, P.J. (2004) "Dromaeosauridae" [w:] Weishampel, D.B., Dodson, P. & Osmólska, H. (red.) "The Dinosauria" Berkeley and Los Angeles: University of California Press, 196-209.
Novas, F.E. (2009) "The Age of Dinosaurs in South America" Indiana University Press, 1-452.
Novas, F.E., Agnolín, F.L., Ezcurra, M.D., Porfiri, J. & Canale, J.I. (2013) "Evolution of the carnivorous dinosaurs during the Cretaceous: The evidence from Patagonia" Cretaceous Research, 45, 174-215. doi:10.1016/j.cretres.2013.04.001
Organ, C.L., Schweitzer, M.H., Zheng, W., Freimark, .L.M., Cantley, L.C. & Asara, J.M. (2008). "Molecular phylogenetics of mastodon and Tyrannosaurus rex." Science (New York, N.Y.). 320 (5875), 499, doi:10.1126/science.1154284 [abstrakt]
Padian, K. 2022. "Why tyrannosaurid forelimbs were so short: An integrative hypothesis". Acta Palaeontologica Polonica 67 (1): 63–76 [41]
Paul, G.S. (2008). "Chapter 18: The Extreme Life Style and Habits of the Gigantic Tyrannosaurid Superpredators of the Cretaceous North America and Asia". W: Larson, P., Carpenter, K. Tyrannosaurus, The Tyrant King. Indiana University Press. pp. 307–345
Peecook, B.R., Wilson, J.A., Hernández-Rivera, R., Montellano-Ballesteros, M., Wilson, G.P. (2012) "First tyrannosaurid remains from the Upper Cretaceous "El Gallo" Formation of Baja California, México" Acta Palaeontologica Polonica. doi:10.4202/app.2012.0003.
Peecook B.R., Sidor C.A. (2015) “The First Dinosaur from Washington State and a Review of Pacific Coast Dinosaurs from North America”. PLoS ONE 10(5): e0127792. doi:10.1371/journal.pone.0127792
Perez-Moreno, B.P., Sanz, J.L., Buscalioni, A.D., Moratalla, J.J., Ortega, F. & Raskin-Gutman, D. (1994) "A unique multitoothed ornithomimosaur from the Lower Cretaceous of Spain" Nature, 370, 363-367.
Peterson, J.E., Tseng, Z.J. & Brink, S. (2021). "Bite force estimates in juvenile Tyrannosaurus rex based on simulated puncture marks." PeerJ 9:e11450 DOI 10.7717/peerj.11450.
Pevzner PA., Kim S. & Ng, J. (2008). "Comment on „Protein sequences from mastodon and Tyrannosaurus rex revealed by mass spectrometry”." Science. 321. 5892, 1040. doi:10.1126/science.1155006
Porfiri, J.D., Novas, F.E., Calvo, J.O., Agnolin, F.L., Ezcurra, M.D. & Cerda, I.A. (2014) "Juvenile specimen of Megaraptor (Dinosauria, Theropoda) sheds light about tyrannosauroid radiation" Cretaceous Research, 51, 35-55. doi:10.1016/j.cretres.2014.04.007
Rauhut, O.W.M. (2003). "A tyrannosauroid dinosaur from the Upper Jurassic of Portugal" Palaeontology, 46, 903-910.
Rauhut, O.W.M., Milner, A.C. & Moore-Fay, S. (2010) "Cranial osteology and phylogenetic position of the theropod dinosaur Proceratosaurus bradleyi (Woodward, 1910) from the Middle Jurassic of England" Zoological Journal of the Linnean Society, 158, 155-195.
Rauhut, O.W.M., Foth, C., Tischlinger, H., Norell, M.A. (2012) "Exceptionally preserved juvenile megalosauroid theropod dinosaur with filamentous integument from the Late Jurassic of Germany" Proceedings of the National Academy of Sciences, 109, 11746-11751. doi:10.1073/pnas.1203238109.
Robinson, R.F., Jasinski, S.E., Sullivan, R.M. (2015) "Theropod bite marks on dinosaur bones: indications of a scavenger, predator, or both?; and their taphonomic implications" New Mexico Museum of Natural History and Science Bulletin 67:275-282 [42]
Rolando, A.M.A., Novas, F.E., Agnolin, F.L. (2019). “A reanalysis of Murusraptor barrosaensis Coria & Currie (2016) affords new evidence about the phylogenetical relationships of Megaraptora.”Cretaceous Research (advance online publication) [[43]]
Ruiz, J. (2017)Comments on “A tyrannosaur trackway at Glenrock, Lance Formation (Maastrichtian), Wyoming” (Smith et al., Cretaceous Research, v. 61, pp. 1–4, 2016). Cretaceous Research [[44]].
Scherer, C.R. & Voiculescu-Holvad, C. (2023). "Re-analysis of a dataset refutes claims of anagenesis within Tyrannosaurus-line tyrannosaurines (Theropoda, Tyrannosauridae)." Cretaceous Research [[45]]
Scherer, C.R. (2025). "Multiple lines of evidence support anagenesis in Daspletosaurus and cladogenesis in derived tyrannosaurines." Cretaceous Research. [[46]].
Schmerge, J.D., Rothschild, B.M. (2016). “Distribution of the dentary groove of theropod dinosaurs: Implications for theropod phylogeny and the validity of the genus Nanotyrannus Bakker et al., 1988.” Cretaceous Research. 61, 26-33.
Schweitzer, M.H., Wittmeyer, J.L., Horner, J.R. & Toporski, J.K. (2005). "Soft-tissue vessels and cellular preservation in Tyrannosaurus rex." Science. 307 (5717), s. 1952–1955. doi:10.1126/science.1108397. [abstrakt]
Sellers WI, Pond SB, Brassey CA, Manning PL, Bates KT. (2017) “Investigating the running abilities of Tyrannosaurus rex using stress-constrained multibody dynamic analysis”. PeerJ 5:e3420 [47].
Senter, P. (2010) "Using creation science to demonstrate evolution: application of a creationist method for visualizing gaps in the fossil record to a phylogenetic study of coelurosaurian dinosaurs" Journal of Evolutionary Biology, 23, 1732-1743.
Serrano-Brañas, C.I., Gutiérrez-Blando, C., Bigurra, R.D., González-León, C.M. (2017) "First occurrence of tyrannosaurid theropods from the Corral de Enmedio Formation (Upper Cretaceous) Sonora, México" Cretaceous Research 27, DOI: 10.1016/j.cretres.2017.03.015
Sereno, P.C., Tan, L., Brusatte, S.L., Kriegstein, H.J., Zhao, X. & Cloward, C. (2009) "Tyrannosaurid Skeletal Design First Evolved at Small Body Size" Science, 326, 418-422.
Smith, S., Persons, W.S., Xing, L (2016). ““A tyrannosaur trackway at Glenrock, Lance Formation (Maastrichtian), Wyoming” . Cretaceous Research, v. 61, pp. 1–4.
Snively, E., Russell, A., Powell, G.L., Theodor, J., Ryan, M.J. (2014). “The role of the neck in the feeding behaviour of the Tyrannosauridae: Inference based on kinematics and muscle function of extant avians”. Journal of Zoology. 292(4), 290-303.
Snively, E., O'Brien, H., Henderson, D.M., Mallison, H., Surring,L.A., Burns, M.E., Holtz, T.R., Russell, A.P., Witmer, L.M., Currie, P.J., Hartman, S.A., & Cotton, J.R. (2018). "Lower rotational inertia and larger leg muscles indicate more rapid turns in tyrannosaurids than in other large theropods." PeerJ 6:e27021v1 [[48]].
Stevens, K.A. (2006) "Binocular vision in theropod dinosaurs" Journal of Vertebrate Paleontology, 26 (2), 321-330.
Surring, L.A., Burns, M.E., Snively, E., Barta, D.E., Holtz Jr., T.R., Russell, A.P., Witmer, L.M. & Currie, P.J. (2022). "Consilient evidence affirms expansive stabilizing ligaments in the tyrannosaurid foot." Vertebrate Anatomy Morphology Palaeontology 10:49–64.
Therrien, F., Zelenitsky, D.K., Tanaka, K., Voris, J,T., Erickson, G.M., Currie, P.J., Debuhr, C.L. & Kobayashi, Y. (2023). "Exceptionally preserved stomach contents of a young tyrannosaurid reveal an ontogenetic dietary shift in an iconic extinct predator." Science Advances 9,eadi0505(2023).DOI:10.1126/sciadv.adi0505.
Turner, A.H., Pol, D., Clarke, J.A., Erickson, G.M., & Norell, M. (2007) "A basal dromaeosaurid and size evolution preceding avian flight" Science 317, 1378-1381.
Turner, A.H., Pol, D. & Norell, M.A. (2011) "Anatomy of Mahakala omnogovae (Theropoda: Dromaeosauridae) Tögrögiin Shiree, Mongolia" American Museum Novitates, 3722, 1-66. doi:10.1206/3722.2.
Turner, A.H., Makovicky, P.J. & Norell, M.A. (2012) "A review of dromaeosaurid systematics and paravian phylogeny" Bulletin of the American Museum of Natural History, 371, 1-206. doi:10.1206/748.1
van Bijlert, P.A., Knoek van Soest, A.J. & Schulp, A.S. (2021). "Natural Frequency Method: estimating the preferred walking speed of Tyrannosaurus rex based on tail natural frequency." Royal Society Open Science 8(4): 201441 doi: https://doi.org/10.1098/rsos.201441.
Varricchio, D.J. (2001) "Gut contents from a Cretaceous tyrannosaurid: implications for theropod dinosaur digestive tracts" Journal of Paleontology, 75(2), 401-406.
Voris, J.T., Zelenitsky, D.K., Therrien, F. & Currie, P.J. (2019). "Reassessment of a juvenile Daspletosaurus from the Late Cretaceous of Alberta, Canada with implications for the identification of immature tyrannosaurids." Scientific Reports 9, 17801. doi: https://doi.org/10.1038/s41598-019-53591-7.
Voris, J.T., Therrien, F., Zelenitzky, D.K., Brown, C.M.. (2020). "A new tyrannosaurine (Theropoda:Tyrannosauridae) from the Campanian Foremost Formation of Alberta, Canada, provides insight into the evolution and biogeography of tyrannosaurids". Cretaceous Research: 104388. doi:10.1016/j.cretres.2020.104388
Voris, J.T., Zelenitsky, D.K., Therrien, F., Ridgely, R.C., Currie, P.J. & Witmer, L.M. (2022). "Two exceptionally preserved juvenile specimens of Gorgosaurus libratus (Tyrannosauridae, Albertosaurinae) provide new insight into the timing of ontogenetic changes in tyrannosaurids." Journal of Vertebrate Paleontology. [[DOI: 10.1080/10. 1080/02724634.2021.2041651]].
Voris, J.T., Therrien, F., Ridgely, R.C., Witmer, L.M. & Zelenitsky, D.K. (2025). "Ontogenetic Changes in Endocranial Anatomy in Gorgosaurus libratus (Theropoda: Tyrannosauridae) Provide Insight Into the Evolution of the Tyrannosauroid Endocranium." The Journal of Comparative Neorology, 533.5. doi:10.1002/cne.70056.
Warshaw, E.A. & Fowler, D.W. (2022). "A transitional species of Daspletosaurus Russell, 1970 from the Judith River Formation of eastern Montana". PeerJ. 10. e14461. doi:10.7717/peerj.14461.
Warshaw E.A., Barrera Guevara D. & Fowler D.W. (2024). "Anagenesis and the tyrant pedigree: a response to “Re-analysis of a dataset refutes claims of anagenesis within Tyrannosaurus-line tyrannosaurines (Theropoda, Tyrannosauridae)”". Cretaceous Research, 105957. [[49]].
Weon, B.M. (2016) "Tyrannosaurs as long-lived species" Scientific Reports 6, 19554 doi:10.1038/srep19554
Witmer, L.M. & Ridgely, R.C. (2009) "New Insights Into the Brain, Braincase, and Ear Region of Tyrannosaurs (Dinosauria, Theropoda), with Implications for Sensory Organization and Behavior" The Anatomical Record: Advances in Integrative Anatomy and Evolutionary Biology, 292, 1266-1296. doi:10.1002/ar.20983.
Wyenberg-Henzler T.C.A. %& Scannella, J.B. (2026). "Behavioral implications of an embedded tyrannosaurid tooth and associated tooth marks on an articulated skull of Edmontosaurus from the Hell Creek Formation, Montana. PeerJ 14:e20796 doi:10.7717/peerj.20796.
Woodward, H.N., Myhrvold, N.P. & Horner, J.R. (2026). "Prolonged growth and extended subadult development in the Tyrannosaurus rex species complex revealed by expanded histological sampling and statistical modeling." PeerJ 14:e20469 doi:10.7717/peerj.20469.
Xing, L.,Liang, Z., Zhang, K., Wang, D., Zhang, X., Persons, W.S., Ren, Z., Liang, Z., Xian, M. & Zeng, Q. (2024). "Large theropod teeth from the Upper Cretaceous of Guangdong Province, Southern China,." Cretaceous Research, 105914. [[50]].
Xu, X., Norell, M. A., Kuang, X., Wang, X., Zhao, Q., Jia, C. (2004). "Basal tyrannosauroids from China and evidence for protofeathers in tyrannosauroids". Nature 431(7009): 680–684. doi:10.1038/nature02855
Xu, X., Zheng, X. & You, H. (2010) "Exceptional dinosaur fossils show ontogenetic development of early feathers" Nature, 464, 1338-1341.
Xu, X., Wang, K., Zhang, K., Ma, Q., Xing, L., Sullivan, C., Hu, D., Cheng, S., Wang, S. (2012) "A gigantic feathered dinosaur from the Lower Cretaceous of China" Nature, 484, 92-95. doi:10.1038/nature10906.
Yun, C.-G. (2017). "Testing the hypotheses of the origin of Tyrannosaurus rex: Immigrant species, or native species?" The Journal of Paleontological Sciences: JPS.C.2017.01.
Yun C.-G., Carr T.D. (2020). “Stokesosauridae clade nov., a new family name for a branch of basal tyrannosauroids.” Zootaxa 4755: 195-196. [[51]].
Yun, C.-G., Peters, G.F. & Currie, P.J. (2022). "Allometric growth in the frontals of the Mongolian theropod dinosaur Tarbosaurus bataar." Acta Palaeontologica Polonica 67 (3): 601–615.
Yun, C.-G. (2024). "Mandibular force profiles of Alioramini (Theropoda: Tyrannosauridae) with implications for palaeoecology of this unique lineage of tyrannosaurid dinosaurs". Lethaia. 57 (2): 1–12. [doi:10.18261%2Flet.57.2.6]
Yun, C.-G., Delcourt, R. & Currie, P.J. (2025). "Allometric growth and intraspecific variation of the craniomandibular bones of Tarbosaurus bataar (Theropoda, Tyrannosauridae): a geometric morphometric approach." Scandinavian University Press. 1-28. doi:10.18261/let.58.4.6.
Zanno, L.E. & Makovicky, P.J. (2011) "On the earliest record of Cretaceous tyrannosauroids in western North America: implications for an Early Cretaceous Laurasian interchange event" Historical Biology, 23, 317-325. doi:10.1080/08912963.2010.543952.
Zanno, L.E. & Makovicky, P.J. (2013) "Neovenatorid theropods are apex predators in the Late Cretaceous of North America" Nature Communications, 4, 2827. doi:10.1038/ncomms3827
Zanno, L.E., Tucker, R.T., Canoville, A., Avrahami, H.M., Gates, T.A., Makovicky, P.J. (2019). "Diminutive fleet-footed tyrannosauroid narrows the 70-million-year gap in the North American fossil record". Communications Biology. 2 (64): 1–12. doi:10.1038/s42003-019-0308-7.
Zanno, L. E. & Napoli, J.G. (2025). „Nanotyrannus and Tyrannosaurus coexisted at the close of the Cretaceous. Nature doi:10.1038/s41586-025-09801-6.
Zelenitsky, D.K, Therrien, F. & Kobayashi, Y. (2009) "Olfactory acuity in theropods: palaeobiological and evolutionary implications" Proceedings of the Royal Society B, 276, 667-673. doi:10.1098/rspb.2008.1075.
Zheng, W., Jin, X., Xie, J., & Du, T. (2024). "The first deep-snouted tyrannosaur from Upper Cretaceous Ganzhou City of southeastern China". Scientific Reports. 14 (1). doi:10.1038/s41598-024-66278-5.
Inne:
Carr, T.D. (2005) "Phylogeny of Tyrannosauroidea (Dinosauria: Coelurosauria) with special reference to North American forms" Dysertacja doktorska, University of Toronto.
Miyashita, T. & Currie, P. (2009) "A new phylogeny of the Tyrannosauroidea (Dinosauria, Theropoda)" Journal of Vertebrate Paleontology, 29, 149A [abstrakt]
Paul, G.S. (2010) "The Princeton Field Guide to Dinosaurs" wyd. Princeton University.
Williams, S., Brusatte, S., Mathews, J. & Currie, P. (2010) "A new juvenile Tyrannosaurus and a reassessment of ontogenetic and phylogenetic changes in tyrannosauroid forelimb proportions" Society of Vertebrate Paleontology Seventienth Anniversary Meeting Program and Abstracts Book, 188A [abstrakt]
Yun, C. (2016) "A review of the basal tyrannosauroids (Saurischia: Theropoda) of the Jurassic Period" Volumina Jurassica 14(1): 159-164 DOI: 10.5604/01.3001.0009.4021
http://dml.cmnh.org/1998Jun/msg00538.html
http://qilong.wordpress.com/2010/08/27/the-aussie-tyrant-or-is-it/ (komentarz 1)
http://dml.cmnh.org/2011Oct/msg00220.html
Dowiedz się więcej
- o bazalnych tyranozauroidach i tych o niejasnej klasyfikacji:
- Alectrosaurus, Aublysodon, Aviatyrannis, ??Calamosaurus, Chingkankousaurus, Deinodon, ?Dilong, ?Dryptosaurus, ?Eotyrannus, "Futabasaurus", Moros, Raptorex, Suskityrannus, ??Timimus, Timurlengia, Xiongguanlong, Yutyrannus
- ? w tym proceratozaurydach:
- ??Alioramus, ??Bistahieversor, Daspletosaurus, Dynamoterror, Lythronax, Nanotyrannus, Nanuqsaurus, Tarbosaurus, Teratophoneus, Thanatotheristes, Tyrannosaurus, Zhuchengtyrannus
Zob. też artykuł o Coelurosauria









